【导读】LED应急灯很多人都设计过,但是自带记忆功能的比较少见。本文设计的这款应急灯有两大特点,一是具有记忆功能,停电时点亮,通电时熄灭。二是能够自动给电瓶充电,充满即停。下面小编就为大家详解这款自带记忆功能的应急灯。
这款应急灯有两个特点:一是能自动给电瓶充电,充足自停;二是具有记忆功能,即如果有电时室内灯原是开着的,则停电时应急灯自动点亮,恢复供电时应 急灯自动熄灭。如果有电时室内灯是关着的,则停电时应急灯不会点亮¨,已可避免停电后又来电,并不需要灯亮,但会造成误开灯的现象。
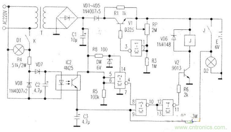
工作原理
电路见图,电源变压器T和VD1—VD5等组成充电电源电路,D1是室内220V照明灯泡,D2是6V应急照明小灯泡,IC1-1—IC1-4是CD4011中的四个与非门。
IC1-1与V1等组成一个简单的自动充电电路。当电池E电压偏低时,经RP、R3分压后加在ICl-1输入端的电压低于其阀值电压,IC1-1输出高电平,V1导通,E被充电。反之,当E电压较高时,IC1-1输入端电位高于其阈值电压,IC1—1输出低电平,V1截止,E停止充电。R1用于E的涓流充电,它可避免IC1-1和V1在临界充龟电压附近的频繁翻转和通断。
光电耦合器IC2、IC1-2—IC1-4及V2、继电器J等组成记忆型应急照明控制电路。在有市电时,无论D1是否点亮,IC1-2输入端均为高电平,其输出端④脚即lC1-3输出端⑧脚为低电平,IC1-3输出端⑩脚为高电平,ICI-4输出端11脚为低电平,V2截止,J在释放状态,D2不亮。
当室内有人将D1点亮(K闭合)时,D1两端电压经R4降压、VD7整流、C2滤波后 使光耦IC2工作,IC1-3输入端⑨脚为高电平,且C3被充满电。由于IC1-3的⑧脚仍为低电平,故D2仍不会点亮。此时若发生停电,则因C3上电荷 通过R7、D2释放较慢,使IC1-3⑨脚在较长时间内仍保持高电平,而C1上电荷通过R5释放较快。使IC1 -2输入端很快变为低电平,而输出变为高电平。这样,当IC1 -3的两输入端同时为高电平时,其输出翻转为低电平,IC1-4输出高电平,V2导通,J吸合,D2被点亮。同时,D2上的电压由R7反馈到IC1-3的 输入端⑨脚,使IC1-3、IC1-4、J的状态保持不变,D2自锁发光。如停电后又恢复来电,则D1点亮(因K是闭合的),IC1-3⑧脚变为低电 平,D2自动熄灭。
如果有电时室内无人,D1被关掉(K断开),则IC2截止,C3上电荷通过R7和D2泄放完毕,IC1-3输入端⑨脚变为低电平。在此期间若停电,虽然IC1-3输入端⑧脚变为高电平,但与非门IC1-3仍不能打开,V2仍截止,J不动作,故D2不能被点亮。
元件选用与制作
T用输出6V、功率5VA的小型电源变压器,IC1用CD4011或CD4093等四与非门集成电路,E用6V 4Ah左右的免维护蓄电池,D2用6V/6W的小灯泡,J用4088或4098等6V小型继电器。制作时,所有元件焊装于一块小电路板上。
VI可加一块Scmx5cm的散热片。
调试:先将RP调到最大阻值(图中触头上移),当E电压充到7V时,调RP使IC1-1输出刚好翻转为低电平。其余不必调试。
实验点评:按图搭接电路.V1用3DD15D, 与非门用CD4011,经试验,当有市电时,无论K是否接通,D2均不发光,符合有市电时应急灯不工作的原则一充电电路功能正常。图中C3用10μF电容,R7用1MΩ电阻.电路有文中所述的记忆功能。

图解:应急灯电路图
相关阅读:




