【导读】一位网友闲来没事自己画了一个0-30V稳压恒流电路维修电源的设计原理图,提供了详细的电路设计和PCB设计,感兴趣的童鞋可以自己来看看学习哈,同时自己动手做一个,别忘了分享给我们哦!
没事自己利用业余时间画的稳压电源电路图献上原理图。

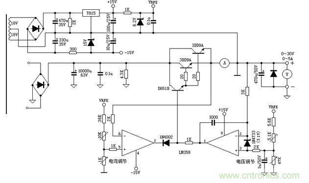
这个是原理图。
[page]

大家觉得图中的那个D651B达林顿管可以用什么管子替换,此管是用来推动后级功率管的,所以电流不需要多么大的。

可以根据自己的电流电压表稍有改动上传图片。
[page]
下面是自己画的PCB图。


这个电路已有坛友制作成功。自己先画了还没有做板呢.电路自己对了一下没有错误,自己画的分半波整流与半桥整流出的正负15V运放供电。图中分为老式指针电流表接线与数字表接线。图中没有大功率电阻的是接老式指针标的?;写蠊β实缱璧牡缏凡捎檬值缌鞅碓谑涑龈杭裳?。大功率电阻坛友们推荐我使用1欧姆以下的,此款电路图输出可以达到5安。



