桃花源qm花论坛(品茶),凤楼阁论坛官网入口网址,一品楼品凤楼论坛最新动态,风楼阁全国信息2024登录入口

你的位置:首页 > 电源管理 > 正文

推荐:600W正弦波逆变器制作全流程,附完整PCB资料

发布时间:2013-08-12 责任编辑:Cynthiali

【导读】在公布了1KW正弦波逆变器的制作过程后,作者收到很多逆变器初学者的问题,于是又制作了600W的正弦波逆变器并记录了全过程。已经给出了PCB版图,如果元器件没有问题,如果对逆变器有一定的基础,那么一定能制作成功,而且对逆变器的认识更上一层楼!包括电路原理、主要部件的制作和采购、安装与调试全部过程与资料哦!

在公布了1KW正弦波逆变器的制作过程后,又花了近一个月的时间,制作了这台600W的正弦波逆变器,该机有如下特点:

  1. SPWM的驱动核心采用了单片机SPWM芯片,TDS2285,所以,SPWM驱动部分相对纯硬件来讲,比较简单,制作完成后要调试的东西很少,所以,比较容易成功。
  2. 所有的PCB全部采用了单面板,便于制作,因为,很多爱好者都会自已做单面的PCB,有的用感光法,有点用热转印法等,这样就不用麻烦PCB厂家,自已在家里就可以做出来,当然,主要的目的是省钱。
  3. 该机所有的元件及材料都可以在淘宝网上买到。如果PCB没有做错,如果元器件没有问题,如果你对逆变器有一定的基础,包你制作成功,当然,里面有很多东西要自已动手做的,可以尽享自已动手的乐趣。
  4. 功率只有600W,一般说来,功率小点容易成功,既可以做实验也有一定的实用性。

今年8月30日,中国电源学会专家一位神秘专家将现身西安·2013电力电子与电源管理技术研讨会,介绍非隔离DC-DC开关电源技术和产品的快速发展?;褂蠺I专家高能效设计的电源管理方案奉送,赶快点击报名抢占有限席位!http://m.5r3h.cn/seminar/87/agenda

下面是样机的照片和工作波形:

爆600W正弦波逆变器制作全流程,附完整PCB资料

爆600W正弦波逆变器制作全流程,附完整PCB资料
 
爆600W正弦波逆变器制作全流程,附完整PCB资料

下页内容:600W正弦波逆变器电路原理之功率主板
[page]
 
爆600W正弦波逆变器制作全流程,附完整PCB资料
 
一、600W正弦波逆变器电路原理

该逆变器分为四大部分,每一部分做一块PCB板。分别是“功率主板”;“SPWM驱动板”;“DC-DC驱动板”;“保护板”。

1.功率主板:

功率主板包括了DC-DC推挽升压和H桥逆变两大部分。

该机的BT电压为12V,满功率时,前级工作电流可以达到55A以上,DC-DC升压部分用了一对190N08,这种247封装的牛管,只要散热做到位,一对就可以输出600W,也可以用IRFP2907Z,输出能力差不多,价格也差不多。主变压器用了EE55的磁芯,其实,就600W而言,用EE42也足够了,我是为了绕制方便,加上EE55是现存有的,就用了EE55。关于主变压器的绕制,下面再详细介绍。前级推挽部分的供电采用对称平衡方式,这样做有二个好处,一是可以保证大电流时的二个功率管工作状态的对称性,保证不会出现单边发热现象;二是可以减少PCB反面堆锡层的电流密度,当然,也可以大大减小因为电流不平衡引起的干扰。高压整流快速二极管,用的是TO220封装的RHRP8120,这种管子可靠性很好,我用的是二手管,才1元钱一个。高压滤波电容是470uf/450V的,在可能的情况下,尽可能用的容量大一些,对改善高压部分的负载特性和减少干扰都有好处。

H桥部分用的是4个IRFP460,耐压500V,最大电流20A,也可以用性能差不多的管子代替,用内阻小的管子可以提高整机的逆变效率。H桥部分的电路采用的常规电路。

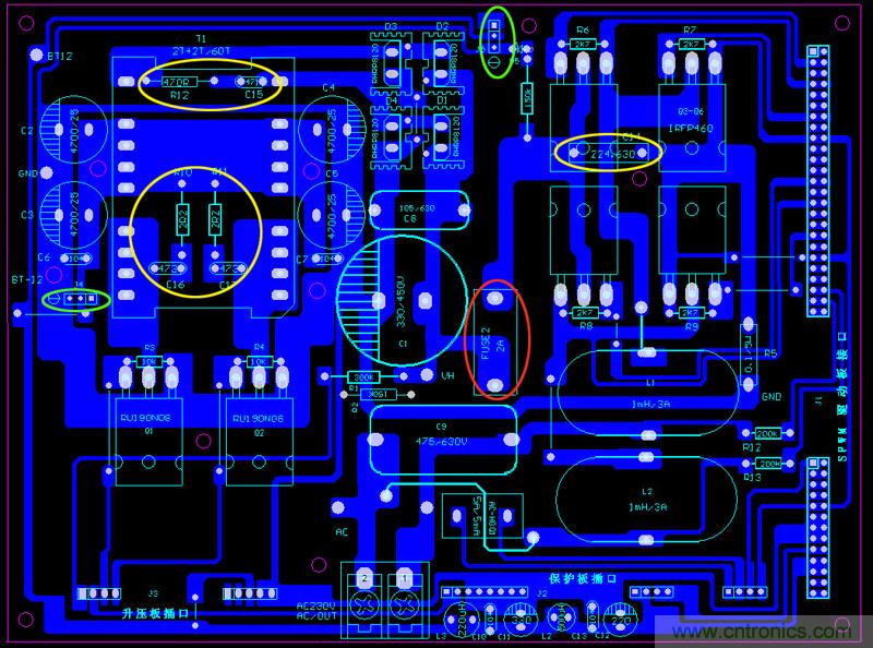
下面是功率主板的PCB截图,长宽为200X150MM,因为,这部分的电路比较简单,所以,我没有画原理图,是直接画了PCB图。

爆600W正弦波逆变器制作全流程,附完整PCB资料
 
下页内容:SPWM驱动板
[page]
2. SPWM驱动板

和我的1KW机器一样,SPWM的核心部分采用了张工的TDS2285单片机芯片。关于该芯片的详细介绍,可以看我以前的贴子:http://bbs.dianyuan.com/topic/563779,这里不详说了。U3,U4组成时序和死区电路,末级输出用了4个250光藕,H桥的二个上管用了自举式供电方式,这样做的目的是简化电路,可以不用隔离电源。

因为BT电压会在10-15V之间变化,为了可靠驱动H桥,光藕250的图腾输出级工作电压一定要在12-15之间,不能低于12V,否则可能使H桥功率管触发失败。所以,这里用了一个MC34063(U9),把BT电压升至15V(该升压电路由钟工提供),实验证明,这方式十分有效。

整个SPWM驱动板,通过J1,J2插口和功率板接通,各插针说明如下:

J2:

2P-4P; 7P-9P; 13P-15P; 18P-20P 分别为H桥4个功率管的驱动引脚。

23P-24P为交流稳压取样电压的输入端。

J1:

1P为2285输出至前级3525第10P的?;ば藕帕佣耍坏┍;さ缏菲舳?,2285的12P输出高电平,通过该接口插针到前级3525的10P,关闭前级输出。

6P-7P-8P为地GND。

9P接?;さ缏返氖涑龆耍糜诠乇蘸蠹禨PWM输出。

10P-11P接BT电源。

下面是SPWM驱动板的电原理图和PCB截图:

SPWM驱动板原理图 *****************

爆600W正弦波逆变器制作全流程,附完整PCB资料

下页内容:DC-DC驱动板和保护板
[page]
3.DC-DC驱动板

DC-DC升压驱动板,采用的是很常见的线路,用一片SG3525实现PWM的输出,后级用二组图腾输出,经实验,如果用一对190N08,图腾部分可以省略,直接用3525驱动就够了。因为这DC-DC驱动板,和我的1000W机上的接口是通用的,所以有双组输出,该机上只用了一组。板上有二个小按钮开关,S1,S2,S1是开机的,S2是关机的,可以控制逆变器的启动和停机。

这驱动板,是用J3,J4接口和功率板相连的,其中J3的第1P为限压反馈输入端。

下面是DC-DC升压驱动电路图和PCB截图:

DC-DC驱动板原理图 *********************

爆600W正弦波逆变器制作全流程,附完整PCB资料

4.?;ぐ?/strong>

我这次没有做保护板,有如下原因:首先是没有保护板该机也可以工作,加上这段时间比较忙,所以,?;ぐ寰屠铝?;其次是:我这次公布的功率主板,是后来经修正过的,?;ぐ迳系慕涌谝沧隽烁亩?,而我的样机用的是没有修正过的PCB板,即便是做了保护板,也插不上去。我倒是希望有朋友如果用我的PCB文档去厂家打样,不要忘记,多给我打一套,寄给我,我就可以根据新的功率主板来画?;ぐ辶恕?br />
下面是?;げ糠值牡缏吠?,是我学习了钟工公布的3000W上用的?;さ缏繁浠吹?。

保护电路 ****************

下面是600W整机的全部PROTEL99数据包

600W正弦波逆变器技术资料

下页内容:逆变器主要部件制作和采购
[page]
二、600W正弦波逆变器主要部件的制作和采购

1.SPWM主芯片

爆600W正弦波逆变器制作全流程,附完整PCB资料

TDS2285,可以和张工联系:http://item.taobao.com/item.htm?id=4044474774

2.主变压器

主变压器是制作逆变器成功与否的关健,本机主变用的磁芯为EE55,材质PC40,我在杭州电子市场买到了一种质量很好的骨架,立式的,脚位11加11,脚粗1.2MM。绕制数据:初级2T加 2T,用10根0.93的线。初级导线总面积为6.8平方MM,次级为0.93线一根,绕60T。

爆600W正弦波逆变器制作全流程,附完整PCB资料
 
爆600W正弦波逆变器制作全流程,附完整PCB资料
 
爆600W正弦波逆变器制作全流程,附完整PCB资料
 
下页内容:主变压器绕前准备和绕制步骤
[page]
绕前准备: 

先准备骨架,把骨架上22个引脚,剪去4个,下面红圈处就是表示已经剪去的脚。上面二个独立的脚是高压绕组用的,远离下面的脚有利于绝缘,中间及下面的脚是低压绕组用的,左边是一个绕组2圈,右边是另一个绕组2圈。

爆600W正弦波逆变器制作全流程,附完整PCB资料
绕制步骤:

 A),先绕二分之一的高压绕组(次级),先在骨架上用高温胶带粘一层,这样做是为了防止导线打滑,用一根0.93线绕一层,约30圈(注意的是,高压绕组的线头要做好绝缘,我是套进一小段热缩套管,用打火机烤一下,就紧紧包在线头上了),再用胶带固定住线头,不要让它散出来,并在高压绕组的外面用高温胶带包三层。

B),下面就可以绕低压绕组了(初级),低压绕组分成二层绕,也就是每一层是2加2,用5根线并绕,我画了一个图(见下面图),不知大伙能不能看清楚结构情况。

爆600W正弦波逆变器制作全流程,附完整PCB资料

先用5根0.93线绕2圈(见图二中红线),中间留空隙,再在空隙处用另外5根线绕2圈(见图二中蓝线),每根线长约37CM。用同样的方法绕二层,层间包二层胶带,这样就相当于用了10根线并绕。绕完低压绕组,在绕组外用高温胶带包三层。绕低压绕组要注意的问题是:线头留在下面,即骨架引脚处,线尾留长一点,暂时留在骨架的上面(等绕完高压绕组后要向下折下来)。从(图一)可以看出,实际上,低压绕组的头和尾是有一段是重叠的,也就是不是2圈,而是约2.2圈,这样做可以大大减少漏感。

C),再继续绕高压绕组,绕完另外的30圈,要注意的是,这30图要和里面的30圈绕向相同,这点很关健。如果一层绕不下,就把剩下几圈再绕一层。

D),绕完高压绕组后,在外面用高温胶带包三层,就把低压绕组原先留在上面的线头折下来(见图三),准备焊在骨架的脚上。去漆可以用脱漆剂,用棉签沾一点脱漆剂,抹在线头上,过一会儿,漆就掉下来了,就可以焊了。

E),再后在整个绕组的外面包几层高温胶带,绕好的线包外观要饱满平整。

F),现在可以插磁芯了,插磁芯之前要对磁芯的对接面做清洁处理,我是用胶带粘几下,把磁芯对接面的粉末全清洁干净,插入磁芯,用胶带扎紧,有条件的话对磁芯对接处用胶水做固定。

下页内容:磁环绕制和散热风扇
[page]
我发现用这种方法绕制的变压器漏感比较小。以前用铜带绕制,漏感一般在0.8uH以上,现在可以做到0.4uH以下。我想原因是:因为铜带要焊引出线头,这样就留下了一个锡堆,再绕高压绕组时,中间就有一个空隙,导致耦合不紧。下图为测试漏感示意图。

爆600W正弦波逆变器制作全流程,附完整PCB资料
 
如果有条件,一定要做一个耐压测试,任一个低压绕组对高压绕组的绝缘要在1500V以上,这样才可以放心使用。

3. AC输出滤波磁环

对于象我这样纯手工打造的爱好者来讲,这个磁环的绕制也是十分头痛的事。

磁环是采用直径40MM的铁硅铝磁环,用1.18的线,在上面穿绕90圈,线长约4.5米,如果用导磁率为125的磁环,电感量大约在1.5mH,用导磁度为90的磁环,电感量大约在1mH左右。我做过试验,用二个这样的磁环,每个电感量在0.7mH以上就可以正常工作了。绕制时分二层,第一层,45圈,因为磁环外圈和内圈的周长不同,所以第一层绕时,内圈的线要紧密排列,而外圈的线是每圈之间留有一个空隙的。绕第二层时,内圈是叠在第一层线上,外圈是嵌在第一层线的空隙中,这样绕出来的线圈才好看。当然,好象是否好看,也不影响使用。下面是我在淘宝上买过磁环的网店(无意为商家做广告,只是方便朋友们采购)。注意,绕这个磁环时,一定要戴手套,否则,导线会让你勒出血泡的。

爆600W正弦波逆变器制作全流程,附完整PCB资料

爆600W正弦波逆变器制作全流程,附完整PCB资料


4.散热风扇

本机前级功率管和H桥的功率管都用风扇散热(安装方法下面再详述),这是一种小型仪表风扇,比电脑上的CPU风扇还要小一点,实验证明,在600W输出的情况下,H桥的4个功率管散热不成问题,但前级的二个功率管好象散热不够一点,如果有可能,最好用大一点的风扇。

这风扇也是在淘宝网上买的,但现在这家店中好象没有了,只能用其它差不多的风扇代替了。

爆600W正弦波逆变器制作全流程,附完整PCB资料

下页内容:其他配件图解
[page]
5.其它还有一些小配件,也做一个图解:
爆600W正弦波逆变器制作全流程,附完整PCB资料
 
爆600W正弦波逆变器制作全流程,附完整PCB资料
 
爆600W正弦波逆变器制作全流程,附完整PCB资料
 
爆600W正弦波逆变器制作全流程,附完整PCB资料
下页内容:安装与调试
[page]
三、安装与调试:

本机的安装调试并不复杂,但安装前必须做到二点:

1.所有元器件必须是好的,器件的耐压和工作电流一定要够,尽可能用新器件,有条件的话装前对元器件作一番测试。

2.PCB质量一定要好,装前最好仔细地检查一下,有没有铜箔毛刺引起的短路等。

下面我讲一讲各板子的安装过程要注意的事项:

1.功率主板:

功率主板的安装,因为都是一些大器件,所以安装是比较方便的。

大功率管的安装:先把大功率管的脚弯成如下图所示的样子,然后把管子金属面朝上,将管脚插入焊接孔,在功率管的金属面上涂一点导热硅脂,再覆盖一层矽胶片做绝缘。再把散热器盖上,从PCB下面升上来一个M3的螺丝,拧在散热器,并拧紧,这样,散热器就紧紧压在大功率管上了,再在反面把管脚焊好。这种装法,主要是更换功率管比较方便。

爆600W正弦波逆变器制作全流程,附完整PCB资料

爆600W正弦波逆变器制作全流程,附完整PCB资料
下页内容:PCB板元件注意事项
[page] 
PCB板上的有几个元件是要装在反面的,即铜箔面,见下图黄色的圈内的元件。

爆600W正弦波逆变器制作全流程,附完整PCB资料

如左边的R10  R11  R12,C15  C16  C17,是DC-DC升压电路的吸收回路,因为本机前级用的是准开环,如果变压器漏感不大,这六个元件可以不装,我的样机就没有装。

右边黄色圈内的C14,是一个CBB电容,224/630V,是跨接在H桥的正极和负极之间的,主要作用是滤除高压母线上的各种干扰及毛刺,这个电容不能省,我在装这台样机时,开始就是因为想省了这个电容,莫名其妙地烧了一个H桥的MOS管,后来经钟工提醒装上这个电容,就平安无事了。

快恢复二极管,都装上一个小散器,散热器上有一个脚也插入PCB,反面焊好,起到固定二极管的作用。这四个二极管的位置,我在画PCB时就作了散热考虑,把它放在H桥的风扇的出风口,让风扇吹着,所以一般不会太热。

前级因为电流很大,所以PCB的反面有6MM宽的留锡层,在装好全部元件后,在PCB引出线孔中插入4根6平方的电线(最好二红二绿,便于区别正负),再在反面留锡层上,用100W左右的烙铁进行堆锡,一般要堆到1MM厚才可以。

上图二个绿圈中是风扇插座,红圈中是一个5X20的保险丝座。

前级低压电解和后级高压电解,最好能买到高频低阻的。

功率主板,如果元件是好的,一般不用单独调试。

下页内容:DC-DC驱动板和SPWM驱动板
[page]
2.DC-DC驱动板:

这块驱动板,没有什么难度,只要元件是好的,且没有装错东西的话,一般可以一次开机成功。

爆600W正弦波逆变器制作全流程,附完整PCB资料

板子装完后,接入12V直流电,见上图,按一下S1开关,驱动板就开始工作了,测一下工作电流,一般应该在40MA左右,将示波器探头接到图中PWM输出处,应该看到二路互为相反的PWM波输出,频率在28K左右,幅度为12V。因为这块板子,当初我画的时候,是和我的1000W机通用的,所以,插针处有二对输出,但在600W机中只用了左边的一对。

3. SPWM驱动板

SPWM驱动板,因为元器件较多,所以,安装时一定要细心,元器件不能有问题,也不能装错。特别是板上的高速隔离光藕TLP250,买时一定要注意质量,现在淘宝上的价格很乱,我曾经买到很便宜的,全新的才2.8元一个,结果发现是打磨后重新印字的假货。一般我认为,全新东芝原装的,价格应该在5-6元的才是真的。

装好板子后,按下图接上12V电源,总电流应该在120-130MA左右。

爆600W正弦波逆变器制作全流程,附完整PCB资料

测C22二端应该在19V左右,C23二端为15V,说明升压电路部分基本正常。这时,就可以用示波器在SPWM输出端测到SPWM波形,见上图右边的引出脚。(注意:因为二个上管是自举供电的,所以,在没有接H桥的情况下,只能测到二个下管的SPWM波形,二个上管的波形暂时测不到的,这是正常的)。

下页内容:整机调试
[page]
4.整机调试:

为了安全起见,一般是前后级分开来调试,等把前后级都调好了,再联起来调试,就方便了。

A).前级的调试:

先在电瓶的引线上接一个15A的保险丝,功率主板上的高压保险丝不要装,这样,前后级就分开了。插上前级DC-DC驱动板,把万用表直流电压700V档接在高压电解二端,开机(按一下DC-DC驱动板上的ON启动开关),前级就启动了,功率主板上的高压指示LED就亮了,这时,看直流高压为几V。调试DC-DC驱动板上的R12多圈电位器,使高压输出在370-380V之间。此时,12V的电流应该在200MA之内,说明前级正常。这里如果看D极波形,应该是杂乱的波形,因为是空载限压的状态下,这样的波形是对的。

这里,可以稍稍为前级加点负载,可以用二个100W220V的灯泡串联起来,接到高压解的二端,这时电瓶电流可达到12A左右,让它工作一段时间,看看前级功率管有没有温升,如果温升不明显,可以把电瓶保险丝换大点,继续加大负载,一般在功率管散热正常的情况下,前级可以加到600W左右。在加载的情况下,再看D极波形,应该是正常的方波,稍有点尖峰是没有关系的,如果尖峰过大,说明变压器制作不过关,要重新绕制。

B).后级调试:

调好前级后,再把前级的DC-DC驱动板拔下,在功率主板的高压保险丝座上,装上一个1A左右的保险丝,在高压电解二端接上一个60V左右的电压,作为母线电压,我是用一台双组的30V电源串起来当成60V用。插上SPWM驱动板,如果电路没有问题,这时,在AC输出端就可以测到正弦波了,电压大约在40V左右,可以接一个36V60W的灯泡做负载。

C).联机

在前后级都正常的情况下,可以把前后级联起来,完成整机调试。

把前级的DC-DC驱动板重新插上,后级AC输出端的负载去掉,接上示波器(示波器最好用1:100的高压探头)和万用表(AC700V档),把高压保险丝换成一个0.5A的。下面要做的事是:开机!即按一下DC-DC驱动板的启动开关,成败在此一举,如果后级元件耐压没有问题,此时,应该在示波器上看到正弦波了,波形应该很漂亮。这里,调整SPWM驱动板的多圈电位器R7,就可以看到输出电压在变化,把它调在225V左右停下。

当然,如果元器件性能不好,或者安装不到位,这时不是冒烟,就是冒火了!

让机器空载工作一段时间,如果没有出现意外,可以把高压保险丝换成2A的,慢慢加大负载,一般是100W,200W,400W,一步一步地加,每加一点让机器老化一段时间,同时要密切注意前级功率管的温升,如果温度过高,要查出原因。

我在装这台样机时,曾遇到过300W以下一切正常,加到300W以上,H桥管子就有一个烧掉,也曾请钟工张工帮我诊断和查找原因,后来是加强了高压直流和SPWM板电源的滤波就一切正常了。

关闭

?

关闭