【导读】对电源而言,主要要求包括高效率、小型的解决方案尺寸以及调节 LED 亮度的可能性。本文对用于驱动白光 LED 的两款解决方案进行分析,并探其与主要电源要求的关系,作为大家在选择适宜的电源方案时的参考。
电源设计技巧十例之一:为电源选择最佳工作频率
电源设计技巧十例之二:如何解决电源噪声
电源设计技巧十例之三:多相升压转换器改装
电源设计技巧十例之四:DPPM电池充电器
电源设计技巧十例之五:电池电量监测计提供精确电量值
电源设计技巧十例之六:相机闪光灯电容充电器设计
随着彩色显示屏在便携市?。ㄈ缡只DA 以及超小型 PC)中的广泛采用,对于一个单色 LCD 照明而言,就需要一个白色背光或侧光。与常用的 CCFL(冷阴极荧光灯)背光相比,由于 LED 需要更低的功耗和更小的空间,所以其看起来是背光应用不错的选择。白光 LED 的典型正向电压介于 3V~5V 之间。由于为白光 LED 供电的最佳选择是选用一个恒流电源,且锂离子电池的输入电压范围低于或等于 LED 正向电压,因此就需要一款新型电源解决方案。
主要的电源要求包括高效率、小型的解决方案尺寸以及调节 LED 亮度的可能性。对于具有无线功能的便携式系统而言,可接受的 EMI 性能成为我们关注的另一个焦点。当高效率为我们选择电源最为关心的标准时,升压转换器就是一款颇具吸引力的解决方案,而其他常见的解决方案是采用充电泵转换器。在本文中,我们分别对用于驱动白光 LED 的两款解决方案作了讨论,并探讨了他们与主要电源要求的关系。另外一个很重要的设计考虑因素是调节 LED 亮度的控制方法,其亮度不但会影响整个转换器的效率,而且还有可能会出现白光 LED 的色度变换。下面将介绍一款使用一个 PWM 信号来控制其亮度的简单的解决方案。与其他标准解决方案相比,该解决方案的另外一个优势就是其更高的效率。
任务
一旦为白光 LED 选定了电源以后,对于一个便携式系统来说,其主要的要求就是效率、整体解决方案尺寸、解决方案成本以及最后一项但非常重要的 EMI(电磁干扰)性能。根据便携式系统的不同,对这些要求的强调程度也不尽相同。效率通常是关键的设计参数中最重要或次重要的考虑因素,因此在选择电源时,要认真考虑这一因素。图 1 示显示了白光 LED 电源的基本电路。

图1:一个优异的效率需要一个可变转换增益 M
该锂离子电池具有一个介于 2.7V~4.2V 的电压范围。该电源的主要任务是为白光 LED 提供一个恒定的电流和一个典型的 3.5V 正向电压。
[page]
与充电泵解决方案相比,升压转换器可实现更高的效率
一般来说,用于驱动白光LED的电源拓扑结构有两种:即充电泵或开关电容解决方案和升压转换器。这两款解决方案均可提供较高的输出和输入电压。二者主要的不同之处在于转换增益M=Vout/Vin,该增益将直接影响效率;而通常来说,充电泵解决方案的转换增益是固定不变的。一款固定转换增益为2的简单充电泵解决方案通?;岵?LED 正向电压高很多的电压,如方程式(1)所示。其将带来仅为47%的效率,如方程式(2) 所示。

式中 Vchrgpump 为充电泵 IC 内部产生的电压,VBat 为锂离子电池的典型电池电压。充电泵需要提供一个恒定的电流以及相当于 LED 3.5V 典型正向电压的输出电压。通常,固定转换增益为 2 的充电泵会在内部产生一个更高的电压 (1),该电压将会导致一个降低整体系统效率的内部压降 (2)。更为高级的充电泵解决方案通过在 1.5 和 1 转换增益之间进行转换克服了这一缺点。这样就可以在电池电压稍微高于 LED 电压时实现在 90%~95% 效率级别之间运行,从而充许使用增益值为 1 的转换增益。方程式 (3) 和方程式 (4) 显示了这一性能改进。

当电池电压进一步降低时,充电泵需要转换到1.5增益,从而导致效率下降至60%~70%,如(5)和(6)所示。

图 2 显示了充电泵解决方案在不同转换增益 M 条件下理论与实际效率曲线图。

图2:充电泵解决方案的效率变化
转换增益为 2 的真正的倍压充电泵具有非常低的效率(低至 40%),且对便携式设备没有太大的吸引力;而具有组合转换增益(增益为 1.0 和 1.5)的充电泵则显示出了更好的效果。这样一款充电泵接下来的问题就是从增益 M=1.0 向 M=1.5的转换点转换,这是因为发生增益转换后效率将下降至 60% 的范围。当电池可在大部分时间内正常运行的地方发生效率下降(转换)时,整体效率会降低。因此,在接近 3.5V 的低电池电压处发生转换时就可以实现高效率。但是,该转换点取决于 LED 正向电压、LED 电流、充电泵 I2R 损耗以及电流感应电路所需的压降。这些参数将把转换点移至更高的电池电压。因此,在具体的系统中必须要对这样一款充电泵进行精心评估,以实现高效率数值。
计算得出的效率数值显示了充电泵解决方案最佳的理论值。在现实生活中,根据电流控制方法的不同会发生更多的损耗,其对效率有非常大的影响。除了 I2R 损耗以外,该器件中的开关损耗和静态损耗也将进一步降低该充电泵解决方案的效率。
[page]
通过使用一款感应升压转换器可以克服这些不足之处,该升压转换器具有一个可变转换增益 M,如方程式 (7) 和图 3 所示。

该升压转换器占空比 D 可在 0% 和实际的 85% 左右之间发生变化,如图 3 所示。

图3:升压转换器的可变转换增益 M
可变转换增益可实现一个刚好与LED正向电压相匹配的电压,从而避免了内部压降,实现了高达85%的效率。
可驱动 4白光 LED 的标准升压转换器
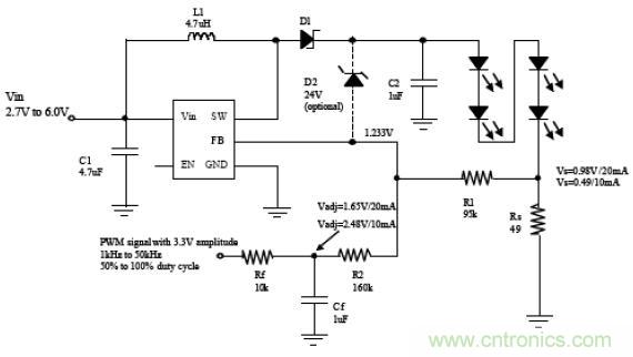
图 4 中的升压转换器被配置为一个可驱动 4白光 LED 的电流源。该器件将检测电阻器 Rs 两端的电压调节至 1.233V,从而得到一个定义的 LED 电流。

图4:配置为电流源的升压转换器

图5:通过降低电流感应电压来提高效率
[page]
当使用一个具有 3.3V 振幅的 PWM 信号时,必须要将控制 LED 亮度的占空比范围从 50% 调整到 100%,以得到一个通?;岣哂?1.233V 反馈电压的模拟电压。在 50% 占空比时,模拟电压将为 1.65V,从而产生一个 20mA、0.98V 的感应电压。将占空比范围限制在 70%~100% 之间会进一步降低感应电压。由此得出的效率曲线如图 6 所示。

图6:通过降低电流感应电压实现更高的效率
效率还取决于所选电感。在此应用中,一个尺寸为 1210 的小型电感可以实现高达 83% 的效率,从而使总体解决方案尺寸可与一个需要两个尺寸为 0603 的飞跨电容充电泵解决方案相媲美。
图 7 显示了 LED 电流作为控制 LED 亮度的 PWM 占空比的一个线性函数。

图7:通过施加 PWM 信号实现简单的 LED 电流控制
上述解决方案显示了用于驱动白光 LED 的标准升压转换器的结构以及通过限制 PWM 占空比范围并选择一个不同的电流控制反馈网络来提高效率的可能性。按照逻辑思维,我们接下来将讨论一款集成了所有这些特性的解决方案。 专用 LED 驱动器减少了外部组件数量 图 8 显示了一款集成了前面所述特性的器件。直接在 CTRL 引脚上施加一个 PWM 信号就可以对 LED 电流进行控制。

图8:白光 LED 恒流驱动器 IC
电流感应电压被降至 250mV,且过压?;すδ鼙患傻揭桓霾捎眯⌒?mm×3mm QFN 封装的器件中。其效率曲线如图 9 和图 10 所示。

图9:效率与负载电流的关系曲线 图:10 整个电池输入电压范围内的高效率
图 10 显示整个锂离子电池电压范围(2.7V~4.2V)内均可以实现 80% 以上的效率。在此应用中,使用了一个高度仅为 1.2mm 的电感 (Sumida CMD4D11-4R7, 3.5mm*5.3mm*1.2mm)。 从图 10 中的效率曲线可以看出:在大多数应用中,升压转换器可以实现比充电泵解决方案更高的效率。但是,在无线应用中使用升压转换器或充电泵时还需要考虑 EMI 问题。
[page]
对 EMI 加以控制
由于这两款解决方案均为运行在高达 1MHz 转换频率上的开关转换器,且可以快速的上升和下降,因此无论使用哪一种解决方案(充电泵还是升压转换器)都必须要特别谨慎。如果使用的是充电泵解决方案,则不需要使用电感,因此也就不存在磁场会引起 EMI 的问题了。但是,充电泵解决方案的飞跨电容通过在高频率时开启和关闭开关来持续地充电和放电。这将引起电流峰值和极快的上升,并对其他电路发生干扰。因此飞跨电容应该尽可能地靠近 IC 连接,且线迹要非常短以最小化 EMI 放射。必须使用一个低 ESR 输入电容以最小化高电流峰值(尤其是出现在输入端的电流峰值)。
如果使用的是一款升压转换器,则屏蔽电感器将拥有一个更为有限的磁场,从而实现更好的 EMI 性能。应对转换器的转换频率加以选择以最小化所有对该系统无线部分产生的干扰。PCB 布局将对 EMI 产生重大影响,尤其要将承载开关或 AC 电流的线迹保持尽可能小以最小化 EMI 放射,如图 11 所示。

图11:承载开关电流的节点和线迹应保持最小化
粗线迹应先完成布线,且必须使用一个星形接地或接地层以最小化噪声。输入和输出电容应为低 ESR 陶瓷电容以最小化输入和输出电压纹波。
结论
在大多数应用中,与充电泵相比,升压转换器显示出了更高的效率。使用一个升压转换器(其电感大小与 1210 外壳尺寸一样)降低了充电泵在总体解决方案尺寸方面的优势。至少需要根据总体解决方案的尺寸对效率进行评估。在 EMI 性能方面, 对升压转换器的设计还需要考虑更多因素和对更多相关知识的了解。
总之,对于许多系统而言,尤其在器件拥有一个从 1.0 到 1.5 的灵活转换增益的时候,充电泵解决方案将是一个不错的解决方案。在稍微高于 LED 正向电压处发生从 1.0 到 1.5 的转换增益时,这样一款解决方案将实现绝佳的效率。在为每个应用选择升压转换器或充电泵解决方案时,需要充分考虑便携式系统的关键要求。如果效率是关键的要求,则升压转换器将为更适宜的解决方案。
相关阅读:
浅析几种新型特种集成开关电源设计实例
http://m.5r3h.cn/power-art/80019823
浅析几种新型特种集成开关电源设计实例
http://m.5r3h.cn/power-art/80019823
浅谈高级配置与电源接口的电源管理
http://m.5r3h.cn/power-art/80019643



