【导读】开关电源显然已成为稳压电源的主流产品。你想自己设计一个开关电源吗?以下告诉大家另一个如何设计单片机开关电源的方法。利用TOPS244Y的一种脉宽调制高频开关电源,最终的目的是输出30W、12V电压。
本文主要对该设计的基本原理、主电路、和控制电路做出主要的分析。
一、基于TOPSwith单片机开关电源的基本原理
TOPSwitch( Three - terminal Off - line PWM Switch) 单片开关电源是美国PI ( Power Integration ) 公司于上世纪90 年代中期推出的新型高频开关电源芯片,它仅用了3 个管脚就将脱线式开关电源所必需的具有高压N 沟道功率MOS 场效应管、电压型PWM 控制器、100 kHz 高频振荡器、高压启动偏置电路、基准电压、用于环路补偿的并联偏置调整器、误差放大器和故障?;すδ芸榈热考稍谝黄鹆恕2捎肨OPSwitch 器件的开关电源与分立的MOSFET 功率开关及PWM 集成控制的开关电源相比,具有电路结构简洁、成本低廉、性能稳定、制作及调试方便,自?;ね晟频扔诺?。
TOPSwitch系列单片开关电源的典型应用电路如图1所示。高频变压器在电路中具备能量存储、隔离输出和电压变换这三大功能。由图可见,高频变压器初级绕组Np的极性(同名端用黑圆点表示),恰好与次级绕组Ns反馈绕组Nf的极性相反。这表明在TOPSwitch导通时,电能就以磁场能量形式储存在初级绕组中,此时VDz截止。当TOPSwitch截止时,VD2导通,能量传给次级,此为反激式开关电源的特点。图中,BR为整流桥,CIN为输入端滤波电容。交流电压u经过整流滤波后得到直流高压yt,经初级绕组加至TOPSwitch的两极上。鉴于在TOPSwitch关断时刻,由高频变压器溺感产生的尖峰电压,会叠加在直流高压Ui和感应电压Uor上,可使功率开关管的漏极电压超过700v而损坏芯片;为此在初级绕组两端必须增加漏极钳位?;さ缏?。钳位电路由瞬态电压抑制器或稳压管(VDz1)、阻塞二极管(VDl)组成,VDl宜采用超快恢复二极管(SRD)。VD2为次级整流管,Cout是输出端滤波电容。

图1 TOPSwitch系列单片机开关电源的典型应用电路
该电源采用配稳压管的光耦反馈电路。反馈绕组电压经过VD3、CF整流滤波后获得反馈电压UFB,经光耦合器中的光敏三极管给TOPSwitch的控制端提供偏压。CT是控制端c的旁路电容。设稳压管VDz2的稳定电压为Uz2,限流电阻R1两端的压降为UR,光耦台器中LED发光二极管的正向压降为UF,输出电压Uo由下设定:Uo=Uz2+UF+UR。
该电源的稳压原理简述如下;当由于某种原因(如交流电压升高或负载变轻)致使Uo升高时,因UZ2不变,故UF就随之升高,使LED的工作电流IF增大,再通过光耦合器使了TOPSwitch比h的控制端电流Ic增大。但因TOFsw比D的输出占空比D与Ic成反比,故D减小,这就迫使Uo降低,达到稳压目的。反之,Uo↓UF↓IF↓Ic↓D↑Uo↑,同样起到稳压作用。由此可见,反馈电路正是通过调节TOPSwitch的占空比,使输出电压趋于稳定的。
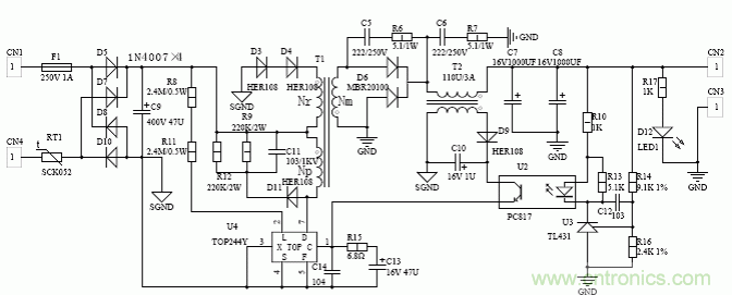
二、主电路的实现
以下是正激式DC-DC变换器
图2 正激式DC-DC变换器
1、输入电路
保险丝F1、一次整流和低通滤波两部分组成。一次整流部分采用单相桥式整流电路,选用的元器件为二极管,如图2所示为D5、D7、D8、D10。
2、复位电路
二极管D3,D4变压器绕组Nr构成复位电路,防止变压器的激磁电感饱和。
3、导向电路和续流电路
在图2中,D6是有两个彼此反向的二极管串联而成的。与变压器同名端相连接二极管是导向二极管,与非同名端连接的是续流二极管,变压器T1副边的两个二极管与变压器T2一次绕组可构成TOP管开通后的二次整流电路(由二极管导向)和TOP管关断后的续流电路。设计中选择的D6型号为 MBR20100。
变压器T1主要参数和绕制方法如下:
a)骨架磁心为EI33;磁心有效横截面积Ae=1.18cm^2。
b)匝数比为n=100/6,其中Np=25匝,Nr=75匝,Nm=6匝*3(6匝,每匝3股)。
c)采用三明治绕法,不需要气隙。
4、变压器T2主要参数如下:
1)骨架磁心为EI25,磁心有效横截面积Ae=0.4cm^2。
2) 匝数比为n=15/12,其中N1=15匝*4(15匝,每匝4 股),N2=12匝。
3)一般绕法。
[page]
三、控制电路
1、反馈电路的选择
本设计采用的反馈电路如图3所示

图3 配稳压管的光耦反馈电路
该电路时稳压管的光耦反馈电路,由VDZ提供参考电压UZ,当Uo发生波动时,在LED上可获得误差电压。因此,该电路相当于给TOPSwitch增加一个外部误差放大器,再与内部误差放大器配合使用,即可对Uo,进行调整。这种反馈电路能使负载调整率达到土1%以下。
光耦反馈电路实际由两部分构成:
① 由反馈绕组NF、高频整流滤波器构成的非隔离式反馈电路,反馈电压UFB为光敏三极管提供偏压;
② 由取样电路、外部误差放大器、光耦合器构成的隔离式反馈电路,它将U。的变化量直接转换成控制电流Ic。其中,UFB基本不受交流输人电压u变化的影响,而Ic则与Uo变化有关。仅当u宽范围变化而负载稳定时Ic才与△U有关。
2、放大过程的选择
该误差放大器,如图4所示,极为特殊,它不同于普通的误差电压放大器,并且只有一个输入控制端。当输出电压发生波动且变化量为△Uo时,通过取样电阻分压之后,就使TL431的输出电压UK也产生相应的变化量,进而使LED的工作电流IF改变,最后通过控制端电流Ic的变化量来调节占空比D,使Uo产生相反的变化,从而抵消了△Uo的波动。上述稳压过程亦可归纳成:
UO↑UK↓IF↑IC↑D↓Uo↓最终使Uo不变。

图4 误差放大电路
3、TOPSwitch-GX系列单片开关电源的选择
ToPswith-GX是高性价比的单片开关电源。以下是固定输入时PD与η、Po的关系曲线:
TOPSwitch—Gx系列产品在固定输入条件下,当uo=十12V时,芯片功耗(PD)与电源效率η)、输出功率(Po)的关系曲线,分别如图3.2.1所示。现规定以下条件:开关频率f=132kHz;交流输人电压u=230v±15%;输入滤波电容CIN的容量按1uF/w的比例系数选??;感应电压UOR=135v:捅极钳位电压UB=200V。

图5芯片功耗(PD)与电源效率η)、输出功率(Po)的关系曲线
漏极钳位电路中可以并联上Rc网络,以减少瞬态电压抑制器的损耗;输出整流管采用肖持基二极管,5v输出时肖特基二极管的正向压降为0.45V、反向 耐 压为45V,12v输出时分别为0.54v、100v;TOPSwitch在额定输出时的最高结温TJMAX=100℃(仅Y封装为110℃)。图中,横坐标代表Po纵坐标代表η所给出的八条实线依次为电源效率,虚线则表示芯片功耗的等值线。若要使用阴影区内的曲线部分,应选更大功率的输出整流管并增加滤波电容的容量,此时电源效率会降低些。由于该设计的开关电源是固定输入,输出为12v、30w:从图5可以看出,当Po=30w可选TOP243、TOP244,用TOP243时效率83.8%,功耗1.3w;用TOP244时效率84.9%,功耗1w;鉴于价钱相差不大,考虑用了TOP244。
4、漏极?;さ缏返难≡?br />
鉴于在功率MOSFET关断的瞬间,高额变压器的漏感会产生尖邮电压UL,另外在Np上还台产生成应电压(即反向电动势)UOR,二者登加在直流杨入电压UI上。在典型情况下,UIMAX=380V,UL≈165V,UOB=135V,即UIMAX十UL十UOB≈680v。这就要求功率MOSFET至少应能承受700v的高压,即U(BR)DS≥700v,同时还必须在漏极增加钳位电路,用以吸收尖均电压,?;すβ蔒OSPET不受损坏。钳位电路由VD1、R3、C1组成,VD1选用反向耐压为1000V的快速高效整流二极管HER108。当MOSFET导通时,NP的电压极性上端为正,下端为负,使VDl截止,钳位电路不起作用。在MOSFET截止瞬间,NP变为下端为止,上端为负,此时VDl导通,尖峰电压就被R12、R9和C11吸收掉。如图6所示:

图6 漏极保护电路
四、总结
设计完毕后,会做一些试验,这里只告诉大家做了哪些试验,可以做空载试验,和带金属负载试验。大家可以根据自己动手的情况好好体会该设计的独特之处。




