【导读】KA7500B是三星公司出品的一颗专用的脉宽调制型开关电源集成控制器,它与TL494完全兼容并可互换。其电路可以完成恒流/恒压控制功能,其原理与稳压电源的工作原理完全一样,只是该电路为开关电源控制方式,因此效率高,温升低。
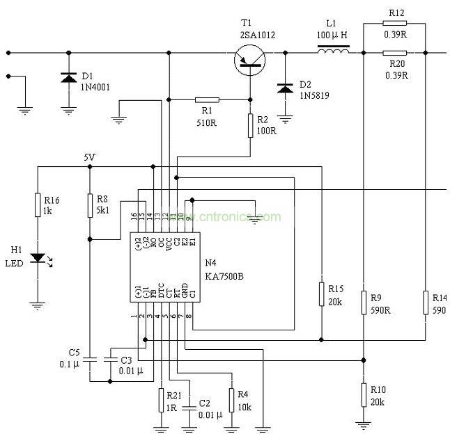
电路方案如下图所示:

下面对该电路的工作原理作一说明:
图中所绘电路本质上是一个电源电路,具有恒流/恒压输出功能。它带有两路反馈电路,为电流反馈和电压反馈,其中电流反馈的正、负极对应KA7500B的第1、2脚,输出电流在电阻R12和R20上产生一压降,该压降经R9、R10和R14、R15电阻回馈回来,当KA7500B的第1脚电压大于第2脚电压时,KA7500B会减小输出脉宽(第8、11脚),使电流减小,否则增加脉宽,使输出电流恒定在预设值,其恒流值符合以下公式:

式中R为R12和R20并联后的阻值,因此恒流值理论上计算值为735mA。
电路中的电压反馈的正、负极对应KA7500B的第16、15脚,在上电后,KA7500B的第14脚输出稳定的5V电压,该电压使LED发光,作为电源指示,同时该5V电压作为基准电压,提供给KA7500B的15脚作为电压基准,输出电压经过R19、R10、VR1和R17分压后,与电压基准比较,当电压太大时,则减小脉宽,太小则增加脉宽,使之保持恒定的输出电压值,其输出电压值符合下列公式:

由于KA7500B的两路反馈是在其内部是相“与”后再进行控制的,因此当输出电压低于恒压值时,电流反馈起控制作用,当输出电压达到8V4后,电压反馈起控制作用,这样电路就完成了恒流/恒压控制功能,其原理与稳压电源的工作原理完全一样,只是该电路为开关电源控制方式,因此效率高,温升低。
图中的D1为防止极性反相输入二极管,D2为开关电源工作的续流二极管,T1工作于开关状态。
在明白其工作原理后,要想对其进行扩展应用就简单多了,现分述如下:
1、正常使用时,调整VR1电位器可得到相应的输出电压。
2、充不同容量锂离子电池:可改变R12和R20的阻值,所需电流值可按照前文所述公式自行计算来设定。若电流太大时,需给T1加装一散热片,同时续流二极管应改用1N5822,以承受更大电流。
3、充高电压锂电池:只需改变R10或R17即可,具体所需输出电压值可按公式计算后设定。
4、作高精度稳压电源:其输出电压原理与上述一致,但需要注意纹波,可能情况下应加大电路中电感的电感量和滤波电容,以减小纹波。


