中心议题:
- ZETA 转换器的基本工作原理
- ZETA 转换器的设计举例
- ZETA 转换器的环路设计
解决方案:
- 选择无源组件
- ZETA 转换器设计方案
引言
同 SEPIC DC/DC 转换器拓扑结构类似,ZETA 转换器拓扑通过一个在输出电压上下范围变化的输入电压提供正输出电压。ZETA 转换器也需要两个电感和一个串联电容器(有时称飞跨电容)。SEPIC 转换器使用一个标准升压转换器进行配置,ZETA 转换器则不同,它通过一个驱动高端 PMOS FET 的降压转换器进行配置。ZETA 转换器是对不稳定输入电源进行调节的另一种方法,它就像一个低成本墙式电源。我们可以使用一个耦合电感来最小化电路板空间。本文将介绍如何设计一个运行在连续导电模式 (CCM) 下带耦合电感的 ZETA 转换器。
基本工作原理
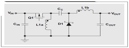
图 1 显示了 ZETA 转换器的简单电路图,其由一个输入电容 CIN、一个输出电容 COUT、耦合电感 L1a 和 L1b、一个 AC 耦合电容 CC、一个功率 PMOS FET 即 Q1,以及一个二极管 D1 组成。图 2 显示了 Q1 为开启状态和 Q1 为关闭状态时,在 CCM 下运行的转换器。

图 1 ZETA 转换器的简单电路图
若想要知道各个电路节点的电压,在两个开关都为关闭状态且无开关操作时对 DC 条件下的电路进行分析很重要。电容 CC 与 COUT 并联,因此在稳态 CCM 期间 CC 被充电至输出电压 VOUT。图 2 显示了 CCM 运行期间 L1a 和 L1b 的电压。

图 2 CCM 运行期间的 ZETA 转换器
Q1 关闭时,L1b 的电压必须为 VOUT,因为其与 COUT 并联。由于 COUT 被充电至 VOUT,因此 Q1 关闭时 Q1 的电压为 VIN + VOUT;这样一来, L1a 的电压便为相对于 Q1 漏极的 –VOUT。Q1 开启时,充电至 VOUT 的电容 CC 与 L1b 串联;因此 L1b 的电压为 +VIN,而二极管 D1 的电压则为 VIN + VOUT。
图 3 显示了通过各种电路组件的电流。Q1 开启时,输入电源的能量被存储在L1a、L1b 和 CC 中。L1b 还提供 IOUT。Q1 关闭时,CC 持续为 L1a 提供电流,而 L1b 再次提供 IOUT。

图 3 CCM 期间 ZETA 转换器的分量电流
[page]
占空比
假设 100% 效率占空比 D,用于 CCM 运行的 ZETA 转换器,其为:

它还可以被重写为:

Dmax 出现在 VIN(min),而 Dmin 出现在 VIN(max)。
选择无源组件
设计任何 PWM 开关调节器的首要步骤之一便是决定允许多少电感纹波电流 ΔIL(PP)。过多会增加 EMI,而过少又会导致不稳定的 PWM 运行。一般原则是给 K 分配一个介于 0.2 和 0.4 平均输入电流之间的值。理想纹波电流的计算如下:

在理想紧密型耦合电感中,每个电感的单芯上都有相同的绕组数,这时耦合迫使纹波电流在两个耦合电感之间等分。在现实耦合电感中,电感并没有相等的电感,并且纹波电流也不会完全相等。无论如何,在理想纹波电流值的情况下,如果存在两个单独的电感,则我们将耦合电感中要求的电感估算为实际需要的一半,如方程式 4 所示:

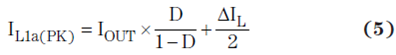
为了能够承受负载瞬态,在高端电感中,耦合电感的饱和电流额定值需至少为稳态峰值电流的 1.2 倍,其计算方法如方程式 5 所示:

请注意,IL1b(PK) = IOUT +ΔIL/2,其小于 IL1a(PK)。
与降压转换器一样,ZETA 转换器的输出有非常低的纹波。方程式 6 计算了完全由电容值引起的输出纹波电压部分:

其中 fSW(min) 为最小开关频率。方程式 7 计算了完全由输出电容 ESR 引起的输出纹波电压部分:
![]()
请注意,这两个纹波电压部分均被相移,且不直接相加。就低 ESR(例如:陶瓷电容)电容而言,可以忽略 ESR 部分电压。要想满足应用的负载瞬态要求,最小电容限制是必需的。
输出电容必须有一个大于电容 RMS 电流的 RMS 电流额定值,其计算方法如方程式 8:

输入电容和耦合电容吸取和下拉的电流电平相同,但开关周期相反。与降压转换器类似,输入电容和耦合电容都需要 RMS 电流额定值,

方程式 10a 和 10b 计算了完全由各自电容器电容值引起的输出纹波电压部分:

方程式 11a 和 11b 计算了完全由各自电容器 ESR 值引起的输出纹波电压部分:

此外,两个纹波电压组成部分均被相移,且不直接相加;同时,就低 ESR 电容器而言,ESR 电压部分再次可以被忽略。典型的纹波值小于输入电容输入电压的 0.05 倍,也小于耦合电容输出电压的 0.02 倍。
[page]
选择有源组件
我们必须谨慎选择功率 MOSFET,以便它可以处理峰值电压和电流,同时最小化功耗。功率FET的电流额定值可以决定ZETA转换器的最大输出电流。
如图 3 所示,Q1 承受了 VIN(max) + VOUT 的最大电压。Q1 的峰值电流额定值必须为
![]()
在相关环境温度下,FET 功耗额定值必须大于传导损耗(FET rDS(on) 的函数)和开关损耗(FET 栅极电荷的函数)的和,计算方法如方程式 13 所示:

其中,QGD 为栅极到漏极电荷,QG 为 FET 的总栅极电荷,IGate 为最大驱动电流,而 VGate 为控制器的最大栅极驱动。Q1 的 RMS 电流为:
输出二极管必须要能够处理与Q1相同的峰值电流,即IQ1(PK)。该二极管还必须能够承受大于 Q1 最大电压(VIN(max) + VOUT)的反向电压,以处理瞬态和振铃问题。由于平均二极管电流为输出电流,因此二极管的封封装必须要能够驱散高达 IOUT×VFWD 的功率,其中 VFWD 为肖特基二极管 IOUT 的正向电压。
环路设计
ZETA 转换器是一种具有多个实复极频和零频的四阶转换器。与 SEPIC 转换器不同,ZETA 转换器没有右半面零点,并且更容易获得补偿,以使用更小的输出电容值达到更大环路带宽和更好负载瞬态结果。参考文献 1 提供一个基于状态空间平均法的较好数学模型。该模型将电感 DC 电阻 (DCR) 排除在外,但却包括了电容 ESR。尽管参考文献 1 中的转换器使用陶瓷电容,但就后面的设计举例而言,电感 DCR 代替了电容 ESR,这样模型便可以更加紧密地匹配测得值??仿吩鲆娲恚蠢靡桓隹山邮盏牡湫?45º 相位余量让增益穿过零频的频率),应该大于 L1b 和 CC 的谐振频率,这样反馈环路便可以在该谐振频率下利用基频阻尼输出端出现的非正弦纹波。
设计举例
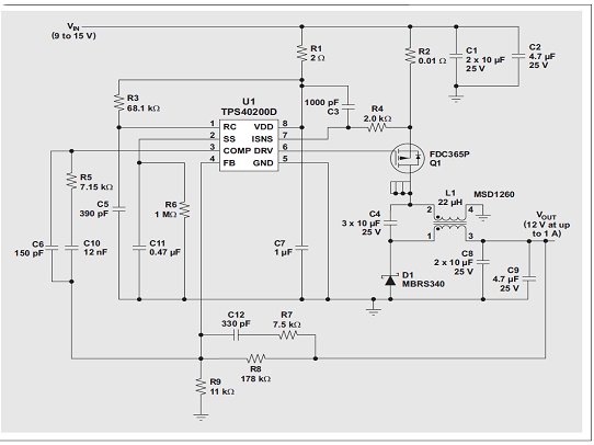
就本例而言,诸多要求都是针对一个 η= 0.9 峰值效率的 12-V、1-W 电源。负载为稳态,因此几乎看不到负载瞬态。2-A 输入电源为 9 到 15V。我们选择了异步电压模式控制器即 TI TPS40200,其工作在 340 和 460kHz 之间的开关频率下。输入端和快速电容器的最大允许纹波分别为彼此交叉最大电压的 1%。最大输出纹波为 25 mV,而最大环境温度为 55ºC。由于 EMI 并不是问题,通过使用最小输入电压,我们选择了具有更低电感值的电感。下一页的表 1 概括了前面介绍的一些设计计算方法。我们忽略了方程式 7 到 9 以及方程式 11,因为使用了高 RMS 电流额定值的低 ESR 陶瓷电容。
表 1 举例ZETA转换器设计计算

图 4 显示的是示意图,而图 5 则显示了 ZETA 转换器的效率。在下一页,图6 显示了转换器在深度 CCM 下的运行情况,而图 7 则显示了环路响应。

图 4 1A 电流时 9V 到 15V VIN 和 12-V VOUT 的 ZETA 转换器设计[page]

图 5 举例 ZETA 转换器设计的效率

图 6 VIN=9V 且IOUT=1A 时的运行情况
图 7 VIN=9V 和 15V 且 IOUT=1A 时的环路响应
结论
像 SEPIC 转换器一样,ZETA转换器是另一种转换器拓扑结构,其通过一个在输出电压上下范围变化的输入电压来提供稳定的输出电压。相比SEPIC转换器,ZETA 转换器的好处包括更低的输出电压纹波,以及更简单的补偿。缺点是要求更高的输入电压纹波、更大容量的飞跨电容以及一个能够驱动高端 PMOS 的降压转换器(例如:TPS40200 等)。


