- 探究新颖的Buck-Boost型正弦交流稳压器
- 利用电路非线性元器件对电路中的电压和电流进行调整
- 采用输出电压瞬时值反馈控制方案
1 引 言
由于我国交流电网的电压波动较大,特别是边远农村地区,交流稳压电源已成为许多电子设备不可缺少的供电装置[1]。按照工作原理,交流稳压电源可分为参 数调整(谐振)型[2]、自耦(变比)调整型[3]、大功率补偿型[4、5]和开关型[6、7]等四种类型,其典型电路如图1所示?!?nbsp;

参数调整(谐振)型交流稳压电源,是利用电路非线性元器件对电路中的电压和电流进行调整,从而实现输出电压的稳定。该类交流稳压电源具有电路简单、稳定 精度高、抗干扰性强和输入电压范围宽等优点,但存在输出波形THD高、电路元器件对工作频率非常敏感、输入功率因数很低、输出容量难以做大、无电气隔离等 缺陷。
自耦(变比)调整型交流稳压器,是以自耦变压(调压)器为基础实现稳压功能的。该类交流稳压器具有电路简单、输入电压范围宽等优点,但存在输出波形THD高、稳压精度较低、体积重量大等缺陷。
大功率补偿型交流稳压电源,是把线性变压器串联在输入端和输出端的主电路中,控制该变压器初级电压的大小和极性,利用其次级电压对输入电压进行补偿,从 而实现输出电压的稳定。该类交流稳压器具有输出容量大、对电网适应能力好、效率高等优点,但存在输出波形THD高、输出与输入无电气隔离、动态性能差等缺 陷。
开关型交流稳压电源,将输入电网电压整流后得到脉动直流电压,然后通过高频PWM技术逆变为交流电压,再经过相位跟踪和转换电路后获得与输入侧同频同相 的补偿电压,加在输入与输出之间,从而实现输出电压的稳定??匦徒涣魑妊沟缭?,具有稳压性能好、控制功能强、电路偏复杂、价格较高等特点。
2 新颖的Buck-Boost型正弦交流稳压器的电路拓扑
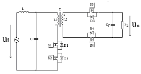
新颖的Buck-Boost型正弦交流稳压器的电路结构[8],由输入周波变换器、高频储能式变压器、输出周波变换器以及输入、输出滤波器构成,能够将 一种不稳定的劣质交流电变换成另一种同频稳定的优质正弦交流电,具有高频电气隔离、电路拓扑简洁、两级功率变换(LFAC/HFAC/LFAC)、双向功 率流、网侧功率因数高、功率密度高、变换效率高、负载适应能力强、音频噪音低、可靠性高等优点。其单四象限功率开关式电路拓扑,如图2所示。

[page]
当电网向负载传递功率时,输入周波变换器将不稳定的、劣质的低频交流电压调制成高频脉动电流,输出周波变换器将高频脉动电流解调,通过输出滤波电容滤波 后得到优质的、稳定的低频交流电压;当负载向电网回馈能量时,输出周波变换器工作在调制状态,输入周波变换器工作在解调状态。
3 控制方案
新颖的Buck-Boost型正弦交流稳压器,采用具有输入电压极性和工作模式选择的电压瞬时值反馈控制方案,其感性负载时的原理波形如图3所示。图中 iL21为高频储能式变压器的副边电感电流iL2的基波分量。通过调节PWM信号的占空比,即可实现正弦交流稳压器输出电压的稳定。输出滤波电容与负载的 并联阻抗等效为感性、容性、阻性时,正弦交流稳压器的工作模式顺序分别为A-B-C-D、D-C-B-A、A-C。

4 原理试验
设计实例:单四象限功率开关式电路拓扑,输出电压瞬时值反馈控制方案,DCM工作模式,额定容量S=500VA,输入电压220V±10% (50Hz),输出电压220V(50Hz),开关频率Fs=50kHz,负载功率因数cosФL=-0.75~+0.75,高频储能式变压器 L1/L2=120μH/120μH,最大占空比Dmax=0.5,输入滤波电感L=10μH,输入滤波电容C=50μF,输出滤波电容Cf=10μF。
不同输入电压和负载时,500VA 220V±10%50Hz/220V50Hz Buck-Boost型正弦交流稳压器的原理试验波形,如图4所示。原理试验结果表明:Buck-Boost型正弦交流稳压器工作时存在四种DCM模式 A、B、C、D;输出电压波形THD含量低;负载适应能力强;稳压性能好。试验结果与理论分析一致。


5 结 论
新颖的Buck-Boost型正弦交流稳压器的电路结构,由输入周波变换器、高频储能式变压器、输出周波变换器以及输入、输出滤波器构成,能够将一种不 稳定的劣质交流电变换成另一种同频、稳定的优质正弦交流电,具有高频电气隔离、电路拓扑简洁、两级功率变换(LFAC/HFAC/LFAC)、双向功率 流、网侧功率因数高、功率密度高、变换效率高、音频噪音低、可靠性高等优点。采用输出电压瞬时值反馈控制方案,Buck-Boost型正弦交流稳压器具有 强的负载适应能力、优良的稳压性能和高质量的输出正弦波形等优点。原理试验结果与理论分析一致。


