中心议题:
- 智能充电器的硬件结构和软件设计
- 智能判别、智能充电和智能控制功能
- 反接保护和过充?;すδ?/strong>
充电器通常指的是一种将交流电转换为低压直流电的设备。充电器在各个领域用途广泛,特别是在生活领域被广泛用于手机、相机、玩具、便携设备等常用电器。
普通充电器功能单一、针对性强。充电电池种类较多,每一种电池需要配一种充电器,因此用户经常购置较多的充电器,导致资源浪费,而且普通充电器因为功能不完善或使用不当导致充电电池寿命降低,甚至出现安全事故,废旧电池对环境会造成很大污染。本文介绍的充电器是基于AVR MEGA16单片机为核心智能控制,利用该单片机内部的A/D采样电池电压判断电池类别,然后通过I/O口控制芯片LM2576实现充电功能。本充电器具有智能判别、智能充电、智能控制的优势,还加入了反接保护和过充?;すδ埽涞缱刺壕允?,充电过程清晰明了,人机交互性能优良。
1 系统硬件结构
如图1所示,本系统由供电电路、微处理器、显示电路、充电电路、电池判断电路、反接保护电路等6部分构成。以下重点介绍微处理器电路和充电电路。

图1 充电器系统框图
1.1 微处理器
微处理器采用爱特梅尔半导体公司的AVR MEGA16型单片机,这是一款高性能的8位RISC微控制器。芯片内部有8位和16位的计数器定时器(C/T),可作比较器、计数器、外部中断和PWM(也可作A/D)用于控制输出。运用Harvard结构概念,具有预取指令的特性,即对程序存储和数据存取使用不同的存储器和总线。采用CMOS工艺技术,高速度(50ns)、低功耗、具有SLEEP(休眠)功能。
AVR的指令执行速度可达50ns(20MHz)。采用该芯片的A/D,加一些高精密采样电阻和旁路电容组成电池判断电路。
[page]
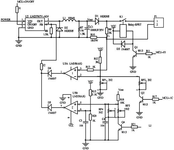
1.2 充电电路
充电功能电路如图2所示。

图2 充电单元电路
图中由LM358的两个运算放大器构成的比较电路加上外围器件构成了充电功能电路。比较器2、RP3、RP4构成电压控制电路,直接作用于LM2576的反馈端。当电池判断为NI-MH电池时,RP4构成的基准电路控制输出电压为2.86V,当电池判断为Li电池时单片机控制打开Li口控制,RP3构成的基准电路控制输出电压为8.4V.由于LM2576芯片内置了反馈,所以直接改变反馈端口电压即可改变输出电压大小。恒流充电时的恒流是通过限流的方法实现的,电路由比较器1、RP1、RP2构成。比较器1与比较器2基本原理相同,只是在输出端口通过功率电阻将电流转换为电压进行控制,通过对电压的控制实现对电流的限制,从而达到恒流的目的。脉冲式恒流充电电流实现是通过单片机每隔一定时间打开MCU--1C端口,当MCU--1C端口为高低电平时,输出电流变0.3C,MCU--1C端口为低电平时,输出电流为0.1C,从而实现电流交替变化达到脉冲式恒流的目标。如图3所示。

图3 恒流脉冲式充电电流变化图
由图3可以看出,脉冲式恒流充电电流不是单一的0.3C或者单一的0.1C,而是以脉冲的交替方式进行充电。这样可以对电池起到最大的保护作用,延长电池的使用寿命。
[page]
1.3 电池判断与极性检测
(1)电池判断原理
如表1 所示,我们日常生活实际使用的电池为NI-MH/Ni-Cd、LI电池三种,其中NI-MH/Ni-Cd电池充电方式相同,所以归为一类。单节NI-MH/Ni-Cd电池电压为1.2V,欠压点为1V,当使用时电压低于1V时电池已经不能正常使用。当电池电压下降为0.8~1V时电池已经接近损坏需要启动修复充电;单节LI电池电压为3.7V,欠压点为2.5V,当使用中电压低于2.5V时电池已经不能正常使用。当电池电压下降为2~2.5V时电池已经接近损坏,需要启动修复充电。所以根据两种电池特性我们设计当电池电压为0.6~4V时为NI-MH/Ni-Cd电池,当电池电压为4~9V时为LI电池。

表1 电池使用时电压变化表
(2)反接?;ぴ?br /> 在输出口正负端各接有一个光耦,电池没有接入时光耦传回的信号为两个低电平,当有电池接入时其中一个光耦传回的信号为高电平。当电池正接时输出端口正端的光耦传回的信号为高电平,负端口传回的信号为低电平。当电池反接时,输出端口负端的光耦传回的信号为高电平,输出端口正端传回信号为高电平。MCU通过判断光耦传回的电平高低就可以判断电池接入与否以及电池是否反接。
2 系统软件介绍
图4清晰地展现了主程序的流程,首先开机后对所有使用到的I/O口进行初始化,包括内置ADC电路的初始化和其他寄存器的初始化。然后显示开机画面,开机默认关闭反接?;さ缏泛统涞绲缏?,然后进入等待电池状态。电池接入,如果电池反接,蜂鸣器报警,不打开反接?;?,电池正接,打开反接?;さ缏泛统涞绲缏?,然后进入电池状态判断程序,根据状态选取相应的充电方式,控制充电电路进行充电,由电压电流采集电路实时对电池状态进行采集.在收集到的信息反映出电池快充满时,用涓流充电一段时间后,关闭充电电路防止过充。整个主程序脉络清晰,配合硬件电路完全实现了充电器的所有功能。

图4 软件程序流程图
3 结束语
智能通用型液晶显示充电器功能完善、设计新颖,解决了传统充电器功能单一使用不方便的问题,能延长充电电池使用寿命,具有广阔的市场前景。



