中心议题:
- LED显示屏的节能原理
解决方案:
- 采用半桥或全桥高效率开关电源
在这个节能呼声极高的时代,led显示屏的进一步节能又无可厚非的成为了这个行业追逐的支撑点。很多企业在这一点上进行各方面改良,在一定程度上有所改进,实现了节能的效果,但是要实现更大意义上的节能,还有很长的路要走,这需要整个行业的共同努力。
最近市场上出现了为数不多的节能led显示屏,通过对供电电源的改进对于led显示屏的节能效果起到重大的提升,吸引了不少消费者的注意力,并给予了相当高的期待,很多led显示屏厂家跃跃欲试,准备抢先引进这一技术,获得发展先机。在目前的技术基础上,节能led显示屏的节能效果到底是如何实现的呢?

图1:Led显示屏基本架构
我们以一个led小模块来分析其耗电状况!如图2,是一个以长运通光电推出的CYT62726为驱动芯片的led小模块,其供电电压为5V,先不计算外围器件的功耗,因为它们在整个屏中所占的比重极小,那整个屏所耗的功率都在灯上,先计算灯点功率为Pled=n*Uvf*Iled(n为通道数,Uvf为led灯点的压降,Iled为设定的电流值)CYT62726驱动IC的管脚压降一般为0.6V左右,红绿蓝灯点的压降分别为1.8V,3.0V,3.0V如此那每个通道只需4V(3.0+0.6V)即可正常工作,保守一点可以设置成红灯通道2.8V,蓝绿通道3.8V而实际上我们的供电电压都为5V,就相当于增加了1V*Iled的功耗在IC内部,所以如上可以设想只要将供电电源下降至红2.8V,绿3.8V,蓝3.8V,我们就可以省去那加在IC通道上的1V*Iled功耗,在其他器件不变的情况下便可实现led显示屏节能至少15%以上,再加上本身对led屏散热要求的降低也能实现一定程度上的节能,这对于一个大屏来说已经是一个相当大的数字了,相信客户会乐于接受!

图2 CYT62726驱动led小???/p>
[page]
我们可以进一步剖析其节能原理!
首先,从供电电源来看,如图3是一个传统的开关电源原理图,如果要将5V降为4V,整流肖特基正向压降所占输出电压比重必然增加,开关电源输出电压越低,因整流肖特基正向电压比重越高(其比重X=V压降/V输出,输出从5V降为4V,加入其压降为0.5V,则其比重将从0.1上升为0.125,提高25%),电源输出效率就越低,这对于LED屏幕整体节能效果并不明显,所以采用这一电源设计原理显然是是无法实现电源工作效率的提升。同时,5V是标称值电压,在市场运用上已经相当成熟,启用新的开关电源电源电压,降低效率的同时只会增加成本,品质也难保障,实现有困难。

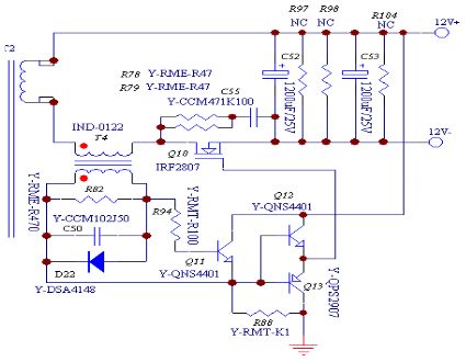
电源的设计是一个比较成熟的领域,可以采用另外一种设计思路实现度显示屏的供电,例如同步整流技术?;驹砣缤?,Q10为功率MOSFET,在次级电压的正半周,Q10导通,Q10起整流作用;在次级电压的负半周,Q10关断,同步整流电路的功率损耗主要包括Q10的导通损耗及栅极驱动损耗。当开关频率低于60KHz时,导通损耗占主导地位;开关频率高于60KHz时,以栅极驱动损耗为主。在驱动较大功率的同步整流器时,要求栅极峰值驱动电流IG(PK)≥1A时,还可采用CMOS高速功率MOSFET驱动器。同步整流替代肖特基整流后,可以有效减小在输出功率中消耗的比例。采用同步整流技术是必须的。

图4:反激单端降压式同步整流器的基本原理图
在选择AC/DC开关电源时,可以选用半桥或全桥新技术,这样可以使开关电源效率提升到90%以上。当然这些技术应用,给led显示屏供电是可以将电压降至最佳状态,同时电源的效率也能达到高效率水平,因此采用新的电源技术给led显示屏供电是可以达到显著节能的效果。电源成本也肯定会有一些增加。
[page]
其次,我们可以仔细的研究一下led屏幕驱动IC,如图5所示输出端为一个MOS开关管(如图6),控制输出端口的关或者开,输出端口压降即VDS =0.65V左右,这是工艺和材料所决定,要把VDS降为0.2V甚至0.1V,本身所需的面积必然增大。在MOS管的结构中可以看到,在GS,GD之间存在寄生电容,而MOS管的驱动,实际上就是对电容的充放电。这个充放电的过程是需要段时间的,面积如果增加,在MOS管上的寄生电容也会随之增大,如此,导致的后果就是整个IC的端口响应速度下降,这对于一个LED屏幕驱动IC将是致命的弱点,因此,想从IC上入手,把转折电压降低,同时使驱动IC有足够的响应速度,起决定作用的是工艺,这是是难以实现的。有人认为可以采用其他的设计原理,但是如果是恒流IC,内部电路是可能不一样,但是通道端口的开关管是必须存在的,所以即使采用其他的设计原理,要想达到电压下降的目的也是难以实现的。

图5:LED屏幕驱动IC内部方框图

图6:MOS管
综上所述,led节能显示屏的实现主要是从供电电源上着手,在现有的LED显示屏上直接采用半桥或全桥高效率开关电源,再加上同步整流节能效果显著。给驱动IC恒流的状态下尽量的减小电源电压,通过红绿蓝各管芯分开供电来达到更好的节能效果。当然这种非标准电压电源和新技术的应用成本必然有所上升。从屏幕驱动IC上看,节能并不明显,减小驱动恒流压差还会带来包括成本在内的新的问题。部分IC企业宣传驱动节能设计,无非是出于销售策略而已。




