中心议题:
- Buck三电平变换器的工作原理及特点
- 采用分立元件实现的PWM Buck三电平变换器设计
解决方案:
- 交错控制电路设计
- 驱动电路设计
- 采用分立元件实现的PWM Buck三电平变换器
0 引言
J. Renes Pinheiro于1992年提出了零电压开关三电平DC-DC变换器[1],该变换器的开关应力为输入直流电压的一半,非常适合于输入电压高、输出功率大的应用场合。因此,三电平变换器引起了广泛关注,得到了长足发展。目前,三电平技术在已有的DC-DC变换器中,均得到了很好的应用。部分三电平DC-DC变换器在降低开关应力的同时,还大大减小了滤波器的体积,提高了变换器的动态特性。三电平技术的应用,充分体现了“采用有源控制的方式减小无源器件体积”的学术思想。
文献[2]详细分析了隔离与非隔离的三电平变换器的主电路拓扑结构。而本文是对PWM三电平变换器的控制电路进行分析和设计。文中采用比较器、运算放大器和RS触发器等分立元件实现PWM Buck三电平变换器的控制。该方法控制电路简单,易于实现,成本低,可以直接推广到其它非隔离三电平变换器的控制中。
1 Buck三电平变换器
1.1 三电平两种开关单元
文献[2]分析了三电平DC/DC变换器的推导过程:用两只开关管串联代替一只开关管以降低电压应力,并引入一只箝位二极管和箝位电压源(它被均分为两个相等的电压源)确保两只开关管电压应力均衡。电路中开关管的位置不同,其箝位电压源与箝位二极管的接法也不同。文中提取出两个三电平开关单元如下图1所示。图1(a)中,箝位二极管的阳极与箝位电压源的中点相连,称之为阳极单元;图1(b)中,箝位二极管的阴极与箝位电压源的中点相连,称之为阴极单元。

(a)三电平阳极单元 (b)三电平阴极单元
图1 两种三电平开关单元
[page]
1.2 Buck三电平变换器
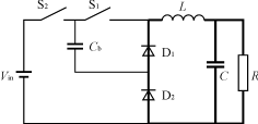
为了确保两只开关管的电压应力相等,三电平变换器一般由上述两种开关单元共同组成。文献[2]所分析的半桥式三电平变换器的推导思路,可以推广到所有的直流变换器中,由此提出了一族三电平变换器拓扑。图2为Buck三电平变换器主电路拓扑及其4个工作模态。
模态1:如图2(a)所示。在t=0时刻,触发开关管S2,使S2导通,二极管D2则反偏截止,电压源Vin通过隔直电容Cb给电感L充电。
模态2:如图2(b)所示。在t=t1时刻,关断S2,则D2导通,电路由D1及D2续流,电感L放电。
模态3:如图2(c)所示。直至t=t2时刻,控制电路使S1导通,二极管D1则反偏截止,隔直电容Cb向电感L放电。
模态4:如图2(d)所示。当t=t3时刻,关断S1,则D1导通,电路由D1及D2续流,电感L放电,与模态2的工作过程类似。

(a)模态1 (b)模态2

(c)模态3 (d)模态4
图2 Buck三电平变换器
2 采用分立元件实现的PWM Buck三电平变换器
2.1 交错控制电路
一般采用比较器、运算放大器和RS触发器等分立元件实现PWM Buck三电平变换器的交错控制。其主要的控制电路框图如下图所示。

(a) 交错控制电路框图

(b) 控制电路的主要波形
图3 交错控制电路框图和电路的主要波形
如图3所示,时钟信号C1和C2相差180度,它们分别对应的锯 VRAMP1 和 VRAMP2 也相差180度,电压误差放大器的输出信号 VEA、Vo 分别与 VRAMP1 和 VRAMP2 相比较,再通过两个RS触发器得到相差180度的驱动信号 G1 和 G2 。
[page]
2.2 驱动电路
为提高电路的效率及功率器件工作的可靠性,一般需要将控制电路的输出信号加以功率放大。本文采用MC34152加隔离变压器驱动的方法来设计驱动电路。
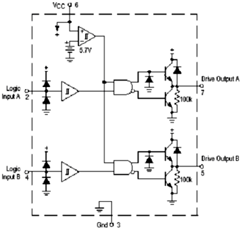
MC34152的外围电路简单,应用方便。它是8管脚的同相推挽驱动芯片,具体的内部结构和封装如图4所示。2,4脚为两路控制信号输入,经过芯片内部的推挽放大,直接输出同相的两路驱动信号(7,5脚)。为使芯片更加稳定地工作,一般在芯片的电源端并联一个滤去高频干扰的瓷片电容和一个滤去低频干扰的电解电容。
当电路的功率较大及工作频率较高时,一般要将控制电路与主电路隔离。所以,本文采用隔离变压器来实现隔离。MC34152的输出经一隔直电容后直接可以输入到隔离变压器的原边。

(a) MC34152内部结构图 (b) MC34152封装图
图4 MC34152内部结构图及封装图
本文所设计的驱动电路简单可行,驱动波形比较理想:有快速的上升沿,并在一开始有一定的过冲,可以加速开通,减小了开通损耗;同时,有反偏截止电压,提供了足够的反相门极驱动,减小了下降时间。
2.3 采用分立元件实现的PWM Buck三电平变换器
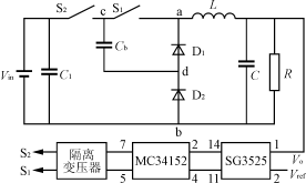
采用分立元件实现的PWM Buck三电平变换器的系统框图如图5所示。

图5 PWM Buck三电平变换器控制原理图
[page]
3 实验结果和分析
为了验证上述所分析的控制和驱动电路设计的可行性,本文对输入电压为120V(90V~180V),输出为48V/4A,开关频率50kHz的PWM Buck三电平变换器进行了实验验证。实验结果表明,采用上述分立元件实现PWM Buck三电平变换器的控制是切实可行的。
图6所示的即为采用分立元件来实现的PWM Buck三电平变换器的实验波形。

(a)ch1-G1;ch2-G2

(b)ch1-Q1;ch2-Q2

(c)ch3-iL;ch2-Vds2;ch4-Vab

(d)ch3-Vin;ch2-Vout
图6 实验波形
[page]
从图6中可以看出,采用上述分立元件实现PWM Buck三电平变换器的控制是切实可行的。
(a)图中,示意的是交错控制电路的两路输出波形 G1 和 G2??梢钥闯銎湔伎毡染笥?.5??仄德饰?0kHz 。要实现对驱动信号频率的调节也变得非常简单,只需要调节锯齿波 VRAMP1 和 VRAMP2 频率即可。
(b)图中,示意了隔离变压器副边输出的两路驱动波形,可以直接驱动开关管。从图中可以看出驱动波形比较理想:有快速的上升沿,并在一开始有一定的过冲,可以加速开通,减小了开通损耗;同时,有反偏截止电压,提供了足够的反相门极驱动,减小了下降时间;很好地验证了驱动电路的设计是合理的。
(c)图中,输入电压 Vin 为170VDC,恒流电子负载 Iout 为4A。Vds2 为开关管 Q2 工作时的漏源极电压波形,开通与关断时均没有大的尖峰,对开关管而言是比较理想的波形。Vab 为两个开关管共同工作所输出的三电平波形,可见其频率为开关频率的两倍。从而大大减小了滤波元件的大小。文献[4,5]详细分析了一类零电压零电流开关复合式全桥三电平DC-DC变换器,该变换器的输出整流电压高频交流分量很小,可以减小输出滤波器,改善变换器的动态性能;同时其输入电流脉动很小,可以减小输入滤波器。文献[2]详细论述了Buck三电平变换器和传统的Buck变换器中滤波器的参数设计的分析和比较。iL 为输出滤波电感上流过的电流波形。
(d)图中,恒流电子负载 Iout 为4A。图中示意了输入电压 Vin 从125伏跳变到110伏时,输出电压 Vout 的瞬态响应曲线??梢钥闯龈肞WM Buck三电平变换器电路的稳定性比较好。在输入电压的变化范围(90V~180V)内,可以较快地稳定在额定输出的电压值 Vout = 48V 上。
4 结论
本文首先简要论述三电平变换器拓扑的推导过程;介绍了Buck三电平变换器主电路拓扑及其在开关管的占空比大于0.5时的四个工作模态;详细分析了采用比较器、运算放大器和RS触发器等分立元件实现PWM Buck三电平变换器的交错控制。该方法控制电路简单,易于实现,成本低,可以直接推广到其它非隔离三电平变换器的控制中。并对采用MC34152加隔离变压器驱动的方法来设计驱动电路作了介绍。最后对输入电压为120V(90V~180V),输出为48V/4A,开关频率50kHz的PWM Buck三电平变换器进行了实验验证,实验结果表明,采用上述分立元件实现PWM Buck三电平变换器的控制是切实可行的。



