- RS-232/RS-485无源转换电路设计
- 实现RS-485在收发之间的自动转换
- 采用无源的转换方式
- RS-485采用平衡传输方式
RS-232、RS-485都是串行数据接口标准。由于它们的接口电路简单,通用性比较好,所以在控制领域有着广泛的应用。RS-232和RS-485有着各自的优缺点:RS-232是低速率串行单端标准,采取不平衡传输方式(即所谓单端通信),收、发端的数据信号是相对于信号地的电平而言,其共模抑制能力差,传送距离短,其为点对点的通信方式;RS-485采用平衡传输方式,可以实现多点通信,由于采用了有别于RS-232电平方式的差分方式,使得在通信速率、抗干扰和传输距离方面都有较大的改善。但由于现用的工控PC机大多都只直接提供RS-232接口,所以为了实现RS-485与监控系统的接口,往往需要另加转换接口,从而使得网络构成相对比较复杂,使用也不方便。为了克服使用上的不便,本文设计了一种RS-232/RS-485通用接口。为了克服以往在单端情况下只能232或485不能同时接口的局限,本文利用Maxim公司的ICL7662芯片设计一种通用接口。下面就ICL7662芯片及电路原理作全面地介绍。
1 ICL7662电压转换器
ICL7662是由美国Maxim 公司提供的一种CMOS电压转换器,主要特性为:
◆ 转换电压为4.5V~20V到-4.5V~-20V;
◆ 转换效率高达99.7%;
◆ 外围电路简单,最小只需两个储能电容。
引脚说明如表1所列。

2 ICL7662电压转换器工作原理
ICL7662原理性图解如图1所示。


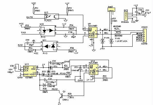
保险丝PCT;
②下半部分用于无源RS232→RS485的转换电路,保证两端同时可用,但在系统中只
能有一端为主,且RS232应为标准232口,232口发送数据在485口可见。
[page]
3 通用硬件设计说明
本文设计的接口电路主要是针对工业现场控制终端,由于各种控制要求不同,所以对控制终端的配置各异。但总体要求是某一终端故障不应影响系统其余部分的功能,要便于终端与监控系统之间的接口。所以,本文设计中对于RS-485与RS-232的转换采用了无源的转换方式,而非常规的RS-232与RS-485标准转换,既便是与PC相连的终端单元掉电,也不会影响系统中其它单元的正常通信。
图2为接口电路的原理图。在图中的上半部分用美国Maxim公司的485芯片MAX487构成标准RS-485接口电路,其中2片P133为快速光电耦合器,用于把控制内核部分与网络隔离开,控制端口用相对廉价一点的TPL521隔离。TVS1和TVS2为瞬态电压抑制二极管,用以对网络上的高压噪音干扰进行吸收,?;そ涌谛酒琈AX487免予损坏。PCT1和PCT2为自复位保险丝,在网络过流的情况下起?;ぷ饔?。在网络过流时进入高阻限流状态,在网络恢复正常的情况下,又恢复到正常零电阻的工作状态下。R7为可选终端匹配电阻。该接口电路简单、可靠。
图2的下半部分为本文的重点部分,完成RS-232与RS-485标准之间的无源转换。该部分的核心为Maxim公司的负电源转换芯片ICL7662。电路的工作电源来自于RS-232的发送信号线PTXD,由电荷泵ICL7662进行正负电源转换,能量存储于储能电容C1、C2、C3中,作为本部分电路的工作电源。根据EIA的标准,RS-232在发送数据时,发送端驱动器输出正电平在 5V~ 15V(逻辑0),负电平在-5V~-15V(逻辑1),接收器的典型电平在 3~ 12V与-3~-12V(见参考文献[1])之间,RS-485的接收门限为 /-200mv(见参考文献[2])。由MAX487完成RS-232与RS-485标准之间的转换,电路自动完成收发控制的转换。本部分对控制内核来讲处于无源工作状态下,不受所在终端工作状态的影响,自动完成收、发状态控制,避免网络“死锁”。当电路所在的节点不接RS-232时,本部分电路不工作,使得系统的功耗最小。当节点通过RS-232与系统通信时,监控系统的数据首先转换到RS-485网上,节点数据先经过本节点转换电路转换到RS-232的电平状态,然后与监控系统通信。
4 总 结
通过大量的工程实践证明,该电路简单可靠,经济实用,克服了有些电路在电源采集信号端长期处于某一电平时,电路电源中断的弊端。同时根据RS-485半双工总线的特性,本文巧妙地实现了RS-485在收发之间的自动转换,避免了由于操作不当造成的总线“死锁”现象。实践证明,不管是与信号电平相对较低的便携式电脑接口还是与台式机接口,本电路都能可靠工作,在通信速率300b/s~19200b/s范围内,长期运行未发现通信有任何异常现象。



