- 限制浪涌电流
- 克服NTC中问题的实施方案
- 用负温度系数电阻 (NTC) 来限制浪涌电流
- 硅控整流器(SCR) 和PFC 升压电感小辅助绕组的非稳压电压源
- 通过多种使用功能的实施来降低系统的复杂性
当欧洲强制要求80W 及以上的电气负载以高功率因数的方式消耗电路中的电流时,这意味着人类在资源和环境?;し矫嬗窒蚯奥醭隽艘徊?。当然,许多消费类电子产品也由此受到了影响,其中包括白色家电。由于配置了逆变器用于电动马达的驱动,所以诸如空调、冰箱、洗衣机和干燥机之类的许多家电的负载非常复杂。一般而言,复杂负载的功率因数都比较低。通过强制校正上述家用电器的功率因数,可更好地利用输电线路送来的电能,从而节约能源并同时降低电能成本和减少燃烧矿物燃料而产生的二氧化碳排放。当今世界,很多政府监管部门都已经强制要求在白色家电中要具有类似的PFC 功能。
不具备PFC 功能的马达驱动电路前端非常类似于一个开关模式的电源。在这个电源中有一个大容量电容,它将消除整流电源中的直流。当马达驱动电路首次通电时,由于大容量电容上没有电荷,整流电源的输入端看起来就像是一个短路电路。当通电时,这种情况将产生较大的浪涌电流,以为电容器充电。如果上述浪涌电流未得到控制或限制,那么线路中的电流消耗将迅速飙升,从而超过其正常 RMS 工作电流(请参阅图 1)。这些过大的电流会对保险丝、焊点和电子组件等机械和电气元件造成潜在的损坏或应力。

图 1 典型的 120VAC 浪涌电流曲线图
大多数的白色家电的马达制造商都已经选用负温度系数电阻 (NTC) 来限制浪涌电流。NTC 的工作原理非常简单。在低温和初次启动的情况下,NTC 是一只高阻抗器件,限流能力非常突出。NTC 启动或进入正常运行工作状态片刻后,由于功耗的存在,其温度会升高。随着温度的升高,其电阻显著下降,这样则为电流提供了一条更为顺畅的流经通道。在大多数嵌入式马达驱动电路中,NTC 放置在大电流路径中,或是交流侧,抑或是桥接整流器之后(请参阅图 2)。

图 2 典型的浪涌?;さ缏?/div>
采用 NTC 来限制浪涌的做法存在一些内在的不足之处,这些不足将对嵌入式马达驱动器件的稳定性产生负面的影响。正如前面所述,NTC 的效率取决于温度的高低。NTC 的温度越高,其效率也就越高。NTC 不可用作散热元件,否则它将无法像预想的那样工作。由于功率的消耗,而使其他半导体元件所在区域的环境温度上升。在嵌入式环境中,这一问题更为严重。温度只要升高 10oc,半导体的预期寿命或平均无故障时间 (MTBF) 将缩短 50% 之多,从而大幅降低马达驱动器件的稳定性。
NTC 存在的另一个主要问题就是其热堆积 (thermal mass) 或时间响应。如果电源电压暂时下降或电源电压长时间严重欠压,而此时大容量电容器又切断对其的有效充电,那么将会引发问题。当线电压恢复正常时,NTC 或许还未能获得足够的冷却时间,这样将使其处于低阻抗状态。在这种情况下,由于线电压的恢复而产生比正常情况下更高的浪涌电流,甚至比初次启动时产生的浪涌电流还要高。此时,电路无任何?;ご胧U庵殖跹俺5拇蟮缌骰崴鸹档缏分写翟?,如保险丝、焊点、线迹以及路径中的所有元件。
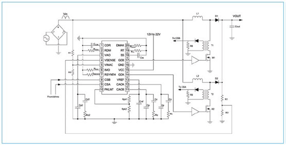
图 3 显示了为克服 NTC 中许多恼人问题的实施方案。这种实施方案就是既可选择固定阻值的电阻,也可选择 NTC 作为浪涌电阻。这里所阐述的浪涌电路具有两只额外的硅控整流器 (SCR) 和一个来自 PFC 升压电感小辅助绕组的非稳压电压源。
马达电路首次通电时,电流首先流经桥接整流器、浪涌电阻,然后流至大容量电容器。在该电容器处,浪涌电阻对电流进行了限制。一段时间之后(时间长短通常取决于 PFC 控制器电路),电流开始流动。电流流动时,PFC 控制器开始开关功率 MOSFET,而 MOSFET 反过来启动升压电感中的脉冲电流。然后,这一脉冲电流会在辅助绕组上产生一个浮动非稳压电压,这一电压用于触发两只 SCR 的栅极电路。两只 SCR 以如下方式布置在电路中:提供一条电流通道,这条通道绕过桥接整流电路中的两只整流器以及浪涌电阻。在电路中无需额外增加串联元件的情况下,上述所选路径即可为电流提供一条非常高效的通道。虽然 SCR 的正向压降 (Vf) 比整流二极管稍大,但是固定阻值电阻或 NTC 等限流组件两端的压降已经消除。此外,SCR 散发的热量可由散热片予以消除(经由 SCR 的机架),而 NTC 无法做到这一点。这种散热能力可使器件在更适宜的环境下运行,从而实现更高的系统稳定性和 MTBF 值。
必须选择辅助绕组的匝数比,以确保产生足够的电压来触发各种规定线电压极限下 SCR 的栅极电路。由于 PFC 电路的开关频率一般比线路频率高许多,所以栅极电路触发的时间设定通常无关紧要。工作频率仅为 40 kHz 的 PFC 电路将确保 SCR 的零交叉开关,使其更像桥接中的简单整流器。
图 3 显示了业界首款单芯双相交错式 PFC 预调节器——TI UCC28070 的简化原理图。交错双相相互之间的相位差为 180°,这样则消除了波纹电流,从而可以使用更小的电磁干扰 (EMI) 滤波器以及外观更小巧的 PFC 输出电容器。双相交错式拓扑结构、体积更小的元件是嵌入式马达驱动电路的理想解决方案。交错式 PFC 可满足非常高的功率密度要求。
由于功耗分散到两个相位上,所以交错式 PFC 其他的优点还包括更轻松的散热管理。因为两个相位的总电感容量比单级设计要小很多(请参阅图 4),所以可以使用外观更小巧的 EMI 滤波器和 PFC 输出电容器以及更少的磁性材料,从而降低总体系统成本。另外,MOSFET 和二极管额定电流值可至少降低 50%。体积更小的 MOSFET 运行速度自然会更快,这样则可进一步减少 MOSFET 的开关损耗。最后,通过将每一相位的容量翻番,规模经济提高了各相位配套器件的购买力。
在 UCC28070 或其设计中集成浪涌电流限制功能,只需将图 3 中的浪涌电流组件添加到其中的一个相位电感上即可。
TI 的 PFC 控制器的产品系列包括 UCC28070 或 UCC28060 交错式 PFC 控制器等器件,这些控制器额外配置了一个功能模块,其可同时监控 PFC 控制器的输入端和输出端。如果功能??榧嗖獾酱嬖谧爬擞康缌魈跫?,比如线电压中出现瞬时损耗,它将限制栅极电路驱动输出,从而阻止 MOSFET 开关,并关闭 SCR 栅极驱动电路的电源。这样,浪涌成分就会自然而然的被退回到大电流通道。
总结
当谈到白色家电应用的系统集成时,许多设计人员都倾向于电流通道路径的选择方案。部分设计人员倾向于走通过多种使用功能的实施来降低系统的复杂性并能够加速上市时间的器件应用之路。比如,当添加马达控制算法(如现场型控制)时,TI 推出的C2000 数字信号控制器 (DSC) 就可以取代传统用于动作控制的微控制器。当采用尺寸更小的电源电子器件时,可以提高效率。C2000 数字信号控制器除了能与各种PFC 拓扑结构兼容外(包括交错式PFC),它还能同时实施所有必需的三相马达控制功能、处理系统内部通信、提供用户界面以及提供所述的浪涌电流限制控制功能。所有这些功能都可在一片 C2000 数字信号处理器 (DSP) 上实现。
采用 NTC 来限制浪涌的做法存在一些内在的不足之处,这些不足将对嵌入式马达驱动器件的稳定性产生负面的影响。正如前面所述,NTC 的效率取决于温度的高低。NTC 的温度越高,其效率也就越高。NTC 不可用作散热元件,否则它将无法像预想的那样工作。由于功率的消耗,而使其他半导体元件所在区域的环境温度上升。在嵌入式环境中,这一问题更为严重。温度只要升高 10oc,半导体的预期寿命或平均无故障时间 (MTBF) 将缩短 50% 之多,从而大幅降低马达驱动器件的稳定性。
NTC 存在的另一个主要问题就是其热堆积 (thermal mass) 或时间响应。如果电源电压暂时下降或电源电压长时间严重欠压,而此时大容量电容器又切断对其的有效充电,那么将会引发问题。当线电压恢复正常时,NTC 或许还未能获得足够的冷却时间,这样将使其处于低阻抗状态。在这种情况下,由于线电压的恢复而产生比正常情况下更高的浪涌电流,甚至比初次启动时产生的浪涌电流还要高。此时,电路无任何?;ご胧U庵殖跹俺5拇蟮缌骰崴鸹档缏分写翟?,如保险丝、焊点、线迹以及路径中的所有元件。
图 3 显示了为克服 NTC 中许多恼人问题的实施方案。这种实施方案就是既可选择固定阻值的电阻,也可选择 NTC 作为浪涌电阻。这里所阐述的浪涌电路具有两只额外的硅控整流器 (SCR) 和一个来自 PFC 升压电感小辅助绕组的非稳压电压源。
马达电路首次通电时,电流首先流经桥接整流器、浪涌电阻,然后流至大容量电容器。在该电容器处,浪涌电阻对电流进行了限制。一段时间之后(时间长短通常取决于 PFC 控制器电路),电流开始流动。电流流动时,PFC 控制器开始开关功率 MOSFET,而 MOSFET 反过来启动升压电感中的脉冲电流。然后,这一脉冲电流会在辅助绕组上产生一个浮动非稳压电压,这一电压用于触发两只 SCR 的栅极电路。两只 SCR 以如下方式布置在电路中:提供一条电流通道,这条通道绕过桥接整流电路中的两只整流器以及浪涌电阻。在电路中无需额外增加串联元件的情况下,上述所选路径即可为电流提供一条非常高效的通道。虽然 SCR 的正向压降 (Vf) 比整流二极管稍大,但是固定阻值电阻或 NTC 等限流组件两端的压降已经消除。此外,SCR 散发的热量可由散热片予以消除(经由 SCR 的机架),而 NTC 无法做到这一点。这种散热能力可使器件在更适宜的环境下运行,从而实现更高的系统稳定性和 MTBF 值。
必须选择辅助绕组的匝数比,以确保产生足够的电压来触发各种规定线电压极限下 SCR 的栅极电路。由于 PFC 电路的开关频率一般比线路频率高许多,所以栅极电路触发的时间设定通常无关紧要。工作频率仅为 40 kHz 的 PFC 电路将确保 SCR 的零交叉开关,使其更像桥接中的简单整流器。
图 3 显示了业界首款单芯双相交错式 PFC 预调节器——TI UCC28070 的简化原理图。交错双相相互之间的相位差为 180°,这样则消除了波纹电流,从而可以使用更小的电磁干扰 (EMI) 滤波器以及外观更小巧的 PFC 输出电容器。双相交错式拓扑结构、体积更小的元件是嵌入式马达驱动电路的理想解决方案。交错式 PFC 可满足非常高的功率密度要求。

图 3 PFC 控制器中的浪涌控制功能
由于功耗分散到两个相位上,所以交错式 PFC 其他的优点还包括更轻松的散热管理。因为两个相位的总电感容量比单级设计要小很多(请参阅图 4),所以可以使用外观更小巧的 EMI 滤波器和 PFC 输出电容器以及更少的磁性材料,从而降低总体系统成本。另外,MOSFET 和二极管额定电流值可至少降低 50%。体积更小的 MOSFET 运行速度自然会更快,这样则可进一步减少 MOSFET 的开关损耗。最后,通过将每一相位的容量翻番,规模经济提高了各相位配套器件的购买力。

图 4 UCC28070 两相交错式 PFC
UCC28070 以连续导电模式 (CCM) 运行。同时,也可选用 UCC28060——以转移模式 (TM) 运行。UCC28060 具备类似的优点,这些优点源于波纹电流的消除,但是同时还提供了一些较低成本的解决方案。最引人瞩目的是,由于在转移模式下运行时,不存在反向恢复条件,所以采用低成本的升压二极管。在 UCC28070 或其设计中集成浪涌电流限制功能,只需将图 3 中的浪涌电流组件添加到其中的一个相位电感上即可。
TI 的 PFC 控制器的产品系列包括 UCC28070 或 UCC28060 交错式 PFC 控制器等器件,这些控制器额外配置了一个功能模块,其可同时监控 PFC 控制器的输入端和输出端。如果功能??榧嗖獾酱嬖谧爬擞康缌魈跫?,比如线电压中出现瞬时损耗,它将限制栅极电路驱动输出,从而阻止 MOSFET 开关,并关闭 SCR 栅极驱动电路的电源。这样,浪涌成分就会自然而然的被退回到大电流通道。
总结
当谈到白色家电应用的系统集成时,许多设计人员都倾向于电流通道路径的选择方案。部分设计人员倾向于走通过多种使用功能的实施来降低系统的复杂性并能够加速上市时间的器件应用之路。比如,当添加马达控制算法(如现场型控制)时,TI 推出的C2000 数字信号控制器 (DSC) 就可以取代传统用于动作控制的微控制器。当采用尺寸更小的电源电子器件时,可以提高效率。C2000 数字信号控制器除了能与各种PFC 拓扑结构兼容外(包括交错式PFC),它还能同时实施所有必需的三相马达控制功能、处理系统内部通信、提供用户界面以及提供所述的浪涌电流限制控制功能。所有这些功能都可在一片 C2000 数字信号处理器 (DSP) 上实现。




