中心议题:
- LED TRIAC调光器设计挑战
- 基本的LED调光方法
- TRIAC调光器的工作原理
解决方案:
- 分压器设置不同的触发电流点
- 利用简单的BJT来调节电流
- 电路中采用逐脉冲电流限制或PWM电流限制技术
高亮度LED是传统白炽灯的一种理想替代方案,因为前者的寿命和效率都比后者高得多,而且不同于紧凑型荧光灯泡,这些LED能够在低温下工作。然而,和冷阴极荧光灯(CCFL)灯泡一样,高亮度LED也未能摆脱众多家庭和应用中常见的三端双向可控硅(TRIAC)调光器。本文将介绍一种具成本优势的高亮度LED(HBLED)调光方法。
设计挑战
基本TRIAC调光器开关广泛运用于家装店和大多数家庭,要了解有关采用这种调光器开关的设计挑战,我们必须对TRIAC电路的基本工作原理以及高亮度LED电路的基本设计原理进行深入的研究。
高亮度LED一般由恒流电源驱动,因为随着LED逐渐变热,其电压降将减小;而且,若LED串由恒压电源供电的话,电源往往会持续提供过多的电流,使输出电压增大,直到电源达到电流限值或LED失效。
基本的LED调光方法
高亮度LED有两种基本调光方法。第一种是PWM调光方法,即在大于200Hz的某些频率下以0%到100%的不同的导通时间百分比(占空比)导通和关断LED。在导通期间LED满电流工作,而在关断期间LED上没有电流流过。这就保证了色彩的一致性。
另一种方法是控制流经LED串的电流量。这可能导致LED串的电压下降,并造成轻微的色差。不过,如果观察调光器打开情况下工作的白炽灯,也会看到明显的色彩变化。
TRIAC调光器的工作原理:
大多数调光器内都有一个简单的TRIAC电路,其核心如图1所示。我们讨论的重点是TRIAC的两个属性。即一旦栅极被触发就允许电流流过,以及若有足够电流流过,TRIAC就保持导通。要设计正确的调光电路,必须了解这两个电流,触发电流和保持电流。以调光器开关中常采用的3A800VTRIAC器件FKPF3N80为例,该器件的触发电流为20mA,保持电流为30mA。当栅极电流接近20mA时,该TRIAC导通,当流经电流至少为30mA时,TRIAC保持导通状态。
当用户旋开调光器旋钮时,他其实是在改变电阻分压器。分压器在AC周期内设置不同的触发电流点,从而设定TRIAC的触发点。通过选择TRIAC的设置点,用户实际上选择了负载供电所需的AC电压的占空比,而这个占空比是LED驱动器调节LED亮度所需的信息。

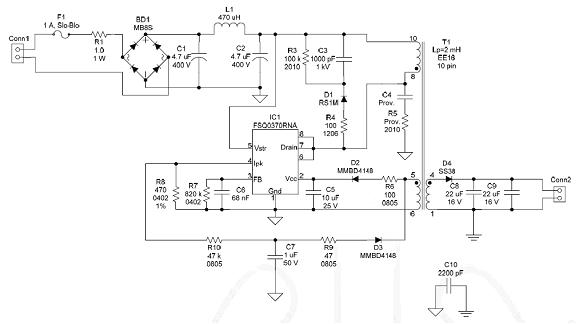
为了对LED进行调光,需要把60Hz占空比转换为可用于上述任一种调光方法的数值。一旦触发导通,必须确保TRIAC有足够的电流。第一部分很容易做到,可利用图2所示的电路来实现。图中,TRIAC调光器和双向光耦合器从AC线输入获得占空比信息,对简化电路进行供电。[page]

120Hz信号经一个电阻/电容滤波器处理为代表AC电压占空比的电压,并经由TRIAC调光器提供给电源。可通过多种方法利用这个电压来控制LED电流。在图示电路中,利用两个电阻把双极结型晶体管(bipolarjunctiontransistor,BJT)偏置到所需的最大负载电流,并假设光耦合器完全导通(占空比=100%),滤波器电容被充电到最大电势能量。鉴于VCC一般都很低,小于~24V,所以电容的尺寸很小,即使其数值往往相当大,足以作为120Hz滤波器。
在上述实现调光器和LED电流调节器的方法中,最好是有一个恒压电路。这样一来,就可以利用简单的BJT来调节电流。设计人员需要把BJT完全偏置到LED串允许的最大电流,并在该电流下把输出电压设置到冷LED温度所需的值,从而让BJT能够以100%的占空比控制电流。注意VCE低至~0.2V,电流最大值一般在350mA到1.35A间。
因此,对于1.35A负载电流的设计,功耗为VCE(SAT)*Ic~0.27W。随着占空比下降,BJT开始限制电流,其VCE将上升,故在50%占空比饱和的情况下,LED电流将为最大设计点的一半。因此功耗为VCE*Ic,并很容易设计为足够低的范围,以便于管理。
这种方案的另一个关键部分是作为恒压电源工作的AC-DC电源。这通?;嵯拇罅康缌鳎沟鞴馄骺刂械腡RIAC一旦触发即闩锁(latch)。
由于我们有代表AC输入(RC滤波器输出的)占空比的电压,故我们能够利用这一信息来控制由其它电路驱动的LED的亮度。要在电路中采用逐脉冲(pulse-by-pulse)电流限制或PWM电流限制技术,基本AC-DC电路必须是恒流电路,如图3所示。我们因此只需要把电路中的代表占空比的电压加载到比较器上,便可以额外增加一个占空比电压。例如,在图3所示的电路中,我们可以让IPEAK设置阻抗R8与一个在线性区域内偏置并利用上面所示的光耦合器电路进行控制的小型MOSFET并联。

许多高亮度LED驱动器电路都带有一个可作为LED调光之用的比较器。其中有些电流输出很小,并可读取引脚上的电压,用以控制初级端开关或低频占空比。在任何一种情况之下,关键都在于把AC占空比转换为可用值。光耦合电路可以很好地做到这一点,并提供隔离,故可以在初级端或次级端电路的任何地方使用这些数据。
去LED照明电源社区看看




