- 汽车电源设计的六项基本原则
- 实际应用与功率需求
- 根据DC-DC转换器的最低效率设计散热
- 控制好静态工作电流(IQ)及关断电流(ISD)
- 设计中PCB和元件布局平衡整体的系统性能
2012年,欧洲、日本和美国的汽车市场将有超过半数的汽车安装彩色显示器、导航系统、卫星通信以及其它车载信息娱乐系统,因此,2012年汽车市场的电源需求将于传统设计有很大差异。
高可靠性、低成本、极短的研发周期等等相互冲突的设计要求迫使电源设计人员采用新的具有突破性的技术方案,而这些技术是传统的汽车电源设计中不曾涉足的。
汽车电源设计的六项基本原则
大多数汽车电源架构需要遵循六项基本原则:
1.输入电压VIN范围:12V电池电压的瞬变范围决定了电源转换IC的输入电压范围。
典型的汽车电池电压范围为9V至16V,发动机关闭时,汽车电池的标称电压为12V;发动机工作时,电池电压在14.4V左右。但是,不同条件下,瞬态电压也可能达到±100V。ISO7637-1行业标准定义了汽车电池的电压波动范围。图1和图2所示波形即为ISO7637标准给出的部分波形,图中显示了高压汽车电源转换器需要满足的临界条件。
除了ISO7637-1,还有一些针对燃气发动机定义的电池工作范围和环境。大多数新的规范是由不同的OEM厂商提出的,不一定遵循行业标准。但是,任何新标准都要求系统具有过压和欠压?;ぁ?br />

图1.冷启动电压波形

图2.抛负载电压波形
2.散热考虑:散热需要根据DC-DC转换器的最低效率进行设计。
空气流通较差甚至没有空气流通的应用场合,如果环境温度较高(>30°C),外壳存在热源(>1W),设备会迅速发热(>85°C)。例如,大多数音频放大器需要安装在散热片上,并需要提供良好的空气流通条件以耗散热量。另外,PCB材料和一定的覆铜区域有助于提高热传导效率,从而达到最佳的散热条件。如果不使用散热片,封装上的裸焊盘的散热能力限制在2W至3W(85°C)。随着环境温度升高,散热能力会明显降低。
将电池电压转换成低压(例如:3.3V)输出时,线性稳压器将损耗75%的输入功率,效率极低。为了提供1W的输出功率,将会有3W的功率作为热量消耗掉。受环境温度和管壳/结热阻的限制,将会明显降低1W最大输出功率。对于大多数高压DC-DC转换器,输出电流在150mA至200mA范围时,LDO能够提供较高的性价比。
将电池电压转换成低压(例如:3.3V),功率达到3W时,需要选择高端开关型转换器,这种转换器可以提供30W以上的输出功率。这也正是汽车电源制造商通常选用开关电源方案,而排斥基于LDO的传统架构的原因。
大功率设计(>20W)对于热管理要求比较严格,需要采用同步整流架构。为了获得高于单个封装的散热能力,避免封装“发热”,可以考虑使用外部MOSFET驱动器。
3.静态工作电流(IQ)及关断电流(ISD):
随着汽车中电子控制单元(ECU)数量的快速增长,从汽车电池消耗的总电流也不断增长。即使当发动机关闭并且电池电量耗尽时,有些ECU单元仍然保持工作。为了保证静态工作电流IQ在可控范围内,大多数OEM厂商开始对每个ECU的IQ加以限制。例如欧盟提出的要求是:100µA/ECU。绝大多数欧盟汽车标准规定ECU的IQ典型值低于100µA。始终保持工作状态的器件,例如:CAN收发器、实时时钟和微控制器的电流损耗是ECUIQ的主要考虑因素,电源设计需要考虑最小IQ预算。
4.成本控制:OEM厂商对于成本和规格的折中是影响电源材料清单的重要因素。
对于大批量生产的产品,成本是设计中需要考虑的重要因素。PCB类型、散热能力、允许选择的封装及其它设计约束条件实际受限于特定项目的预算。例如,使用4层板FR4和单层板CM3,PCB的散热能力就会有很大差异。
项目预算还会导致另一制约条件,用户能够接受更高成本的ECU,但不会花费时间和金钱用于改造传统的电源设计。对于一些成本很高的新的开发平台,设计人员只是简单地对未经优化的传统电源设计进行一些简单修整。
5.位置/布局:在电源设计中PCB和元件布局会限制电源的整体性能。
结构设计、电路板布局、噪声灵敏度、多层板的互连问题以及其它布板限制都会制约高芯片集成电源的设计。而利用负载点电源产生所有必要的电源也会导致高成本,将众多元件集于单一芯片并不理想。电源设计人员需要根据具体的项目需求平衡整体的系统性能、机械限制和成本。
6.电磁辐射:
随时间变化的电场会产生电磁辐射,辐射强度取决于场的频率和幅度,一个工作电路所产生的电磁干扰会直接影响另一电路。例如,无线电频道的干扰可能导致安全气囊的误动作,为了避免这些负面影响,OEM厂商针对ECU单元制定了最大电磁辐射限制。
为保持电磁辐射(EMI)在受控范围内,DC-DC转换器的类型、拓扑结构、外围元件选择、电路板布局及屏蔽都非常重要。经过多年的积累,电源IC设计者研究出了各种限制EMI的技术。外部时钟同步、高于AM调制频段的工作频率、内置MOSFET、软开关技术、扩频技术等都是近年推出的EMI抑制方案。[page]
应用与功率需求
大多数系统电源的基本架构选择应从电源要求以及汽车厂商定义的电池电压瞬变波形入手。对于电流的要求应该反映到电路板的散热设计。表1归纳了大多数设计的电路及电压要求。
表1.通用电源及电压要求¹

通用电源的拓扑架构

图3.电源结构选项:Reg1:8V(CD/DVD驱动器);Reg2:5V(µC);Reg3:3.3V(µC);Reg4:2.5V/1.8V(DSP);Reg5:1.2V(存储器)。
与数字CMOS工艺类似,模拟BiCMOS也在不断地缩小设计的几何尺寸,以求获得最佳的投资回报,降低工艺开发的风险。但是,工艺优化的方向并不符合汽车应用的需求。例如:大多数集成工艺针对降低5.5V至6V输入电压范围的器件成本进行优化,但尚未对9V至10V输入器件的制造工艺进行成本优化。这也正是设计中需要产生中等电源,进而产生低压的原因。
以下列出了四种常用的电源架构,总结了最近三年汽车领域的典型设计架构。当然,用户可以通过不同方式实现具体的设计要求,多数方案可归纳为这四种结构中的一种。
方案1
该架构为优化DC-DC转换器的效率、布局、PCB散热及噪声指标提供了极大的灵活性。方案1的主要优势是:
增加核设计的灵活性。设计提供不同的电压选项,以满足特定的设计要求。即使不是最低成本/最高效率的解决方案,增加一个独立的转换器有助于重复利用原有设计。
有助于合理利用开关电源/线性稳压器。例如,如果系统中提供为处理器供电的3.3V电源,相对于直接从汽车电池降压到1.8V,从3.3V电压产生1.8V300mA的电源效率更高、成本也更低。如果新设计中需要更改电源电压,旧的电源模块不再满足要求时,设计人员可以很容易地选择一个替代???,不会造成任何浪费。
合理分配PCB散热,这为选择转换器的位置及散热提供了灵活性。
允许使用高性能、高性价比的低电压模拟IC,与高压IC相比,这种方案提供了更宽的选择范围。
另外需要注意的是:方案1占用较大的电路板面积、成本相对较高,对于有多路电源需求的设计来说过于复杂。
方案2
该方案是高集成度与设计灵活性的折衷,与方案1相比,在成本、外形尺寸和复杂度方面具有一定的优势。
该方案特别适合两路降压输出并需要独立控制的应用。例如,3.3V不间断供电电源,而在需要时可以关闭5V电源,以节省IQ电流。另一种应用是产生中等电源,例如5V,为低压转换器供电,利用这种方案可以省去一个产生8V的boost转换器。
采用外置FET的双输出控制器可以提供与方案1相同的PCB布板灵活性,便于散热。内置FET的转换器,设计人员应注意不要在PCB的同一位置耗散过多的热量。
方案3
这一架构把多路高压转换问题转化成一路高压转换和一个高度集成的低压转换IC,相对于多输出高压转换IC,高集成度低压转换IC成本较低,且容易从市场上得到。
这种方案有助于简化电源设计,可以方便地从不同供应商获得替代器件。另外,高度集成的低压IC要比多路高压IC的成本低。
如果方案3中的低压PMIC有两路以上输出,那么方案3将存在与方案4相同的缺陷。
方案3的主要劣势是多路电压集中在同一芯片,布板时需要慎重考虑PCB散热问题。[page]
方案4
最新推出的高集成度PMIC可以在单芯片上集成所有必要的电源转换和管理功能,突破了电源设计中的诸多限制。但是,高集成度也存在一定的负面影响。
在高集成度PMIC中,集成度与驱动能力总是相互矛盾。例如,在产品升级时,原设计中内置MOSFET的稳压器可能无法满足新设计中的负载驱动要求。
把低压转换器级联到高压转换器有助于降低成本,但这种方式受限于稳压器的开/关控制。例如,如果5V电源关闭时必须开启3.3V电源,就无法将3.3V输入连接到5V电源输出;否则将不能关闭5V电源,造成较高的静态电流IQ。
EMI和负载点转换器可能会制约核心PMIC的使用,电路板布局以及较长的引线可能无法使用PMIC能够提供的电源电压。
Maxim的汽车电源解决方案
Maxim的汽车电源IC克服了许多电源管理问题,能够提供独特的高性能解决方案。电源产品包括过压保护和欠压?;ぁ⑽⒋砥骷嗫?、开关转换器和线性稳压器等高度集成的多功能PMIC,完全满足汽车信息娱乐系统的供电需求。
Maxim通过了TS16949(汽车质量标准)认证,针对汽车产品配备了专门的支持队伍,提供质量认证、客户服务、本地销售及应用支持,拥有满足汽车市场需求的IC设计资源。
Maxim的电源IC符合汽车级质量认证和生产要求,例如:AECQ100认证、DFMEA、不同的温度等级(包括85°C、105°C、125°C等)、特殊的封装(有引出线的引脚或QFN,带有裸焊盘或不带裸焊盘)要求。

图4.汽车电源管理IC,汽车电源选型,请参考www.maxim-ic.com.cn/Automotive。
高压单路输出PWM控制器

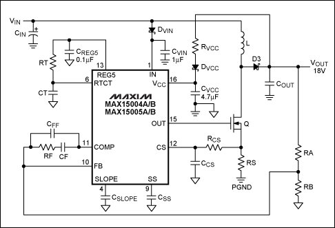
图5.MAX15004/MAX15005汽车VFD供电电源,启动后,输入工作电压可低至2.5V,为VFD提供输出过压?;?。
MAX15004/MAX15005为通用的电流模式PWM控制器,能够配制成boost、反激、正激和SEPIC转换器,IC工作在4.5V至40V输入电压范围,允许在15kHz至500kHz范围内调节开关频率。该款IC还允许同步到一个外部时钟。
电流模式控制架构具有出色的电源瞬态响应特性和逐周期限流,有效简化频率补偿??杀喑绦甭什钩ソ徊郊蚧松杓疲?0ns快速限流响应时间和低至300mV的限流门限使得该控制器非常适合构成高效、高频DC-DC转换器。器件包括内部误差放大器和1%精度的基准,便于构成隔离或非隔离型原边稳压器。
?;すδ馨ㄖ鹬芷?、“打嗝式”限流,输出过压?;ず腿裙囟稀AX15004/MAX15005采用16引脚TSSOP封装,带有裸焊盘或不带裸焊盘。所有器件工作在-40°C至+125°C汽车级温度范围。
高压单路输出、降压型开关控制器

图6.MAX1744/MAX1745为高压(36V)、降压型DC-DC控制器。
MAX1744为单路输出、汽车级开关稳压器,能够承受4.5V至36V瞬变电压。器件采用专有的限流控制架构,提供出色的轻载和满负荷效率,无需散热器即可提供50W的输出功率。MAX1745在关断时仅消耗4µA电流,轻载时消耗90µA电流。IC规定工作在+125°C,提供3mm×3mm、16引脚µMAX®封装,带有裸焊盘或不带裸焊盘。MAX1745可通过外部电阻调节输出电压。
高压单路输出LDO

图7.MAX15006/MAX15007为线性稳压器,静态电流低至9µA,可理想用于汽车中的不间断供电。
MAX15006/MAX15007为超低静态电流的线性稳压器,能够工作在4V至40V电压范围。IC可提供高达50mA的输出电流,空载时仅消耗10µA的IQ。内置p沟道调整管即使在满负荷时也能保持极低的IQ。关断时,MAX15007仅消耗3µA电流。
MAX15006A/MAX15007A提供固定3.3V输出,MAX15006B/MAX15007B提供固定5V输出。MAX15007包括一个使能输入,用于器件的通、断控制。所有器件具有短路保护,包括热关断。
MAX15006/MAX15007工作在-40°C至+125°C汽车级温度范围,这些器件提供节省空间的3mmx3mm、6引脚TDFN和8引脚SO、增强散热型封装。
高压双输出、降压/升压型开关转换器

图8.MAX5098/MAX5099可承受80V抛负载并可工作在低于6V的冷启动状态。
MAX5098/MAX5099为2.2MHz、180°异相双通道输出开关调节器,内置高边FET。IC工作在4.5V至19V输入电压范围,集成抛负载保护能够承受高达80V的瞬态抛负载电压。MAX5099内部集成了两个低边MOSFET驱动器,用于驱动外部同步整流MOSFET。输出1和输出2可分别提供高达2A和1A的输出电流。MAX5098能够配制成升压或降压转换器,MAX5099只能配置成降压模式。
MAX5098/MAX5099还具有短路?;?“打嗝式”限流)和热?;さ缏?。IC工作在-40°C至+125°C温度范围,提供增强散热的裸焊盘、5mm×5mm、32引脚TQFN或28引脚TSSOP封装。





