通用大功率LED照明驱动系统可以采用TI、Intersil、ST、Richtek、Linear、OnSemi的LED驱动器来实现,关键的是LED路灯需要的电源输出功率一般要大于100W,因此设计一个高效率的大功率电源是整个系统的关键点。本文简单介绍飞兆半导体(Fairchild)公司的200W电源解决方案。
飞兆200W电源解决方案主要由基于FAN6961电压模式PFC控制器的高功率因数预稳压器和基于谐振LLC拓扑的隔离型DC/DC转换器构成,输入电压范围可从90VRMS到265VRMB,可产生六路输出,每路最大输出功率为0.7A/48V。
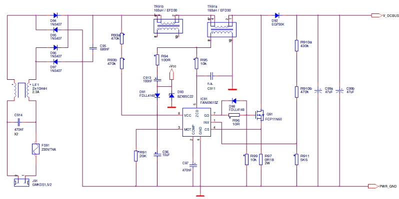
FAN6961是8引脚边界模式PFC控制器,能准时调整输出的DC电压,从而达到功率因素修正。该器件的电源电压高达25V,起动电流低于25uA,工作电流可降低到6mA以下,可以进行零电流检测和逐个周期限流。FAN6961可用于电子灯镇流器,AC/DC开关电源转换器以及适配器和带ZCS/ZVS的反激电源转换器。图1给出了基于FAN6961的带整流和EMI滤波功能的电路图。

图1:基于FAN6961的带整流和EMI滤波功能的电路图
FSFR2100功率开关也是该方案中的一个重要元件。FSFR2100采用零电压开关(ZVS)技术,能够大幅降低MOSFET和整流器的开关损耗。采用这种技术,此开关无需散热器即可处理高达200W的功率,使用散热器更可处理高达450W的功率。FSFR2100还集成了所有必需元件以构建可靠及高效的谐振转换器,并在高热效的SiP封装中集成了一个脉冲频率调制(PFM)控制器、一个高压栅极驱动电路和两个快速恢复MOSFET(FRFET),以及软启动、间歇工作模式和重要的?;すδ堋?br />

图2:200W LED照明系统的电源方案原型
这个200W电源解决方案的详细介绍和实现电路图参见下面的PDF文档。该电源方案的主要优势包括:非常紧凑设计;全负载效率大于94%;待机功耗仅为1.2W;EMI很低;可通过PWM信号调光;只有PFC开关需要加散热片。





