【导读】本应用笔记介绍了 MLX10803 降压拓扑中平均 LED 电流的依赖性来源。由于其设计工作在低于 150 kHz 的开关频率,因此本文档将介绍如何使用前馈补偿网络解决相关性。
本应用笔记介绍了 MLX10803 降压拓扑中平均 LED 电流的依赖性来源。由于其设计工作在低于 150 kHz 的开关频率,因此本文档将介绍如何使用前馈补偿网络解决相关性。
理论:开关延迟
由于内部传播延迟而导致的延迟
在上图中(图 1),线圈电流的 IREF/VREF 引脚上定义的阈值达到 1。但是,MLX10803 在检测到RSense 上的阈值(为 1),DRVOUT 上的 FET 实际开关为 2。
备注:该延迟与去抖时间 (Tdeb ~ 30 ns) 无关。Tdeb 旨在消除由于 RSense 引脚上的振铃而导致的任何问题。
由于驱动器 FET 的下降斜率导致的延迟
关闭 FET 所需的时间会产生额外的延迟:T_FEToff_delay
例如:
使用 EVB10803_1 降压评估板时,其中 SOT223 BSP318 由 R2 = 100 Ω 驱动,FET 关闭延迟约为 30 ns。
相比之下,SOT23 PMV213SN 具有较小的栅极电容,与 100 Ω 驱动电阻相结合会增加约 120 ns 的延迟(参见图 2)。
由于开关延迟而导致 ILED 的电源依赖性
平均 LED 电流的误差取决于电源。
[tex] I _ {error}=frac{V_ {sup}-V_ {LED}}{L}times T_ {totalhspace{1mm}offhspace{1mm}delay} [/tex]
和:
[tex] T_ {totalhspace{1mm}offhspace{1mm}delay}=T_ {内部
延迟}+T_ {FEToffDelay} [/tex]
评论:
FET 的下降沿通常是主要因素。减少 T_FETToffDelay 将增加 FM 无线电频段的 EMC 噪声。FM 无线电频段中的这种噪声可以通过在 FET 源路径中添加铁氧体磁珠来改善。
增大电感值 L 也会减小 Ierror。
通过在 Rsense (R7) 上的电压之上添加一个依赖于电源的电压来实现补偿。当电源电压上升时,RSENSE 输入引脚上的电压会增加。当电源电压上升时,这会降低峰值电流阈值,从而稳定 LED 电流。
实际实现是通过添加 2 个电阻器 R1 和 R6 来完成的。这会产生补偿电流,近似为:
[tex] I_ {VCMP}=-[frac{R_ {6}/(R_ {6}+R_ {1})× V_ {S}}{R_ {7}}] [/tex]
电流补偿斜率由 –R6/(R6+R1) 确定,可用于补偿由于非零关断延迟而导致的 ILED 上升。需要进行一些实验才能找到正确的值。
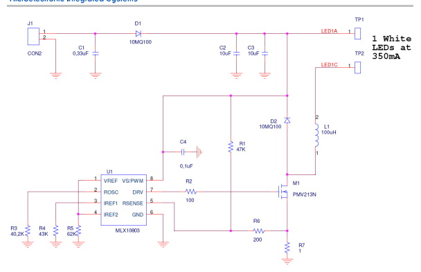
下面的应用示意图中的补偿网络已将电源依赖性降低至 ±1% 以下。
* R1 = 引脚 8 和引脚 5 之间的 47 kΩ MLX10803
* R6 = R3 和引脚 5 MLX10803 之间的 200 Ω 电阻
免责声明:本文为转载文章,转载此文目的在于传递更多信息,版权归原作者所有。本文所用视频、图片、文字如涉及作品版权问题,请联系小编进行处理。
推荐阅读:



