【导读】另一个重要的问题是在多个串中流动的电流的平衡。我们知道两串或三串 LED 将具有不同的组合正向电压。LED 驱动器将提供恒定电流,电压为每个灯串组合正向电压的平均值。该电压对于某些串来说太高,而对于其他串来说太低,因此电流不会被平均分配。
另一个重要的问题是在多个串中流动的电流的平衡。我们知道两串或三串 LED 将具有不同的组合正向电压。LED 驱动器将提供恒定电流,电压为每个灯串组合正向电压的平均值。该电压对于某些串来说太高,而对于其他串来说太低,因此电流不会被平均分配。
流经多个灯串的 LED 电流不平衡
理想的平衡
现实生活的平衡
在上面给出的示例中,电流不平衡不足以导致过载串发生故障,因此两个 LED 串都会可靠工作。然而,两根灯串之间的光输出会有 6% 的差异。解决不平衡串问题的方法是每个串使用一个驱动器或添加外部电路来平衡电流。这样的电路就是电流镜。
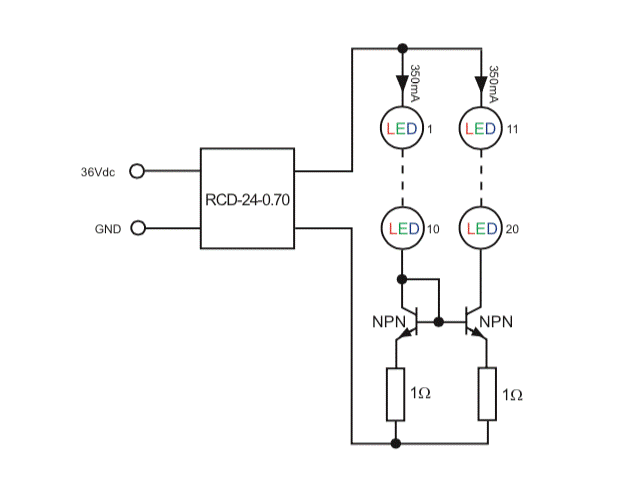
使用电流镜平衡 LED 电流
个 NPN 晶体管用作参考。第二个 NPN 晶体管“镜像”该电流。通过这种方式,串中的电流自动均等共享。理论上,电流镜不需要 1 Ω 发射极电阻,但实际上它们有助于平衡晶体管之间的 Vbe 差异,并提供更准确的电流平衡。
电流镜还有助于防止 LED 故障。如果串中的任何 LED 发生开路故障,则第二串将受到?;ぃú慰嫉缌魑?,因此其他串中的电流也降至零)。此外,如果任何 LED 发生短路,电流仍然相等。
然而,如果第二串中的任何 LED 发生开路故障,则电流镜将无法保护串中的 LED 免遭过驱动。对该电路的修改也可以防止这种情况,其中个晶体管使用虚拟负载来设置其余串中的电流。
免责声明:本文为转载文章,转载此文目的在于传递更多信息,版权归原作者所有。本文所用视频、图片、文字如涉及作品版权问题,请联系小编进行处理。
推荐阅读:
什么是无杂散动态范围 (SFDR)?为什么 SFDR 很重要?
为状态监控选择MEMS加速度计时,有这些关键但经常被忽视的参数





