【导读】LED因其功耗低、使用寿命较长而越来越多地被汽车制造商用于照明应用。然而,当新技术趋势遇到极具挑战的汽车需求时,对设计方案的要求也水涨船高。新型LED设计解决方案不仅要避免LED热击穿,还要延长其预期寿命。本文将介绍一种简单、低成本、基于 NTC 的线性调光电路,它可以根据温度调节驱动电流,从而提供更有效的汽车 LED 照明解决方案。
首先,我们简单回顾一下汽车照明方案设计面临的问题及助力。然后,结合仿真结果展示其采样电路。最后,通过实际测试验证仿真结果,并在文章的最后一节中展示验证的结果。
背景信息
LED 照明是一项技术创新,但也伴随着额外的设计挑战。在设计 LED 照明系统时,必须同时考虑组件的热特性,以避免热击穿。这在汽车照明等应用中尤为重要,在这些应用中,高环境温度和长工作时间会导致组件迅速老化。
汽车照明技术的发展需要更大的驱动电流和更小的封装尺寸,这使散热设计的优化变得更加困难,也更加必要。较高的驱动电流会使器件结温升高,甚至优化后的散热也不能满足需求。因此,必须想出一种方法,在温度过高时可以降低 LED 电流。
大多数汽车 LED 驱动器都具有电流调光功能。例如,MPS 的 MPQ2489 利用DIM 引脚实现 PWM 和模拟调光。然而,调光控制电路通?;嵊杀冉细丛拥哪D饣蚴值缏肥迪郑庑┑缏烦3T谥斩擞τ弥姓加么罅靠占洳⑶一够嵩黾诱逑低吵杀?。本文将介绍一种基于 NTC 的简单电路解决方案,可以根据温度对输出电流进行线性调光。
图 1 显示的电路可以在温度低于 70°C 时,保持驱动器中的标称输出电流稳定。如果超过温度阈值,输出电流会与温度呈准线性关系下降,以避免热击穿;当 LED 达到最高额定温度(约120°C)时,电流值最小。

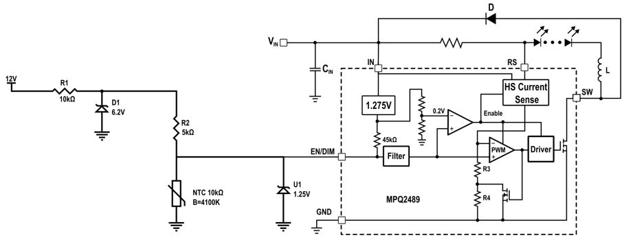
图1: MPQ2489电路原理图
采样电路
本文以 MPQ2489-AEC1的电路作为示例,它是MPS提供的一款 60V、1A 汽车级降压 LED 驱动器。该驱动器可同时实现 PWM 和模拟调光,但在本应用中仅使用后者。要使用模拟调光功能,需要在 DIM 引脚上施加 0.3V 到 2.5V 之间的直流电压。 该电压可以在 250mA 和 1.1A 之间线性调节 LED 电流(见图 2)。当直流电压范围在0.3 到 1.25V 之间时,将产生 250mA 到 550mA 之间的电流。

图2: MPQ2489-AEC1模拟调光曲线
我们采用NTC 热敏电阻(TDK 的 NTCG164BH103JTDS)来采样温度,其作为电压电阻分压器的一部分连接在电路中。NTC 电阻变化会引起分压器输出端电压根据温度变化。这会改变 DIM 引脚上的电压,从而改变输出电流。
施加到 DIM 引脚上的标称电压由 1.25V 参考电压设置。 这确保了温度低于 70°C 阈值时的输入电压稳定。此外,电阻分压器的电源电压通过250mW 齐纳二极管设置为固定的 6.2V。
当器件温度为 70°C 或更低时,参考电压提供的 1.25V 限制了 DIM 输入,并向 LED 提供550mA 电流。 一旦温度超过 70°C 阈值,电阻分压器输出将降至 1.25V 以下。然后 DIM 输入遵循电阻分压器配置文件,随着温度的持续升高,继续降低 LED 驱动电流。
仿真测试用于估计电路的操作。本示例的仿真结果表明,在达到温度阈值之前,DIM 电压稳定在 1.25V;达到阈值之后,DIM电压呈指数下降,在温度为 120°C 时达到0.3V最小输出(见图 3)。

图3: 仿真测试结果
该系统有一个缺点,即 NTC 电阻遵循 Steinhart-Hart 方程随温度变化,我们通过方程 (1)来计算其值:

Steinhart-Hart方程表明,温度与NTC电阻值之间的关系是非线性的,因此电阻分压器与温度之间也是非线性关系。 因此,由温度引起的电流下降也是非线性的。这种下降可以用等式 (2) 来估算:

尽管存在一些缺陷,该电路仍然提供了一种小巧而简单的解决方案,可以在高温下降低 LED 驱动电流,从而延长这些组件的预期寿命。
结果验证
为了测试电路性能,我们构建一个系统来模拟真实用例(见图 4)。用一个3Ω 电阻代替LED,通过在其两极之间施加压差来加热。然后,将选定的 NTC 用导热膏连接在电阻上,以确保尽可能精确地检测电阻/温度。最后,将NTC 连接到设计的电路中。通过改变电阻温度(改变提供的电源电压),获取DIM 电压曲线。

图4: 测试装置
在 25°C 至 145°C 的温度范围内进行测试。 图 5 显示的结果达到了预期的电路性能。当温度低于 74°C(接近估计的 70°C 阈值)时,电路的输出电压 (VDIM) 保持在稳定的 1.25V。超过此温度后,在145°C 时,电压降至 0.25V。

图5: 测试结果-调光电压与温度之间的函数关系
图 6 显示了当 LED 温度低于 74°C 时,获得的驱动电流稳定为 100%。一旦温度超过该值,驱动电流便会降低以减少散热,并抵消温升。该测试以及针对图 5 所做的测试,均证实了设计的预期功能。通过成功地限制高温下的输出电流,电路组件可以避免过热造成损坏。

图6: 测试结果:驱动电流与温度之间的函数关系
总结
利用简单的采样电路和大多数 LED 驱动器(例如 MPS 的 MPQ2489-AEC1)中已经提供的调光功能,本文介绍的电路成功演示了对 LED 驱动电流的控制。
该解决方案为汽车照明系统制造商提供了一种稳定、经济高效的选择,可以极大地增加电路组件的预期寿命,同时只需占用很少的占板空间。 文中提出的电路可以相对容易地应用于许多现有的照明系统,材料成本低廉,同时也证明了驱动器 IC 的可靠性与灵活性。
来源:MPS
免责声明:本文为转载文章,转载此文目的在于传递更多信息,版权归原作者所有。本文所用视频、图片、文字如涉及作品版权问题,请联系小编进行处理。
推荐阅读:




