【导读】为了避免热击穿,LED照明系统设计人员应考虑组件的热特性。这在汽车照明等应用中尤其重要,在该应用中,较高的环境温度和较长的工作时间会导致组件迅速老化。
为了避免热击穿,LED照明系统设计人员应考虑组件的热特性。这在汽车照明等应用中尤其重要,在该应用中,较高的环境温度和较长的工作时间会导致组件迅速老化。
汽车照明技术的发展(驱动电流增加以及越来越小的封装尺寸)使优化散热设计既困难又必要。较高的驱动电流将结温提高到无法充分优化散热的程度。因此,必须创造一种在温度过高时降低LED电流的方法。
大多数汽车LED驱动器都具有电流调光功能。但是,调光控制电路通常通过复杂的模拟或数字电路来控制,这在最终应用中通?;嵴加么罅靠占?,并增加整个系统成本。本文提出了一种基于NTC电阻(负温度系数)的简单电路解决方案,该解决方案可根据温度线性调节输出电流。

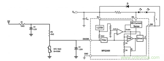
图1 MPQ2489 LED驱动器IC使用DIM引脚实现PWM和模拟调光。资料来源:MPS
图1电路电路设计用于在温度低于70°C时在驱动器中保持稳定的标称输出电流。如果电路超过温度阈值,则输出电流与温度成准线性关系,从而减小输出电流以避免热击穿,当LED达到约120°C的最高额定温度时,该电流达到最小电流值。
感应电路
作为示例,本文采用了MPQ2489-AEC1,这是一种60V,1 A汽车级降压LED驱动器,如图1所示。该驱动器同时实现了PWM和模拟调光,尽管在本应用中仅使用后者。要使用模拟调光功能,必须在DIM引脚上施加0.3至2.5V的DC电压。该电压可以在250 mA和1.1 A之间线性调节LED电流(图2)。当直流电压介于0.3至1.25V之间时,会产生250至550 mA之间的电流。

图2该模拟调光曲线由MPQ2489-AEC1降压LED驱动器产生。资料来源:MPS
使用NTC热敏电阻(TDK的NTCG164BH103JTDS)感测温度,该热敏电阻在分压电阻器中实现。NTC电阻的变化会导致分压器输出端的电压根据温度而变化。这会偏移DIM引脚上的电压,从而改变输出电流。
DIM引脚上施加的标称电压由1.25V基准电压设置。这样可确保在低于70°C阈值的温度下提供稳定的输入电压。此外,电阻分压器的电源电压使用250mW齐纳二极管固定在6.2V。
当器件处于70°C或更低温度时,参考电压提供的1.25V电压会限制DIM输入,并且LED会提供550 mA的电流。一旦温度超过70°C阈值,电阻分压器输出就会降至1.25V以下。然后,DIM输入遵循电阻分压器配置文件,随着温度持续升高,这会减小LED驱动电流。
仿真可用于估算电路的运行情况。此示例的仿真结果表明,DIM电压在高达温度阈值的1.25V处稳定,然后呈指数下降,直到温度达到120°C时达到0.3V的最小输出(图3)。

图3降压LED驱动器执行的模拟调光的模拟结果。资料来源:MPS
该系统的一个缺点是,按照Steinhart-Hart公式(由公式1计算),NTC电阻如何随温度变化:

计算NTC电阻的公式
Steinhart-Hart方程表明温度与NTC电阻值之间的关系是非线性的,因此电阻分压器与温度也具有非线性关系。因此,由于温度引起的电流减小也是非线性的。可以使用公式2估算这种下降:

计算温度引起的电流下降的方程式
尽管如此,该电路还是提供了一种小型且简单的解决方案来减小高温下的LED驱动电流,从而提高了这些组件的预期寿命。
结果验证
为了测试电路性能,构建了一个系统来模拟现实世界的用例(图4)。 一个3Ω电阻替代LED,该电阻通过在两极之间施加电压差来加热。然后,选择的NTC是用导热膏固定在电阻器上,以确保最大程度地准确地检测电阻器/温度。最后,NTC连接到设计的电路。通过改变电阻器的温度(扫描提供给它的功率),获得了DIM电压曲线。

图4创建测试设置是为了模拟现实世界用例(例如汽车灯)的模拟调光,该测试系统是为模拟现实用例而构建的。资料来源:MPS
该测试是在25°C至145°C的温度范围内进行的。图5显示达到了预期的电路性能。当温度低于74°C(接近估计的70°C阈值)时,电路的输出电压(VDIM)保持稳定在1.25V。超过此温度,电压在145°C下降至0.25V。

图5测试结果显示了调光电压随温度的变化 来源:MPS
图6显示,当LED温度低于74°C时,获得的驱动电流设置为100%。一旦温度超过该值,驱动电流就会变小,LED变暗,以减少散热并抵消温度上升的影响。该测试以及图5中所示的测试确认了设计的预期功能。通过成功限制高温下的输出电流,可以?;さ缏纷榧馐苋人鸹?。

图6测试结果显示驱动电流与温度的关系 资料来源:MPS
本文演示了电路的实现方式如何通过使用简单的感应电路和大多数LED驱动器中预先存在的调光功能来控制LED的驱动电流。该解决方案为汽车照明系统制造商提供了稳定,具有成本效益的选择,可以显着增加电路中组件的预期寿命,同时仅占用很少的电路板空间。本文中提出的电路可以相对容易地和廉价的材料清单应用于许多现有的照明系统。
Xavier Ribas和Tomas Hudson是Monolithic Power Systems(MPS)的应用工程师
免责声明:本文为转载文章,转载此文目的在于传递更多信息,版权归原作者所有。本文所用视频、图片、文字如涉及作品版权问题,请电话或者邮箱联系小编进行侵删。




