【导读】本设计实例主要讨论了:软开关的导通/断开操作;睡眠模式下漏电流为零;两级调光;电池低电量?;ぃ换贑MOS4017约翰逊计数器的简单控制器。本设计可应用于LED灯、阅读灯、露营灯及通用照明。
本设计实例主要讨论了:
- 软开关的导通/断开操作
- 睡眠模式下的漏电流为零
- 两级调光
- 电池低电量?;?/li>
- 基于CMOS4017约翰逊计数器的简单控制器
为了方便理解,电路被分成两部分:逻辑控制(图1)和LED驱动(图2)。

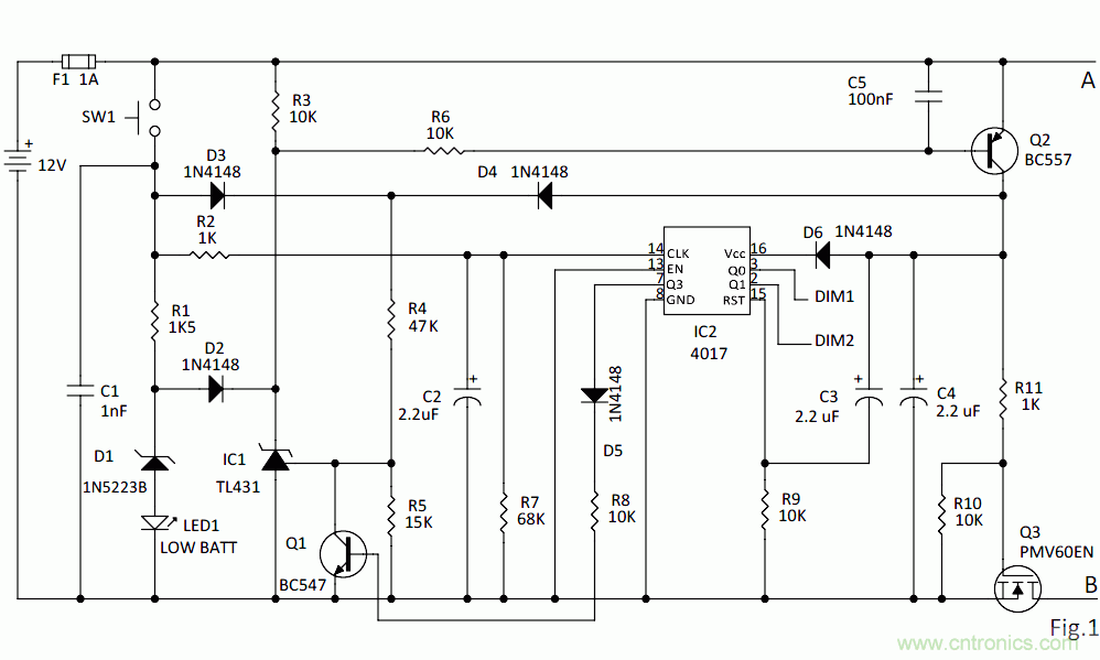
图1:LED控制器。
电路由瞬动式按键开关控制。在SW1按下之前,整个电路处于睡眠模式,消耗电流为零。闭合SW1后,借助IC1——TL431可编程齐纳稳压管,Q2进入导通状态,继而给IC2和MOSFET Q3加电。
此时引脚3的Q0输出将LED亮度设为25%,这是由R14确定的(图2)。每按一下开关都会给IC2.14馈送一个时钟脉冲,并使计数器加1。第二次按下开关将使Q1变高,并由R15将第二次调光水平设为50%的亮度。R14和R15将电流注入IC3的反馈节点,以实现不同的亮度。第三次按下开关将IC2的非连接输出端Q2置高(让Q1和Q2处于低电平),继而将LED设为100%的亮度。第四次按下开关将Q3置高,拉低IC1的偏压,使整个电路进入睡眠模式。
当电池电压下降到大约11.2V时,IC1停止工作,这是由R4、R5、Q2的VCE压降以及D4的正向压降决定的(正常工作时,在D2的帮助下,TL431会使电池低电量指示灯LED1处于熄灭状态)。为了防止电池在低电量的情况下继续工作,LED1会闪烁一小会儿,然后熄灭,但只要SW1被按下,LED1就会继续点亮。

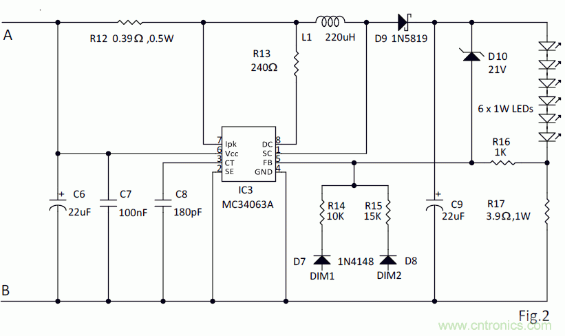
图2:可控制的LED升压转换器。
本实例中用了一个典型的MC34063直流-直流转换器作为LED驱动器,这是一种既合算又比较容易实现的解决方案。电感L1可以自制,也可以采用Würth器件(744743221)。负载开路?;び蒁10实现。必要时,可以调整R14和R15来获得所需的亮度等级。
本设计实例可以应用于LED灯、阅读灯、露营灯和通用照明灯。电池可以用太阳能、交流电、汽车适配器或任何其它合适的能源充电。
本文转载自《电子技术设计》。
推荐阅读:




