【导读】本应用笔记提供了一个4S1P MR-16 LED驱动器的参考设计,该驱动器可以为每串4只白光LED (WLED)提供750mA电流。电路工作于24V电源,采用MAX16820滞回型LED驱动器。方案还包含一路利用MAX5033开关电源构成的24V至5V转换器,可提供150mA电流,用于Nuventix®脉冲LED冷却器的供电。
综述
本参考设计详细介绍了采用MAX16820滞回型LED驱动器构成的4 LED MR-16驱动电路,另外还提供一路脉冲冷却器的辅助电源(MAX5033)。
以下给出了电气输入要求和输出能力。
- VIN:24VDC ±5%
- 温度:+80°C (最大值)环境温度
- VLED配置:4只LED串联(16VDC,最大值),750mA
- 辅助输出电源:5V,150mA (平均)、300mA (峰值)
下面详细讨论该参考设计并分析主要电路框图和布板考虑。

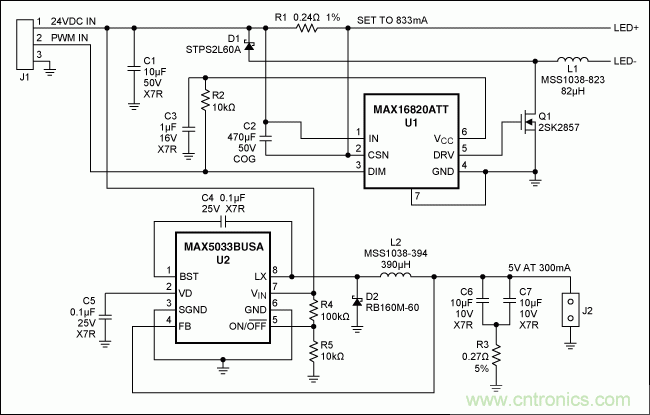
图1. 驱动电路原理图

图2. PCB图片,该电路板可直接嵌入MR-16组件。

图3. 修改后的PCB (图2所示电路板的升级)
设计分析
该参考设计采用24V电源供电,可为每串4只LED提供750mA的电流,并可直接嵌入MR-16组件。MAX16820采用滞回控制架构,调节流过电感和LED的电流。另外,MAX5033通过J2连接器为脉冲冷却器提供电源。该冷却器作为电源负载需要峰值为300mA、均值为150mA的负载电流。
电路中的R3电阻(配合输出陶瓷电容)用于满足MAX5033的稳定性要求。
提供PWM输入端,但未经测试。J1的中心引脚直接与MAX16820 DIM输入连接。
上电过程
1.将4个LED串联在LED+ (阳极)和LED- (阴极)引脚。
2.J2接入一个300mA负载。
3.J1连接一路24V、1A电源。
4.打开电源。

表1. 材料清单(BOM)
本文来源于Maxim。
推荐阅读:



