【导读】近年来,世界各国政府为了因应全球气候变暖,纷纷制定更严格的高能效法规与标准,提升电源能效,降低能耗,以期减轻对环境的压力。安森美半导体持续推出新系列AC-DC通用照明方案以满足各类应用对尺寸、能效、功率因数、驱动电流等不同要求,并因应当前智能LED照明的发展潮流,提供领先的通信、传感器系列产品及方案,为工程师实现更节能环保的智能照明系统拓宽设计选择。
安森美半导体专注于运用在电源管理方案方面的专知和技术,克服固态照明的挑战,提供LED照明应用的完整方案,涵盖高低功率因数、隔离或者非隔离拓扑结构、调光以及非调光的应用等,并利用在工业应用的经验和专长,不断开拓新兴的智能照明市场,推出有线及无线通信系列产品(PLC 、KNX)、环境光及无源红外(PIR)传感器、以太网供电(PoE)控制器等,满足不同的应用需求,推动LED照明市场的发展和进步。本文将重点介绍安森美半导体近期于AC-DC通用照明新增的产品系列及智能照明方案。
功率因数校正(PFC)初级端控制LED驱动器
针对筒灯、线性管/LED灯泡替代、电子控制装置、LED照明引擎及智能照明等要求高功率因数、低谐波失真的最高60 W功率的单段式设计应用,安森美半导体推出LED驱动器系列NCL30085、NCL30086、NCL30088,利用PFC初级端电流控制算法,当采用准谐振(QR)模式工作时提供高能效。以NCL30088为例,它支持隔离反激、降压-升压、单端初级电感转换器(SEPIC)拓扑结构,功率因数(PF)典型值高于0.98,无需光耦,能单独从初级端实现精密稳流(精度典型值±2%),提供线性前馈补偿,宽VCC范围支持宽正向电压应用,低启动电流典型值13 uA,可工作于-40℃至125℃的宽工作温度范围,基于负温度系数(NTC)的电流热反走可防止LED驱动器在恶劣环境下过热,并内置一系列强固的保护特性,包括:LED串开/短路保护、逐周期限流、输出二极管短路?;?、VCC偏置电压和欠压保护、电流感测电阻短路保护及自动恢复或闩锁故障处理。而NCL30086“可智能调光”,支持以控制平均LED电流的单个输入进行模拟/数字脉宽调制(PWM)调光,与非调光的NCL30088相辅相成。
图1:PFC初级端控制LED驱动器
NCL30088应用示例——高达20 W的降压-升压驱动器用于LED线性灯管
NCL30088作为降压-升压驱动器用于高达20 W的LED线性灯管时,交流输入电压范围90-305 Vac,正向电压范围90-180 Vdc,提供100 mA输出电流,PF大于0.98,总谐波失真(THD)典型值5%,能效高达91%。

图2:NCL30088应用于LED线性灯管的评估板和能效测试值
NCL30085应用示例——达10 W的隔离型3步线性可调光驱动器用于灯具
NCL30085作为隔离型可调光驱动器用于灯具时,通过切换开关导通/关断提供3步对数调光:75%、25%、5%,交流输入电压范围90-265 Vac,正向电压范围14-28 Vdc,输出电流350 mA,功率因数大于0.98,THD典型值10%,能效高达85%。
图3:NCL30085的评估板和3步调光图示
高功率因数反激式LED驱动器——NCL30060
为确保当工作在临界导电模式(CrM)时宽范围输入电压和输出功率提供近1的功率因数,安森美半导体推出高功率因数反激式LED驱动器NCL30060,该器件采用恒定导通时间的PWM控制方法,可支持大于50 W的功率范围。次级端反馈控制支持诸如隔离型1-10 V调光、宽正向电压范围或要求LED模块热反馈的应用,典型用于LED驱动器、光源和灯具及电子控制装置等中等功率单段式设计应用。NCL30060支持达700 V的高压启动,提供高功率因数及低THD,宽Vcc范围,提供直接的光耦反馈连接,集成12 V门极驱动钳位和自动恢复/闩锁故障选项等功能,并内置初级端过流、输出过压、绕组短路、输出整流器短路、输出短路、欠压等强固的故障?;ぁ0采阑刮闷骷峁└ㄖ杓乒ぞ吆椭С?,包括NCL30060LED1GEVB评估板、EVBUM2240/D评估板手册及基于Microsoft Excel®的设计工具。评估板支持90-305Vac的输入电压范围,10-41V的正向输出电压范围,提供700mA恒定的输出电流和高达25W的输出功率,支持1-10V或PWM调光,THD小于10%,能效高达88%。

图4:NCL30060LED1GEVB评估板和@25 W时的性能表现
高功率因数低纹波两段LED驱动器——NCL30030
安森美半导体的NCL30030针对高棚灯、路灯和停车场照明、槽形灯具替代、高压气体放电灯(HID)替代、舞台灯光等大功率照明应用,高度集成CrM PFC及QR反激控制器:PFC段利用独特的乘法器结构提供低THD,而QR控制器利用专有谷底锁定系统提速,并随着功率减小降低开关频率,以提供高达90%的能效??商峁┕收峡刂埔庞糜诳杀喑痰娜裙囟?,且可使用专用引脚禁用PFC。NCL30030支持700 V高压启动,提供高达30 V的宽Vcc范围,内置强固的保护组合,可进行自动恢复故障处理。
安森美半导体为NCL30030提供 NCL30030LEDGEVB评估板,支持90-305 Vac的输入电压范围、60-210 V的正向输出电压范围、 700 mA的输出电流和高达150 W的输出功率。
智能照明
智能照明通过通信及传感技术,实现远程控制(导通或关断,调光或改变色彩)及监测(远程诊断),从而以更少电能执行相同或更多任务,达到提升能效、节能的目的。
(一) 通信
1. PLC调制解调器/电力线驱动器
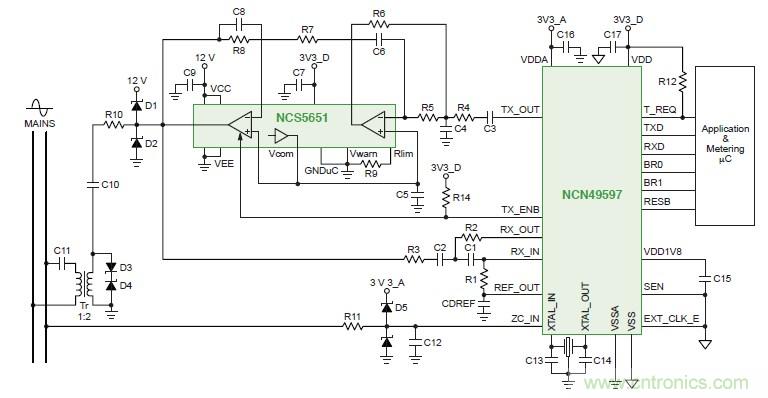
电力线组成了全世界最大的铜基础设施,电力线通信(PLC)已成为用为主要通信及控制链路的符合逻辑的途径。使用PLC调制解调器可实现双向通信,以构成完全联网的智能系统。安森美半导体提供PLC调制解调器NCN49599、NCN49597用于智能电网、AMIS49587用于智能电表,以及功率放大器NCS5651用作驱动。
NCN49597基于ARMCortexM0内核微控制器(MCU),同时支持AC及DC工作,每通道最大波特率达4.8k,支持A、B、C及D波段,且提供可编程软件,而NCN49599在NCN49597基础上还集成1.2 A、两段式功率放大器。AMIS-49587基于 ARM7 MCU,仅支持AC工作,每通道最大波特率为2.4k ,支持A、B波段。这些调制解调器都采用领先的扩频型频移键控(S- FSK)技术,嵌入MAC+PHY,提供极低能耗。

图5. PLC调制解调器/电力线驱动器
2. KNX收发器
KNX是基于OSI的标准化(EN 50090, ISO/IEC 14543)网络通信协定,用于智能楼宇。KNX网络基于现有双绞线,使用KNX收发器来通信。KNX承接及融合了此前的三个标准:欧洲家用系统协定(EHS)、BatiBUS及欧洲安装总线(EIB或Instabus),并支持EN50090欧洲标准、ISO/IEC14543-3国际标 准、GB/Z20965中国标准、ANSI/ASHRAE135美国标准等开放标准。
KNX收发器可连接电路及传感器,为建筑物内9600波特KNX双绞线(TP)总线提供温度及亮度控制,而TP总线可提供数据通信及电源。安森美半导体的KNX收发器NCN5120集成20 V稳压器和两路DC-DC转换器,提供3.3 V固定电压和3.3 V-21 V的调节电压,用于照明控制、遮光和百叶窗控制、供暖、通风、访问控制和远程控制,集成度高、物料单成本低。
(二)传感
1. 运动检测器无源红外控制器(PIR)
针对照明及占用情况传感市场,安森美推出PIR NCS36000,可放大和调理源自PIR传感器的信号。该器件的工作电压为3.0 V— 5.75 V,集成低噪声双级放大器,并集成电压参考以驱动传感器,内部振荡器带外部电阻电容,支持单/双脉冲检测,数字滤波器可将故障告警减至最少,可直接驱动LED及继电器??突Э啥ㄖ剖致瞬ê湍D夤ひ?,灵活且物料单 (BOM)成本比可相比拟的分立元件方案更少,适用于配合宽范围的占用情况传感器。
图6:运动检测器PIR
2. 环境光及距离传感器
安森美半导体提供NOA1212 、NOA1305环境光传感器及NOA3302环境光及距离传感器。该系列器件可根据EEPROM灵活定制,具0.0125流明检测,带可定制的滤波(即适光性光回应),提供暗电流及温度补偿、最低的平均每分辨率位的能耗,其高速模式I2C接口在断电期间对总线工作没有任何影响。
图7 :环境光传感器
(三)以太网供电(PoE)控制器
安森美半导体提供NCP1080、NCP1081、NCP1082、NCP1083、NCP1090、NCP1091、NCP1092、NCP1093、NCP1094用于PoE应用,以NCP1083为例,它集成完全兼容的PoE和DC-DC控制器,可用于驱动LED灯,而LED灯可通过PoE远程控制。当以太网线缆上通电时,NCP1083支持正常的PoE工作。而在以太网线缆上没有通电时,这器件接受辅助电源输入,为应用供电。NCP1083符合IEEE 802.3at标准,支持达40 W稳压功率的扩展功率范围,峰值能效高达89%。
图8:PoE控制器NCP1083
结语
在节能、环保及全球LED照明迅猛增长的趋势下,LED球泡灯等已几乎家喻户晓,而随着相关技术的进步,LED成本及性能水准已大幅提升。安森美半导体身为全球领先的半导体供应商,积极推动高能效创新,提供宽广阵容的高能效电源产品及方案,涵盖从高集成度功率因数控制器、AC-DC控制器、DC-DC控制器,到分立MOSFET、整流器、IGBT等,以及智能功率???IPM)和功率集成模块(PIM)等,用于计算机、消费(电视机、DVD、机顶盒、游戏机等)、白家电、电信、工业及LED照明等重点应用,符合或超越各种能效规范。未来安森美半导体还将持续推出新系列AC-DC通用照明方案以满足各类应用。



