【导读】在当今快速演变的汽车照明市场,LED驱动器的作用尤为重要:为汽车厂商提供更节能的选择以满足消费者对燃油经济性的要求、提升能见度安全性以降低或避免交通事故发生率、打造个性化的车辆氛围达至消费者对汽车独特的造型期望......
汽车照明应用将在汽车内部和外部激增,照明系统将在所有汽车细分市场越来越普及。市场的扩张将相应推动更多的硅发展。安森美半导体积极配合此市场趋势,集中于线性、开关式驱动器以及大宗商用/通用及系统集成方案,持续推动汽车照明市场的高能效创新。
在未来8年,汽车照明系统整体年复合增长率几达10%,市场发展潜力巨大,而用于此类系统的驱动器也将有类似的增长。
汽车照明的驱动器要求
LED是根据电流而改变亮度的器件,而LED驱动器通过调节一个LED或LED串的功率,提供恒定的光输出。每一汽车照明方案都需要一个独特的驱动设计,工程师需根据不同的要求如串联或并联、高功率或低功率以及成本或功能等等,为特定应用选择合适的LED驱动器以尽量提升能效。
决定哪种LED驱动器最适用于其应用的因素包括:
-每一功能的LED总功率?-这是决定LED驱动器拓扑结构的关键。
-电子环境温度?-例如,尾灯需要更亮的LED,最好选择能效更高的开关驱动器而不是高功耗的线性驱动器,以在较高功率电平下更保持冷却工作。
-改变LED配置的灵活性-可使用基准电压控制和脉宽调制控制等多种亮度方法完成光的调整。 宽工作电源范围提供电源配置和可驱动的LED数量。
-支持的特性-比如自动调光、个别的LED控制、颜色改变。
-支持的故障诊断和符合安全标准-比如热警报、热关断、开/短路、过流?;ぁ⒐?欠压和单一LED失效。

图1:用于LED照明的驱动器方案
将来的照明驱动器将需具备以下因素以支持汽车厂商的系统要求:
-可扩展,拥有灵活的硬件,以支持将要上市的不同的汽车应用和要求;
-在同一??槟谟胁煌那餍枨螅焊哐蛊宸诺绲?HID)、LED等;
-随着驱动器加添更多的功能,须考虑增强故障诊断功能;
-可靠的LED 电流控制,提升驱动器的可靠性。
安森美半导体的汽车照明创新
汽车照明应用将在汽车内部和外部激增,照明系统将在所有汽车细分市场越来越普及。市场的扩张将相应推动更多的硅发展。安森美半导体积极配合此市场趋势,集中于线性、开关式驱动器以及大宗商用/通用及系统集成方案,持续推动汽车照明市场的高能效创新。
(一)当今汽车内部照明
当今汽车内部照明大多采用白光LED驱动器和RGB红绿蓝可编程驱动器。
明亮的白光LED主要用于顶灯、阅读灯、货舱灯等对亮度要求相对较高的应用,但它有别于标准灯泡,可为驾驶员提供温馨舒适的氛围,它的调光斜率特性可产生独特和差异化的造型及效果。安森美半导体为这类应用提供分立的或恒流稳流硅方案。
而RGB和白光LED相辅相成,其发展由进一步令车辆个性化的动力所推动,用作可编程的内部光源,包括仪表盘、中控台、导航/音频等区域照明和氛围灯等特效应用。其色彩准确度需校准,而且单独的LIN对应一个RGB,再加上区域调光,这些都是满足汽车厂商要求的重要特性。安森美半导体可提供线性系统基础芯片(SBC)用作此类应用,SBC接口经由LIN总线,提供驱动RGB LED的所有功能。

图2:RGB驱动器用于汽车内部照明
(二)当今汽车外部照明——尾灯
从过去单个的LED到现在的不透明且均匀的灯排,从动画的信号到扫动的闪光信号灯,驱动器作为汽车尾灯演变的重要部分,除了在造型、形像等汽车外观方面不断创新外,还提升了安全系数,并可以支持启停压降,和自适应环境光照条件,是满足汽车厂商和政府节能要求的关键。针对此类应用,安森美半导体提供了线性稳流器和控制器。

图3:汽车尾灯
(三)当今汽车外部照明——前照灯
LED前照灯普遍应用于日间行车灯(DRL),最常见的两种方案是导光LED和LED串(如图4所示)。这些DRL应用不仅向迎面驶来的车辆提供更好的能见度, 汽车厂商也依靠LED和LED驱动器的灵活性来个性化他们的车辆,建立特有的“视觉”品牌。

图4. LED前照灯应用于DRL的两种常见方案
用于豪华车的先进前照灯已不仅仅局限于DRL、远光灯和近光灯,汽车厂商还可选择LED转向灯、LED雾灯和高速路面聚光灯等设计,以及采用结合HID和LED方案的前照灯系统,乃至将来的全LED灯。在更具个性、更安全及更高能效的趋势的推动下,考虑令平台??榛?,从低成本“入门级近光灯”发展至高端全功能“先进照明系统”,为汽车厂商提供多种创新。
从成本上来说,先进的照明系统较标准照明系统贵,但可相应减少功能以迎合中低成本汽车。此外,它还具备可扩展性,可根据需要适当扩展以用于各类汽车。
安森美半导体提供双通道LED驱动器、步进电机驱动器用于自适应前大灯系统(AFS)。这些系统进一步提升安全水平,提供照明单元,可根据驾驶环境、速度及车辆负载移动和旋转。双通道LED驱动器特性包括:集成功率LED、系统级芯片,提供达125 dc的氛围,适用于中、高总功率。而步进电机驱动器提供双极步进驱动、微步进、停转检测、LIN、I2C和SPI接口,以及达125 dc氛围等特性。
将来的汽车照明方案——像素/矩阵前大灯
从电机控制迈向使用像素/矩阵前大灯系统是将来汽车照明的一大重点趋势,它采用系统模块化的平台设计,提供超越当今前照灯方案的众多优势,通过高科技及创新设计提升汽车形像,支持50%至80%甚至更多地使用全静态无眩光远光灯,可根据环境和迎面驶来的汽车调节照明系统,为驾驶员提供在所有情况下的更高能见度,运用LED技术,无移动部件,更安全更可靠。此外,由于具多个空白区域,和可调节的每一像素的发光功率,并可快速切换,可扩展更多功能。
LED AFS像素/矩阵系统由LED专用标准产品(ASSP)、FET、LDO、整流器、逻辑、齐纳、?;さ仍骷槌伞0采腊氲继逑挚商峁┏⒖刂破魍獾乃邪氲继逶?。随着系统越来越标准化,这微控制器可嵌入到一个专用集成电路(ASIC),支持潜在的安森美半导体单芯片硅方案。
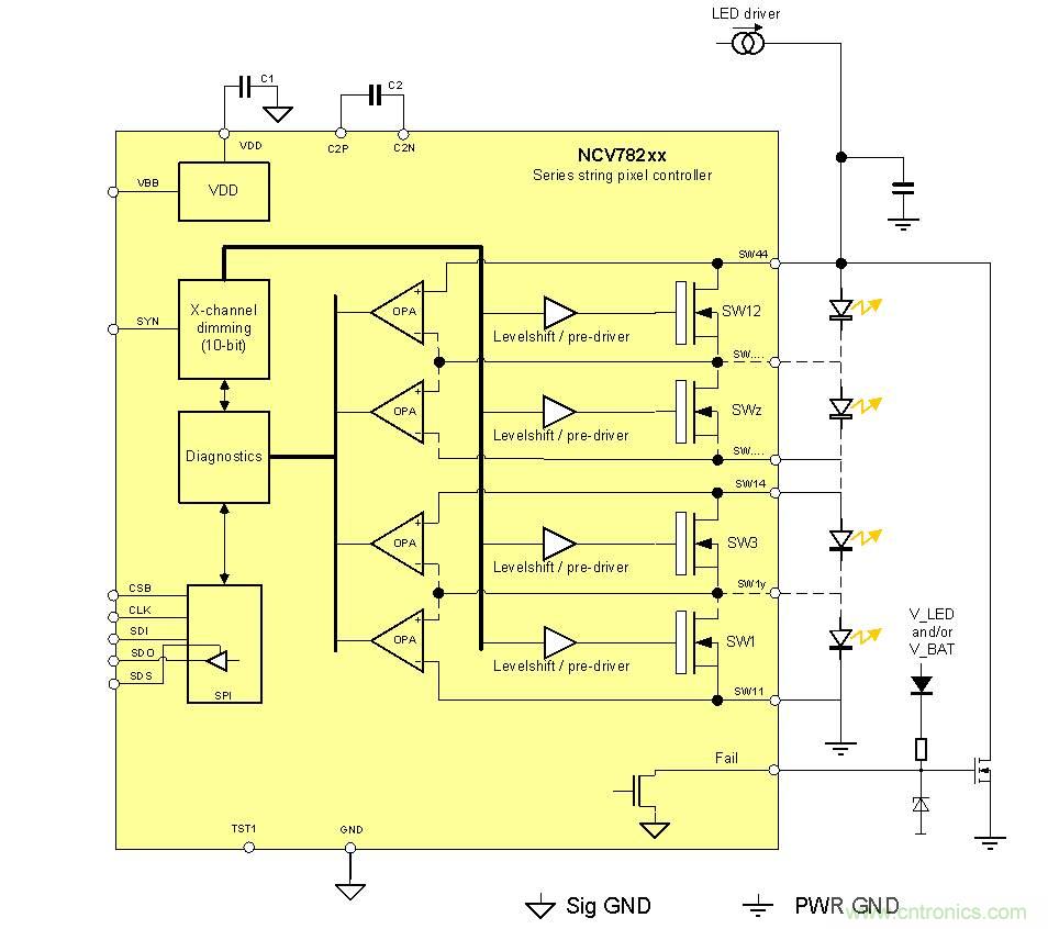
安森美半导体的 NCV78247 像素/矩阵控制器,能驱动4个 LED 串、集成调光控制器、内置过压/欠压、过温、短路/开路检测(包括 LED 旁路开路)、SPI 接口、输出故障、输出段可配置、可提供 SPI 通信和板载微控制器等等(图5)。

图5. NCV78247像素/矩阵控制器
结语
汽车照明驱动市场将持续需要驱动器组合,支持从最简单的分立器件到使用组合技术的方案,为汽车外型设计提供更多可能,并提升行车安全系数和燃油经济性。像素/矩阵前大灯是将来前照灯的重点趋势。安森美半导体因应市场发展,持续推动汽车照明市场的创新,提供一系列高能效驱动器和控制器,能满足低、中、高档各层次汽车照明的安全、节能及造型的需求。



