【导读】2015年发布的SSL LED驱动器解决方案MP4068,完美的填补了降压型、低成本可控硅调光方案的空白。这款可控硅调光LED驱动方案具有调光兼容性高、无闪烁、外围电路简单(仅有20个元器件)的特点,因此在业界内广受好评。
LED调光产品在调光器兼容性上,要求平滑性好、调光深度佳,无闪烁,同时电源的轻薄化趋势也要求LED驱动器具有更小的体积?;谝陨弦兀骷康南灾跎俸图康募嫒菪允筂PS在LED驱动器市场上相比竞争对手具有极高的性价比。目前,华东、华南数十家LED标杆企业2014年采用的MPS调光芯片已高达50KK。
MP4068采用单绕组电感的降压型设计,无需Vcc启动电路,内置Mos管、支持120VAC输入,输出8W以内的GU灯、A灯、BR灯,蜡烛灯,灯丝灯等多种LED产品,是新一代的高性价比调光产品。而其支持230VAC输入的姊妹产品MP40X8,更是为欧洲,澳洲和中国市场的可控硅调光低成本方案打开了大门,两种方案广泛的兼容各种切相调光器,适应各种中小功率LED的设计,极大的缩小了驱动电路的空间。
MP4068最大的优势则是其极高的性价比,它能通过单级方案实现对众多前切和后切调光器的兼容,负载最低可调至1W以内,调光范围1%-100%,PF大于0.9,内置LED过温?;そ刀罴际?,可使用非常廉价的单绕组电感,无需辅助绕组。该应用方案相比于其他芯片具有更少的外围元件,以7.5W球泡灯为例,至多需要20个外围器件,不含芯片总成本约2元人民币,远低于目前市面上广泛采用的自激振荡等方案,即便应用于蜡烛灯,GU10等小体积的灯型,由于器件稀少,板面简洁,利于产线生产,进而大大减小产品的失效率与返修率,维护成本随之降低。

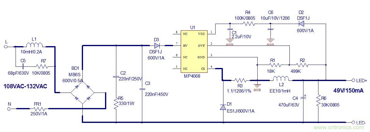
图1. MP4068原理图示
美国市场目前对调光产品需求较大,几乎90%以上都是调光产品。欧洲市场的调光产品也呈上升趋势。而且随着中国市场的LED灯逐渐升级,可调光灯具需求增长率将持续升高,而大部分芯片出货量都集中在中国。LED照明控制进入一个新的阶段,无论是成本还是性能将越来越接近用户的需求。技术引领革新,MPS不断推陈出新,带给您更高性价比的方案来解决LED照明中的各种问题。
相关阅读:
经典案例:恒照度、自适应调光的LED驱动器设计
拆解分析:两款蓝牙LED智能灯泡大比拼
图文解说:LED路灯网络的智能监控设计


