【导读】这里将为大家分享基于Zigbee的无线触控灯光控制器设计方案。本灯光控制开关基于Zigbee和电容触控技术.实际应用表明该控制开关美观大方、安全可靠、定制灵活, 并且易于组网,可实现网络化控制,达到了设计要求。
在物联网的潮流下。家居设备向着智能化、数字化和网络化的方向发展.灯光控制开关作为家庭最常用的控制设备拥有广阔的市场前景,设计可靠安全、远程操控的新型灯光控制器符合发展要求和市场需求。Zigbee作为一种低功耗、低速率的无线通讯协议。其特点使其能够在智能家居、公共安全、工业监测等众多物联网应用领域有所作为;因此,将Zigbee技术应用到灯光控制器的设计中,能够满足控制器对于低功耗以及网络化的需求。电容触摸技术具有操控精确、安全可靠、使用寿命长等优点。将该技术应用到灯光控制领域??梢陨杓瞥鼍哂写ッ杏δ艿男滦涂刂瓶?。基于Zigbee技术和电容触控设计的灯光控制开关。具有高灵敏、防水安全、使用寿命长以及便于组网等优点。可广泛应用于智能家居的领域,具有一定的市场前景。
1 设计方案
Zigbee是基于IEEE802.11.4协议的一簇扩展集。主要针对于低成本、低功耗的射频应用。低成本使之广泛适用于智能家居方向的应用。低功耗使之有更长的工作周期:其支持的无线网状网络有更强的可靠性和更广的覆盖范围:在灯光控制开关中通过该协议实现无线通讯,用于支持??匾约白橥刂?。
灯光控制开关的面板采用有机玻璃材质。感应电极位于玻璃下方并与玻璃面板紧密相贴,手指触摸到电极上方时,会引起电容的变化.这种变化转变成电信号提供给处理器进行相关处理:在本案中我们采用专业的电容触摸芯片来完成触摸部分的功能。
该控制开关的总体结构图如图l所示。主要包括电容感应处理部分、zigbee主处理器部分、驱动控制部分和电源管理部分。

图1 开关总体结构图
2 感应部分设计
感应部分主要包括绝缘面板、按键感应盘和电容处理芯片。面板必须是绝缘材料。我们选用有机玻璃作为触摸面板.玻璃的介电常数适中,介电常数过小的材料。灵敏度比较差,而介电常数过大。发生误动作的几率会增大。按键感应盘采用PCB铜箔的方式,将感应盘设计在PCB电路板上,根据实际情况选用10 mm左右的圆形感应盘,各感应盘的形状、面积相同以保持相同的灵敏度,感应盘之间的距离在允许空间内尽量大以减少相互之间的电场干扰。感应盘之间尽可能通过铺地隔离。感应芯片选用博晶微电子的ST系列。满足了设计需求。
一路电容感应设计电路图如图2所示。PCB感应盘PAD与感应芯片的输人口相连接,10 pF的电容用来调整触摸感应的灵敏度,电容值越小灵敏度越高:感应芯片将输入的电平变化处理后通过输出端口以低电平中断信号的方式传送给Zigbee主处理器芯片。

图2 触摸电路
[page]
3 Zigbee主处理器设计
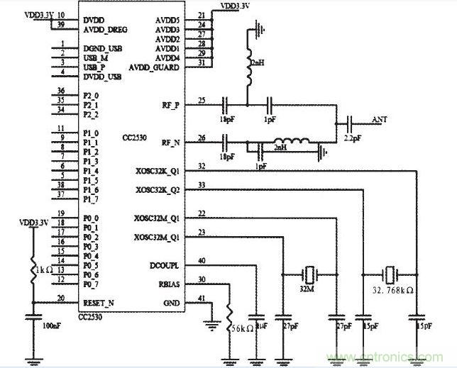
本设备选用的Zigbee芯片为CC2530。CC2530是一个真正的用于IEEE802.15.4、Zigbee和RF4CE应用的片上系统.它能够以非常低的总材料成本建立强大的网络节点:CC2530集成了业内领先的RF收发器、增强工业标准的8051 MCU,在系统可编程mash存储器.8-KBRAM和许多其他强大功能。CC2530部分的电路图如图3所示。两个晶振32 MHz和32.768 kHz.其中32.768 kHz的晶振主要应用于睡眠定时器。在实际应用中如果不需要可以去掉以降低成本;RF端经过处理后接收发天线.天线可以是外置天线,也可以是PCB天线。本设备设计的是倒F形状的PCB天线,倒F天线具有结构简单、重量轻、可共形、制造成本低、辐射效率高、容易实现多频段工作等独特优点,非常适合应用到本设备中。

图3 zigbee CC2530电路
4 电源部分设计
电源部分需要将交流220 V市电处理成低压直流的电源为处理电路、控制电路等提供合适电源。我们采用开关脱机电源调节器芯片VIPerl2A来实现开关电源部分的功能,得到一个稳定的输出电压5 V、输出电流最高lA的直流电源。VIPerl2A是为在高达5 W二次输出功率的脱机电源中使用而专门优化的设计的芯片产品,在内部集成了专用电流方式PWM控制器和一个高压功率的MOSFET;VIPerl2A具有自动热关断、高压启动电流源、防止输出短路、保证低负载下的低功耗等一般特性。
[page]
VIPerl2A部分电路图如图4所示.整流后的电压进入芯片,VIPerl2A的引脚电压支持8 V到40 V的宽电压范围,输出反馈通过光耦器件PC817C进入芯片,反馈电流用于芯片控制器件的工作。

图4 Viperl2A电路
通过开关电源获得直流5 V电压后.通过LDO器件将5 V降压得到3.3 V直流电压提供给Zigee处理器等部分电路使用。
5 驱动部分设计
驱动部分主要是通过驱动继电器实现对交流电的通断控制。驱动继电器部分的电路如图5所示,通过NPN和PNP两个二极管实现负逻辑驱动电路,这种驱动方式驱动能力强??梢员苊庵骺刂菩酒谏系绺次皇倍约痰缙鞑奈蠖鳌<痰缙飨呷Χ瞬⒘桓?148二极管,二极管反向接人用来释放继电器线圈中的电流, 保护开关和三极管等器件不至于被线圈感应电压击穿损坏。

图5 驱动电路
6 结论
本灯光控制开关基于Zigbee和电容触控技术.实际应用表明该控制开关美观大方、安全可靠、定制灵活, 并且易于组网,可实现网络化控制,达到了设计要求。




