【导读】要想提升光效,降低照明设备散热器件的成本,唯一的途径就是提高LED照明驱动电源的效率。与反激隔离驱动架构相比较,非隔离驱动架构效率更高、成本更低、输出电压更高。本文将介绍非隔离单电感的5-40W内置MOS的LED恒流驱动方案。
LED照明驱动电源效率是限制光效的提升和整灯的散热器件成本的瓶颈之一,而非隔离驱动架构对比反激隔离驱动架构,具备效率高(超过90%)、输出电压高、BOM少成本低的优点。尤其是近期塑包铝、导热塑料等绝缘结构材料发展迅速的状况下,灯丝灯,球泡灯,PAR灯、日光灯等24W以下应用中非隔离方案逐渐占据主流,今后也将更多切入平板灯,吸顶灯等24W-40W功率段应用。
业内率先推出5-40W全功率段的单电感非隔离PN831X芯片系列,应用于Buck架构的超精简外围的驱动方案,特点是外围元件少、内置高压开关MOS和启动MOS、集成自供电技术、保护功能齐全(开路?;ねü獠縁B电阻设置,更精确),输出电流精度高(±3%),线电压调整可由外部电阻设置、可搭配填谷电路。
PN831X系列规格


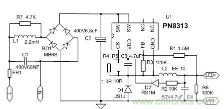
图1:PN8313 30V180mA球泡灯方案原理图
电路图中R1和R3为FB分压电阻,可通过辅助绕组采样出的电压,等比例调节R1和R3可实现LED输出开环电压值, FB过电压保护点约为3V。无需外接高压启动电阻,AC90V输入下启动时间仍小于150ms。
方案特点:
1) 单面板设计,双面元器件,面积:32mm*26mm;
2) 全电压范围输出5.4W,可过CE
3)拥有精确输出开路(低于50V)、短路、过温保护,CS电阻开短路?;?br /> 4)输出效率:≥91%(115V,230V满载);电流精度±3%

表1:PN8313输出电流测试数据
由上表可知,此方案在20V-35V负载范围内全电压输入时电流精度为±1.0%,表现相当突出。
[page]
PN8315 110V120mA/13.2W LED驱动方案

图2:PN8315 110V120mA LED驱动方案原理图
方案特点:
1) 双面板设计,双面元器件,面积:13mm*24mm;
2) 176V~264V电压范围输出15W,可过CE
3)拥有精确输出开路(低于200V)、短路、过温?;?CS电阻开短路?;?br /> 4)输出效率:≥92%(176V~264V满载);电流精度±3%(200~264V)
5)BOM:16个,可过CE成本低

图3:PN8315 110V120mA LED驱动方案温升曲线及实物图
众所周知,对于尺寸只有13mm*24mm,一个一元硬币大小,温升才是应用过程中最关键的,而在176V输入满载80℃环温测试时,PN8315比竞争对手IC表面温度足足低了11.4℃之多!对于高温环境下的LED灯具而言温升低即等价于可靠性高。
PN8316 80V280mA /22.4W LED驱动方案
方案特点:
1) 单面板设计,单面元器件,面积:55mm*32mm;
2) 176V~264V电压范围输出22.4W,
3) 拥有精确输出开路(低于150V)、短路、过温?;?CS电阻开短路?;?br /> 4)输出效率:≥93%(176V~264V满载);电流精度±3%(176~264V)
5)BOM:18个,成本低,全插件,易产生

图4:PN8316 80V280mA LED驱动方案原理图
[page] LED开关恒流源在反复开关机下发生失效经常是因为开机瞬间是芯片承受冲击电应力最大时刻之一, 如不采取合理措施容易发生IC击穿失效。PN831X系列IC均采用双模切换启动技术,在刚开机时采用超低固频能够在10ms内系统建立能量,然后转为准谐振调频模式,逐步放开PWM频率直到负载平衡,所以在瞬间启机或者异常短路重启时都能避免能量过冲从而大幅降低开关应力,同时还能保证200ms快速启动。下图是PN8316在AC264V输入条件下瞬间开机的波形图,黄色CH1为Drain波形,绿色CH2为VDD波形,可以看到AC264V开机瞬间功率MOS管的最高尖峰仅为388V,即芯片MOS典型耐压的70%。VDD的尖峰仅为17.3V,即芯片VDD电源端典型耐压的42%,余量充分,工作更安全。

图5:PN8316在AC264V输入条件下瞬间开机的波形图
下表是输出LED开短路时的该方案输入端功率数值,说明系统将进入打嗝/锁定安全模式直到短路状态消除,能够做到比竞争产品的无法直接采样输出电压的?;せ硪影踩?。

表2:8316在输出LED开短路时的输入端功率


表3:PN8316输出电流测试数据
由上表可知,此方案在满载84V 176V~264V输入时线性调整率为±0.14%。

图6:8316线性调整率&负载调整率
PN831X系列不带APFC功能,如有需要可增加填谷电路,PF值大于0.8;芯朋微电子也可提供隔离/非隔离全系列的APFC芯片供选择。
PN8317 170V240mA/40W LED驱动方案
针对室内照明市场急需24~40日光灯/吸顶灯方案,PN8317可以在PN8316方案上通过加大输入电解电容C1(400V15uF),更改CS检测电阻R1(2.2R),FB电阻检测电阻R3(33K),输出电容C3(250V4.7uF),Buck电感T1(EE-16)即可将方案设计为170V240mA 41W的外驱方案。当然,之所以需要修改CS检测电阻是由于PN831X系列输出电流是由Io=0.5x0.5/Rcs此公式所决定,而Vovp=3.3x(FB上拉电阻/下拉电阻+1)则需要FB上拉电阻/下拉电阻比值加大。而且,修改后的PN8317 170V240mA 41W的AC176V~264V输入下满载效率已经高达95%。

图7:PN8317 170V240mA LED驱动方案原理图
目前平板灯,吸顶灯等24W~40W高功率段对内置MOS的导通电阻提出更高要求,而推出的PN8317大功率41W单电感解决方案是不二选择。
综上所述,本文分析了使用PN831X系列芯片的非隔离单电感LED恒流源方案,分析了5-40W五款方案的各自特点、基本工作机理、主要参数性能和各种保护模式。文中同时介绍了PN831X系列芯片和市场竞争产品的技术差异特点,特别是?;すδ芨肴?、功率段覆盖更全面、外围元件较少。随着室内中小功率LED在灯体结构上逐渐采用塑包铝,高导热塑料等绝缘性能良好的材料,非隔离内置功率MOS架构在电源驱动上的应用将会占据主流。该PN831X系列单电感非隔离LED恒流源非常适用于球泡灯、筒灯、吸顶灯、日光灯等应用。
相关阅读:
突破进展:LED驱动电路实现多通道设计
"一步到位"的选出高度匹配的LED驱动器
逆天设计:看手机充电器是咋被整成LED驱动电源?



