【导读】大多数PFC转换器都使用升压拓扑,需要输出电压高于峰值线路电压。那么如何以单级方式驱动带功率因数校正的LED呢?本文将讲解一种方案:SEPIC拓扑允许输出电压高于或低于输入电压。这有助于控制器直接调节LED灯串中的电流,无需二级功率级。
PFC-SEPICLED驱动器
PFC代表“功率因数校正”
SEPIC代表“单端初级电感转换器”
当然,LED代表“发光二极管”
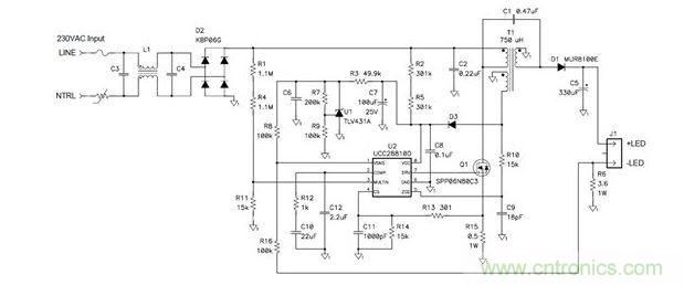
在一个转换器中整合这三种特性,可为LED照明提供具有良好功率因数的高效率单级解决方案。图1是PFC-SEPICLED驱动器的原理图。

图1.PFC-SEPIC转换器可使用传统PFC升压控制器控制。
SEPIC的一个重要特征是缺少隔离功能。这样该结构就只能用在不需要安全隔离的应用中。想一下完全密封的应用,用户不能访问通电部件,例如路灯和高顶棚灯。
大多数PFC转换器都使用升压拓扑,需要输出电压高于峰值线路电压。SEPIC拓扑允许输出电压高于或低于输入电压。这有助于控制器直接调节LED灯串中的电流,无需二级功率级。
任何PFC升压控制器都可用于驱动PFC-SEPIC功率级。这是因为电源开关位于低侧,就像在升压拓扑中一样。
PFC升压控制器强制开关中的峰值电流跟随输入电压正弦波,因此可提供良好功率因数。与升压拓扑不同,在耦合电感器SEPIC中,当开关关断时没有输入电流流动。因此,功率因数没有升压拓扑中那么高。
然而,功率因数很容易保持在0.9以上,这对大多数照明应用来说已经足够了。
图2是线路电压及电流以及电流谐波量的实例,其中谐波量保持在EN61000-3-2C类要求以下。

图2.该拓扑不仅可提供良好功率因数,而且还符合EN61000-3-2C类标准。
使用该拓扑可实现极高的效率,因为:
1.使用单级实现PFC、功率转换与稳压,可消除有关双重或三重转换的不利因素;
2.SEPIC的钳位电容器可收回耦合电感器中的泄漏能量,与反激拓扑相比,可轻松节省2%的能源或提高效率。




