【导读】做技术贵在有经验,LED照明作为新兴行业还有很多技术有待提升和突破,小编搜集了一位有四年LED研发经验工程师的精华资料供朋友们参考...
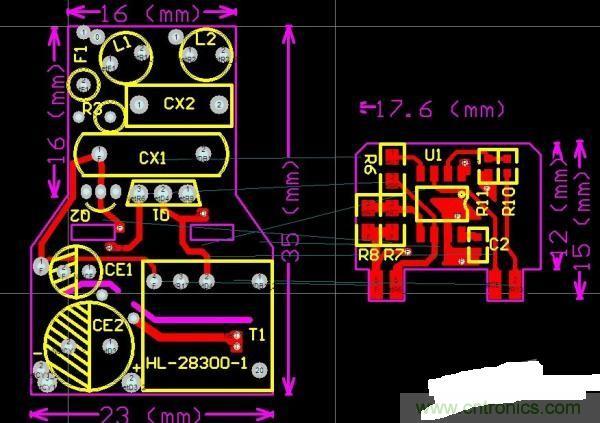
本人做LED也有些年头了,比较庆幸,刚毕业出来实习,第一家就是做LED的,然后从此就没离开过这个行业,从LED成品,到LED电源。现在证明我那时并没有选错,虽说LED现在竞争激烈,没多少利润,但是做LED的工程很吃香,开此贴是为了和大家分享下这几年的经验,从电源研发到EMI整改认证到做成品灯。说是分享,大家可以发表不同的意见,毕竟比起做了十几、二十年的工程来说,我只是班门弄斧。由于刚开年,有很多方案要做,只能抽空写下。我也要学学源源,静静两位美女的想法,后面跟着几贴我在继续,我要求不高,大家给个面子跟个几贴就行,先说下EMI整改吧,毕竟对刚接触整改的年轻工程来说,最头痛的就是辐射整改。先上图


上PCB,对于emi来说,走线就是灵魂,所以为什么有的人用一级滤波就能过,并且辐射余量很大,有些人加了二级滤波都过不了。由于板子要内置,有尺寸要求,并且还要有可控硅调光功能,所以很头痛,这就是为什么会超那么多,因为我省了很多EMI元件,说实话,这版PCB我不是很满意


经过两个步骤的处理之后,辐射图为下


上最终整改好的辐射图






