【导读】对于一些空间有限的大功率LED灯具来说,靠机械式接触的电风扇总是让人无法放心,如果能在散热风扇中加入一个检测电路,当风扇故障时能够自动切断电路,使LED不至于过热损坏,这将大大提高LED灯具可靠性及使用寿命?;谡庖凰悸罚⒘苏饪钌⑷确缟燃觳獾缏?。
LED的寿命与其PN结的温度成反比。在一些空间比较有限的大功率LED灯具里,降低LED的温升无法靠使用更大体积的散热片来实现,比如轨道灯,使用直流电风扇强制散热成了一种不得已而为之的选择。近年来随着制造工艺的不断提高,电风扇的寿命有所延长,甚至有的厂家声称电风扇的的寿命要比LED的寿命还长。但不管怎样,靠机械式接触的电风扇总让人无法放心使用在可靠性要求很高的大功率LED灯具中,加入一个电风扇运行状态监测电路,在风扇出现故障停转时自动切断主电路,?;ED不至于过热损坏,这个思路可供评估。基于这种思路开发了一款散热风扇检测的电路。框图如下:

图1:大功率LED灯具散热风扇检测电路设计框图
散热风扇检测电路的原理
风扇的主要失效方式有断路和堵转。
先来看看风扇工作时的波形:

图2:LED灯具散热风扇工作波形
可以看出:风扇工作的波形是一连串交变波形,电容耦合整流滤波后输出一个直流电压值,根据这个电压的有无,可以区别风扇工作是否正常。
风扇从正常工作到堵转的波形跳变见下图。图中黄色波形是风扇波形,红色波形是电容耦合整流滤波后的直流电压波形。这个直流电压值有3伏以上的压差,这个压差加到比较器输入端,就可以在比较器输出端得到一个放大后的信号,去控制电子开关的开与关。
[page]
风扇断路时没有交变波形输出,耦合整流滤波后的直流电压为零,上面的分析同样适用。

图3:大功率LED灯具散热风扇断路时波形
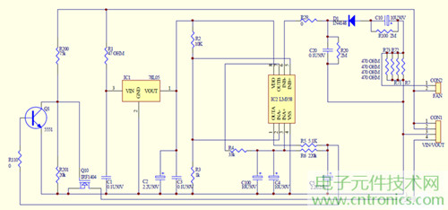
实际原理图见下图。图中CON1的1-3PIN是LED恒流驱动器36V直流输出端,2-4接LED的正负极。CON2接24V 1.5W直流电风扇。LED选用10串10并的50W光源。如果驱动电源盒光源参数不一样,可以改变图中R7及R71-R73值,并选用合适的电风扇。

图4:大功率LED灯具散热风扇检测电路设计原理图

图5:大功率LED灯具散热风扇检测电路PCB图及实物
本案中的开关管选用VSS=40V RDS(ON)=0.004欧ID=162A的MOS管IRF1404,用于控制3.3A100W的LED,可以不装散热片长时间连续工作。如果使用更高功率的LED可考虑选用更高规格的MOS管,或者在MOS管上加装散热片。
相关阅读:
【图文】利用单片机设计制作LED摇摇棒方案
http://m.5r3h.cn/opto-art/80021564
工程师必看!LED照明电源设计四大难题解析
http://m.5r3h.cn/opto-art/80021571
可实现高效率、高调光比的LED恒流驱动电路设计
http://m.5r3h.cn/opto-art/80021575
一款高精度、低成本的LED老化测试方案
http://m.5r3h.cn/opto-art/80021536



