据测算,中国照明用电约占全社会用电量的12%左右。如果把在用的白炽灯全部替换为节能灯或LED照明灯,年可节电480亿千瓦时,相当于减少二氧化碳排放4800万吨。可见LED照明市场潜力的巨大。国家发改委发布《中国逐步淘汰白炽灯路线图》也间接地推动LED照明市场的发展。

图1:100W白炽灯淘汰路线
100 W A19白炽灯泡替换应用的LED驱动器的市场潜力
Power Integrations产品营销经理Andrew Smith道:“所有的国家都是先从大功率的100W白炽灯开始淘汰,接下来才是75W等小功率的白炽灯。欧盟在2010年就淘汰了100W白炽灯,美国、中国等则是在2012年开始淘汰。所以市场上对于能替换100W白炽灯的大功率LED是有非常强劲的市场需求的。”
下载技术白皮书:
针对100W高功率A19白炽灯泡替换应用的LED驱动参考设计方案
相关阅读:
第二讲:150W高可靠性LED路灯驱动电源设计
第三讲:30W高可靠性LED T8灯管驱动电源设计
第四讲:能效高达85%的15W筒灯驱动电源设计
第五讲:PI 5W-16W TRIAC调光LED照明驱动解决方案
第六讲:针对B10型LED灯泡设计的高效率、超紧凑驱动器
现在100 W白炽灯替换LED一般都需要采用PAR38,采用A19规格的LED尚未出现。现在PI已经推出业界首个针对100 W A19白炽灯泡替换应用的LED驱动器设计DER-322,该驱动器可为100 W A19白炽灯泡的LED替换灯提供所需的功率,这是业界首个此类设计。PI大功率LED驱动设计的推出,对于替换100W白炽灯大功率LED快速进入市场有很大的推动的作用。
DER-322驱动器可恰好放入A19灯泡内,不仅符合EN61000-3-2 C (D)标准,还可轻松达到THD限值要求。它的功率因数(PF)值超过0.95,因此既适用于商业应用,也适用于消费类应用。由于将PFC和CC转换集成 于同一开关级中,该设计的元件数非常少,这有助于实现驱动器的小型化、降低其成本和增强可靠性。此外,它采用了陶瓷电容元件,省去了短寿命的大容量输入电解电容,对于产品寿命的提高大有帮助。

图2: Power Integrations DER系列LED驱动器研发路线
DER-322适用性也比较突出。它不仅适用于A19白炽灯泡的LED替换灯驱动器,也可配置为T8灯管的LED替换灯驱动器,因此,无论对于高端LED照明设计师,还是致力于优化零售类低成本的设计师来说,它都具有很强的吸引力。该参考设计稍加修改即可支持可控硅调光。
当然,客观的说,目前大功率LED还有很多技术问题需要解决,除了PI优先解决的LED驱动部分之外,其他比如散热、大功率LED颗粒等还需要其他相关厂商共同努力才能有最终产品出现。
Andrew Smith指出:“只要有了明显的市场需求,那么相应的厂商就会加大特定技术的投入。我认为2012年年底能替换100W白炽灯的大功率LED终端产品就有望出现。”在有了相应产品之后,在各国政府政策的推动下,相信大功率LED会有很好的发展潜力。
100W高可靠性LED球泡灯驱动电源设计方案

图3:可替代100W A19白炽灯的LED驱动器(俯视图)

图4:可替代100W A19白炽灯的LED驱动器(底部图)
注意:本设计利用DER-305 PCB板制作,最大限度地利用了LNK460VG器件散热器的面积。
电源规格
下表给出的是设计的最低可接受指标。实际性能在后续的测试结果部分给出。
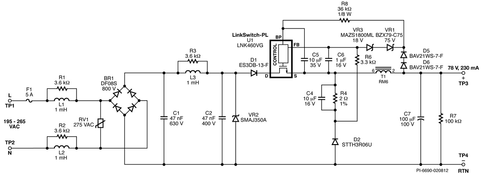
电路原理图


图5:针对100W高功率A19白炽灯泡替换应用的LED驱动主要电路图
更详细的内容请下载文档:
针对100W高功率A19白炽灯泡替换应用的LED驱动参考设计方案DER-322
http://m.5r3h.cn/whitepaper/download/id/807




