中心议题:
- 5S2P AR111 LED灯驱动器参考设计
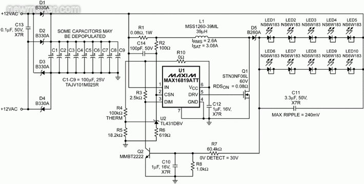
本文介绍了一个用于2并5串(5S2P)组合的AR111 LED灯的驱动器参考设计。MAX16819工作在buck-boost模式,电路工作电压为12VAC,能够为每串LED提供平均500mA驱动电流。
概述
本参考设计以MAX16819为主控制器,为5S2P AR111 LED灯提供buck-boost驱动方案。图1为电路原理图,图2给出了设计布局图。
如下为电气输入要求、输出特性:
VIN:12VAC ±10%
PWM输入:不适用
VLED配置:5S2P,每只LED电压为3VDC至3.8VDC (每串19VDC,最大值),每串电流500mA
以下详细讨论了该参考设计,分析其主电路??楹蜕杓乒娣丁?/p>

图1. LED驱动器原理图

图2. LED驱动器布局
设计分析
AR111 LED灯参考设计可驱动总共10只LED—2串并联、每串5只LED。输入电压为12VAC、容差±10%。肖特基二极管D1至D4构成全波整流电路,电容C1至C8用于电压滤波。根据对LED闪烁的要求,可以去掉一些滤波电容以降低成本。这些电容中包含一个钽电容,具有较好的温度特性。
因为LED按照5S2P排列,不可能达到完全匹配的电流。假设LED灯具有良好的匹配度,使电流差异降至最小??刂泼看甃ED的数量及混合架构的灯管数量,有助于减轻电流匹配度的影响。
MAX16819设计用作buck调节器,也可以设置成buck-boost模式。但是,这种配置下会牺牲一定的电流精度。
[page]
电感选择
按照下式计算LED电流:
其中,IL是电感电流。上式表明LED电流等于输入、输出电压修正后的电感电流。VIN的波动(120Hz纹波)将导致LED电流随之波动。
利用下式计算电感电流:
本设计中,平均LED电流为1A,平均VIN为13V,平均VLED为19V。因此,所要求的电感电流为:
可利用80mΩ检流电阻调整电感电流。输入电压较低(假设10V左右)时,LED电流跌落到大约850mA;输入电压达到16V时,LED电流可以达到1.12A左右。
电感L1工作在250kHz开关频率,平均电流为2.46A,峰值电流为2.83A??裳≡馛oilcraft®的电感MSS1260-393ML,电感值为39µH,额定连续电流为2.6A (40°C温升),饱和电流为3.08A (电感值下降10%)。
过压?;?/strong>
负载开路时,R7、R8和Q2可提供过压(OV)保护。如果没有过压保护电路,处于开路状态的LED将导致输出电压失控,损坏器件。过压?;っ畔拊嘉?0V。
R2、R4、R5、R6和U2提供折返式热管理。R4为100kΩ负温度系数热敏电阻(常数B = 4250)。当温度达到50摄氏度时,电阻R4的阻值降低,使U2控制引脚的电压提高,导致部分电流流过R6和R2。这些电流可降低输入检流电阻R1的电压,从而降低电感和LED的电流。随着温度的升高,R2电压进一步增大,使LED电流进一步降低。最后,随着LED电流的降低,使温度恢复到正常范围,达到系统平衡。折返式热管理架构允许LED灯用于空气流通条件有限的场合,无需考虑过热问题。热管理可能使灯管亮度受到轻微影响,但仍可保持能够接受的照明亮度。
Q1 (STN3NF06L)为60V、0.07Ω、逻辑电平控制的MOSFET,采用SOT223封装。这款MOSFET具有很小的栅极总电荷(Qg = 9nC,最大值),能够使开关损耗保持在最小。器件损耗近似为:400mW (传导损耗)和500mW (开关损耗),共计900mW。封装热阻为38°C/W,将导致管芯温度比PCB温度高出34°C?;剐杩悸强赡艿奈蟛钜蛩兀员A舾嘣A?。
PCB布局
PCB设计中,所有器件都放置在电路板顶层,底层保留用作地。实际应用中,电路安装在铝结构上,能够提供较好的接地和散热性能。顶层设计采用较大的覆铜面积,以改善与铝结构之间的导热能力。




