解决方案:
- 使用升压稳压器的大灯示例
- 使用热返送升压稳压器的大灯示例
- 使用SEPIC稳压器的大灯示例
- 使用串联/并联LED的组灯
- 使用串联LED和升压/降压稳压器组合的RCL示例
在建立LED供电的电子驱动解决方案时,需要考虑两个主要的DC/DC电源类别,分别是线性稳压器和开关稳压器。线性稳压器具有减少零部件数和降低电磁干扰的优点,但在效率和热耗方面有严重的弊端。因此,开关稳压器是很多设计师的驱动解决方案首选。直流电源和需要的LED数目与类型决定了LED驱动器的拓扑结构选择。如果电源电压超出总LED电压,就需要降压转换器。如果LED组的电压超出电源电压,就需要升压转换器。最后,根据具体的条件,LED电压可能高于或低于电源电压,这样,就应该采用降压/升压或单端初级电感转换器等电源拓扑技术。
在设计照明系统时,除了LED供电外,还需要考虑很多因素。LED电路设计的另一项主要考虑因素是热管理。LED驱动器集成电路改进热性能的一种方式是通过控制LED正向电流,LED正向电流是关于温度的函数。这可以通过使用外部电流来感应温度和控制对LED的电流供应来实现,但更高效的解决方案是利用具有必要内置功能的集成电路。
美国国家半导体的产品包含可实现多种拓扑结构的众多开关稳压器集成电路。此外,美国国家半导体专为LED应用开发了一系列集成电路,其中很多具有适合汽车电子系统应用的功能。本文将探讨几个汽车电子系统大灯驱动的应用示例。
1 使用升压稳压器的大灯示例
LED正越来越多地用于汽车大灯及其他前视照明系统。典型的大灯应用可能使用以多种方式排列的10个白色LED.对于各LED最大VF为4V的情况,如果设计师希望使用在一个灯组中串联全部LED的拓扑结构,将需要设置DC/DC级来驱动LED.在这种情况下,可以对标称12V~14VDC电源总线使用单个升压开关功率级。
美国国家半导体研发的多种集成电路正是符合这种应用要求,例如LM342x系列:LM3421、LM3423、LM3424和LM3429部件。此系列集成电路包含多种多用途部件,可用作升压、降压、降压/升压或SEPIC拓扑结构中低侧外部MOSFET的控制器。LM3421、LM3423和LM3429部件都使用峰值电流模式控制器和预测性关闭时间设计来调节LED电流。峰值电流模式控制器与预测性关闭时间设计的组合简化了回路补偿设计,同时提供内在的输入电压前馈补偿。LM3429是系列中的基本部件,是优化了成本和尺寸特点的控制器解决方案。LM3421增设了用于控制外部调光FET和系统“零电流”关闭特点的集成驱动器。LM3423进一步增加了LED状态输出标记、故障标记、可编程故障计时器和逻辑针脚,用于控制调光驱动器的极性。最后,LM3424与LM3421类似,但使用标准峰值电流模式控制器。LM3424还具有对开关频率编程的功能,或通过可编程斜率补偿、软启动和LED电流热返送功能使开关频率与外部来源同步。
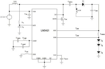
LM342x系列使用控制器集成电路实现所需功能和总体系统设计的最大灵活性。图1以LM3421为例,显示升压配置中使用LM342x系列驱动LED灯组的一个示例。LM342x拓扑结构的一个主要特点是在LED高侧进行电流感应,允许灯组中的最后LED的阴极局部在底盘接地,并使感应电压可以差分地馈送回集成电路。这是一个重要的优点,因为使LED灯组和驱动器集成电路可以彼此分离。

图1使用LM3421的升压稳压器驱动10个LED
2 使用热返送升压稳压器的大灯示例
LED制造商通常在数据表中包含显示LED最大允许正向电流和温度的图线,以确保部件的可靠性,这也称为安全工作区。LED的最大电流额定值在较低温度测得,但在超出特定温度后,最大允许电流值降低。由于LED系统的首要设计要素是适当的散热和通风,因此很多应用需要考虑不可预测的状况,即使最佳的热设计也可能无法预防这些状况。例如大灯组件被污泥或其他碎屑堵塞的情况。由于对车辆的安全操作至关重要,因此在此类情况下,需要保持LED在较低操作点正常照明,同时使电流保持在安全工作区,以预防照明系统的灾难性故障。
[page]
为了实现根据温度调节LED电流的目标,可以使用多种不同的方法。一种方法是构建温度感应电路,用于驱动LED驱动器集成电路的模拟电流调节针脚。更简单的解决方法是使用LM3424等具有内置热返送功能的LED驱动器集成电路。图2显示了LM3424热返送功能所需的外部零部件示例。

图2LM3424热返送电路
使用LM3424驱动LED和执行热电流控制具有多项优点。首先,不需要在外部配备大部分复杂的部件,因为这些在集成电路中已集成。在最简单的配置中,实现热返送只需要少量标准电阻器和负温度系数热敏电阻。如果需要更高的精度,设计师可以使用LM94022等精确温度传感器替换RBIAS和RNTC.此外,LM3424使用户可以设置LED电流开始热返送的温度和电流返送的斜率。这使设计师可以使用少量外部部件精确重现制造商数据表中提供的电流额定值下降曲线,同时提高随温度变化表现出的性能,如图3所示。

图3 随温度变化的额定值下降曲线示例
如图2使用LM3424所示,集成电路将在到达某温度时返送LED电流,此时,LED电流为零。这与LED作为系统中主要热发生器的情况不同。对于大灯组件等应用,设计师可能想要设置一项安全功能,即使LED可能在超出安全工作区的条件下工作,也始终能够提供光输出。对于此类情况,LED电流与温度曲线将如图4中示例所示。虽然LM3424没有这项内置功能,但这可以使用外部箝位电路轻松实现,并且防止TSENSE针脚上的电压低于预规定值。

图4随温度变化的额定值下降曲线示例(最低值非零)[page]
3 使用SEPIC稳压器的大灯示例
虽然汽车电气系统通常在12V~14VDC条件下工作,但在特殊情况下,向系统部件的供电电压可能超出或低于正常工作值范围。例如,在冷启动情况下,系统供电可能为4.5V或更低,在负载突降状况下,电压可能在40V到60V之间。如果在这些特殊情况下仍需要LED工作或?;?,设计师可能希望选择可提供恒定LED电流的功率级,而不管电源电压与LED组电压的关系如何。一种采用SEPIC的开关稳压器可以执行升压和降压操作,如图5所示。

图5SEPIC转换器基本拓扑结构
SEPIC转换器的效率可能不如降压或升压转换器,但拓扑结构具有多项优点。除了具有升压和降压功能外,另一项尤其适用于汽车电子系统应用的优点是CSEPIC电容器提供了输入和输出之间的隔离。SEPIC转换器的不足是需要两个电感器,但两个电感器可以轻松地缠绕在同个芯上,而不是作为两个分立的部件。图6显示同样使用LM3421控制器的应用电路示例。

图6 SEPIC配置中的LM3421
4 使用串联/并联LED的组合尾灯
另一个常见的照明应用是尾灯/闪光灯组件,也被称为组合尾灯。对于在12V~14V直流电源供电中具有3V典型正向电压的LED来说,一个可能的解决方案是使用降压开关稳压器。由于最低值为12V,因此只允许3个LED串联。可以采用图7所示的串联/并联组合,因为在一个串联灯组中所有必备的LED的总电压将超过12V.

图7串联/并联阵列[page]
对于此应用的调光和闪光部分,可以使用多种方法降低向LED阵列提供的功率。最常用的一种方法是脉宽调制调光,这种方法通常使用专门的逻辑信号高速开启和关闭LED以控制总体光输出。这种方法简单有效,但可能极少用于汽车电子系统应用,因为在线束中需要一根额外的线路用于调光信号。另一种方法称为双线调光,向LED驱动器提供的电源定期中断以控制调光。1.5A整体式开关稳压器LM3406具有此功能,其真实电流平均值实现更严密的光输出控制。集成的N通道MOSFET不提供控制器集成电路具有的灵活性,因此降低了板上的复杂性。图8显示了使用双线调光方法的LM3406应用示例。

图8双线调光的LM3406配置
LM3406包含输入电压感应针脚使照明设计师可以鱼和熊掌兼得,因为他们可以实现标准PWM调光的优点,同时降低系统接线复杂性。阻挡二极管D2允许输入电容器CIN保持与LM3406的连接,这与非双线调光设置相同,因此使LM3406在调光阶段可以保持完全供电。这比简单的开启和关闭零部件来实现调光更为高效,因为LM3406的所有内部支持电路在调光过程中保持通电。因此,部件可以立即进入调光阶段,集成电路没有恢复和运行延时。这样,在双线调光设置中,LM3406的工作方式与输出控制中使用逻辑调光针脚的方式相同。标准PWM设置需要的附加部件只有阻挡二极管D2、VINS下拉电阻器RPD和用于实现理想斩波开关S1的部件。
5 使用串联LED和升压/降压稳压器组合的RCL示例
在并联灯组阵列中,配置LED通过允许LED功率级在12V~14V轨道下直接运行,极大地简化系统设计,但并联/串联组合也同样具有一些缺点。在查看LED制造商数据表时,可以注意到两个重要的事实:LED的光输出与流经的电流成正比,LED的动态电阻随着VF而变化。制造商按VF、光通量和颜色对LED分级。例如,典型的VF级别可能包含范围从3.27V到3.51V的LED,所有级别的整个范围可以从2.8V到4.2V.由于LED制造商通常向客户销售多个级别的LED,关注成本的设计师依赖所有LED都具有紧密VF分布是不实际的。
下例显示了VF变化的影响。在实验中,使用图9所示两种设置收集数据。一种设置用于4个LED,另一种设置用于并联的4个LED。表1所示数据在25℃加电后5秒内测得,以最大限度降低LED自发热的影响、

图9实验性设置

表1多电流源设置(左)和单电流源设置(右)的数据
从这些数据可以明显看出LEDVF变化在并联运行时将导致不均匀电流分布。即使对于分级的LED,也可以看到类似的影响,并联阵列中各串联灯组的电流分布不均。改进并联灯组间电流分布的一种方式是向各灯组增加镇流电阻器。这有助于使电流分布均匀化,但存在的主要问题是由于镇流电阻器的功耗而降低了效率。
[page]
根据具体的设计,上述问题的影响可能可以忽略。但是,如果系统设计师对上述影响存有顾虑,可以采用单个串联灯组作为首选拓扑结构。在这种解决方法中,仍可以使用LM3406等部件,但将增大系统复杂性,因为需要新前端部件用于传输超出12V~14V的电源电压为LED驱动器供电。然后,LED驱动器降低此新电压,为单个LED灯组供电。这可以通过在直流电源和LM3406之间增加升压DC/DC功率级轻松实现,如图10所示。通过此拓扑结构,串联灯组中的所有LED均具有相同的电流,无论各LED的VF值是多少。

图10升压和降压组合
还需要注意的一个问题是为什么应包含降压功率级,而不是直接使用升压稳压器运行LED。这两种拓扑结构之间的重要区别是输出电容器:升压稳压器需要输出电容器,而降压稳压器可以使用或不使用输出电容器操作。如果设置中使用输出电容器,即使在稳压器已进入调光模式并停止向LED供电后,仍可以为LED输送电流一段时间。因此,在LED输出实际停止前,还需要额外的时间使输出电容器放电。在LED组中使用串联开关仍可以实现有效调光,但这需要附加的调光FET以及更复杂的驱动器集成电路和/或增加外部部件。
除了调光复杂性以外,升压稳压器还存在其他LED驱动难题。升压稳压器本身无法?;ED免受负载突降时产生的高线路电压影响。在升压/降压拓扑结构中,降压稳压器可以承受高电压,而不会发生损坏甚至中断正常工作。升压稳压器还易受到开路(使VO的上升不受约束)和短路(在VO低于VIN时,IO失去控制)影响。最后,由于输出电流是关于升压转换器占空比的函数,因此必须感应电感器电流和LED电流,这也导致了驱动器的复杂性增加。
总结
本文探讨了多个汽车电子系统应用示例及相应的开关电源拓扑结构和兼容的美国国家半导体集成电路,其中,很多LED驱动器集成电路都非常适合汽车电子系统设计师进行高效设计。



