- 无闪烁LED灯具驱动解决方案
- 电路架构采用升降压转换器
- 宽的驱动电压范围及输入?;?/strong>
传统卤素杯灯使用电子式变压器并采用交流电输入,因此目前市面上的LED灯具产品,其内部加装整流电路可直接替代传统卤素杯灯。传统电子式变压器虽然价格便宜,但相对质量良莠不齐,由于电子式变压器事实上是以半桥式整流控制,随负载阻抗大小而变动输出,因此电路稳定度较差,当电路匹配有问题时,LED-MR16灯具就容易产生闪烁或不亮的情形发生。
现行3-5WLED-MR16灯的参考设计中,多采用3颗1W的LED串联输出,输入电压为交流12V±10%。若是LED驱动电路架构采用直流降压模式时,在正常供电情况下可以有效输出,但由于电子式变压器稳定度原因,使得LED驱动电路的输入电压可能高于或低于输出电压,造成直流降压驱动电路无法工作,LED的电流无法连续导通,这就是造成LED-MR16灯闪烁的主要成因。
为了解决上述闪烁问题,LED驱动器电路架构采用升降压转换器就是一种较佳的选择??捎酶哂诨虻陀谑涑龅缪沟氖淙氲缪估辞疞ED串联电路,升降压转换电路可达85%以上的效率,并在非连续工作模式下抑制输入电压的变化以提供优良的线电压调节。
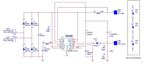
新款RT8450,可专门设计在MR16LED灯的驱动应用中,其内部电路设计架构可易于实现升降压电路,如图1所示。

图1:采用RT8450升降压架构实现LED-MR16灯的驱动电路。
此外RT8450采用了非常小的WDFN封装并具有4.5-40V输入电压范围,这使得RT8450的驱动电路能提供很宽的驱动电压范围及输入?;ぁT8450的工作温度高达125℃,可以在MR16灯具内的高温环境中安全地工作。其500kHz的开关频率使驱动电路可以采用小尺寸的电感和电容,另外升降压电路架构可以将输入滤波电容容值降低,这样便可以将驱动电路放置在MR16灯具中,如图2所示。

图2:基于5WMR16LED灯与RT8450的驱动器电路板
实际将上述应用电路与市面上常见的电子变压器结合,RT8450在任何负载条件下测试都没有发生闪烁现象,如图3所示,既使电子变压器因负载条件不佳使得输入电压变化很大,但是采用RT8450升降压电路的LED-MR16灯具,其LED仍保持恒定电流的特性,完全不会有闪烁现象发生。RT8450开关频率约为500kHz,升降压电路可以采用输入68uF电容。本例中的总转换器效率(LED功率除以来自VBAT的功率)可达85%。RT8450采用峰值电流侦测及平均电流控制模式方法,可以保证5%的LED电流精确度。

图3:信道一为电子变压器交流输出电压,信道二为经过整流及滤波后的输入电压,信道三为交流输入电压,信道四为LED输出电流。
此外,RT8450升降压架构在LED驱动电路不受输入电压变动影响的特性,可支持前级电路实现三端双向可控硅(TRIAC)调光方案,因为这款芯片可利用将TRIAC的截波转为PWM讯号后控制RT8450线性亮度调节的接脚,可以调控整体照明方案亮度明暗变化,而且不会出现闪烁情况。






