【导读】阻断二极管广泛用于电源,以解决各种问题。在汽车系统中,串联阻断二极管可防止在更换电池或汽车启动时意外反向连接电池。高可用性系统和电信配电采用阻断二极管,通过并联电源来实现冗余。二极管还用于防止储能电容器在需要暂时保持输出电压以克服输入压差或噪声尖峰的情况下放电,或者允许负载在输入电源突然失效时正常断电。
阻断二极管广泛用于电源,以解决各种问题。在汽车系统中,串联阻断二极管可防止在更换电池或汽车启动时意外反向连接电池。高可用性系统和电信配电采用阻断二极管,通过并联电源来实现冗余。二极管还用于防止储能电容器在需要暂时保持输出电压以克服输入压差或噪声尖峰的情况下放电,或者允许负载在输入电源突然失效时正常断电。
虽然阻断二极管易于理解和应用,但其正向压降会导致显著的功耗,使其不适合低电压和高电流应用。在低压应用中,正向压降成为电路工作范围的限制因素,即使使用肖特基势垒二极管也是如此。串联二极管上至少损失了500mV的电源裕量,这在12V汽车系统中大幅下降,在冷启动期间,电源可能降至低至4V。
由于二极管的工作电压降最小值为400mV至700mV,因此无论额定电流如何,对于表面贴装应用,功耗在1A–2A范围内都会成为一个问题。在大于5A的应用中,功耗成为一个主要问题,需要精心设计的散热布局或昂贵的散热器来保持二极管冷却。电路设计人员需要更好的解决方案。
一种解决方案是用MOSFET开关代替二极管。MOSFET 的连接使其体二极管指向与其所取代的二极管相同的方向,但在正向导通期间,MOSFET 导通,使体二极管短路,通过 MOSFET 沟道的低损耗路径。当电流反转时,MOSFET关断,体二极管阻断电流,从而保持二极管行为。正向压降和功耗降低了10倍。与传统的p-n或肖特基势垒二极管相比,这构成了“理想”二极管的基础。
LTC?4357 和 LTC4359 是理想的二极管控制器,专为在多种电源反向闭断、ORing 和保持应用中驱动 N 沟道 MOSFET 而设计。RDS(ON) 规格低至 1mΩ 的 MOSFET 现成,因此理想的二极管可以使用单通器件处理超过 50A 的电流,同时保持比任何二极管解决方案好 10 倍的电压和功率损耗水平。
LTC4357 和 LTC4359 均取代了一个二极管,但后者具有低至 4V 的更宽工作范围,其静态电流仅为前者的四分之一。LTC4359 的 /SHDN 引脚减小了静态电流,并将 LTC4359 解决方案转变为负载开关,这是 LTC4357 和二极管解决方案所不具备的特性。表 1 重点介绍了 LTC4357 和 LTC4359 的特性。
LTC?4359 是一款低静态电流控制器,具有 4V–80V 的宽工作范围。工作范围的 4V 端在二极管压降无法容忍的低压应用中尤为重要,而 80V 额定值使其能够在 48V 电信系统和汽车环境中工作并承受瞬态。LTC4359 可?;は掠蔚缏访馐艿椭??40V 的反向输入的影响(当电池端子连接错误时可见)。
使用电池工作时,最小化放电电流在正常运行中很重要,并且在负载关闭时变得至关重要。LTC4359 具有一个 155μA (典型值)的低静态电流,当置于停机模式时,该静态电流可进一步减小至 14μA。尽管MOSFET在?;J街泄囟希涮宥苋匀豢梢源颊虻缌?。某些应用需要能够打开/关闭负载或独立于电源电压控制功率输送。LTC4359 通过驱动两个 N 沟道 MOSFET 作为负载开关来阻断正向和反向电流,从而实现这一点。
部件号 | 工作电压 | 电源电流 在 12V 时 | IGATE(UP) | 特征 |
LTC4357 | 9V–80V | 650μA | 20μA | 0.5μs 关断时间(采用 2A 栅极) 下拉式 |
LTC4359 | 4V–80V | 155μA | 10μA | 低 IQ关断模式,反向 输入保护至?40V,控制 单通道或背靠背 MOSFET |
工作原理
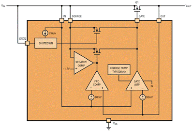
LTC4359 控制一个 N 沟道 MOSFET,如图 1 框图中的 Q1 所示。MOSFET源极连接到输入电源,其作用类似于二极管的阳极,而漏极是阴极。首次通电时,负载电流最初流过 MOSFET 的体二极管。LTC4359 检测来自 IN-OUT 的压降,并驱动 MOSFET 接通。内部放大器 (栅极放大器) 和电荷泵试图在 MOSFET 两端保持 30mV 的压降。如果负载电流导致超过30mV的压降,则MOSFET完全导通,正向压降根据RDS(ON)?我负荷.
图1.LTC4359 的框图
如果负载电流减小,栅极放大器将 MOSFET 栅极驱动得更低,以保持 30mV 的压降。如果正向电流降低到无法支持 30mV 的程度,则栅极放大器将驱动 MOSFET 关断。这可以防止直流反向电流,并允许在冗余电源应用中平滑切换而不会振荡。
在输入短路的情况下,电流迅速反转,并由输出电容或其他电源供电??焖傧吕冉掀鳎‵PD COMP) 通过测量 MOSFET 两端的输入和输出之间的压降来检测反向电流。当 MOSFET 两端的电压超过 ?30mV 时,FPD COMP 比较器通过在不到 500ns 的时间内将 MOSFET 栅极拉低来做出响应。
SHDN 引脚控制 IC 和外部 MOSFET。将 /SHDN 引脚拉低可关闭 IC 和外部 MOSFET,同时将电流减小至仅 14μA。要使IC导通,/SHDN引脚可以保持浮动或驱动为高电平。如果悬空,则内部 2.6μA 电流源上拉 /SHDN。
优于肖特基二极管
基于 MOSFET 的二极管解决方案可降低肖特基二极管的功耗和正向压降,并且用途更广,有多种 MOSFET 可供选择,几乎可用于任何电压和电流组合。图 2 和图 3 比较了 SBG2040CT 肖特基二极管与 BSC028N06NS MOSFET 的功耗和正向压降。在 20A 电流下,BSC028N06NS 2.8mΩ MOSFET 的功耗仅为 1W,比 SBG8CT 肖特基二极管节省 2040W 的功耗。MOSFET大大降低了RDS(ON)?我负荷= 56mV,而肖特基二极管为450mV,使电路能够在较低的电压下工作。
图2.功耗与负载电流的关系
图3.负载电流与正向压降的关系
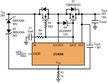
12V/20A 汽车二极管,带反向输入?;?br style="padding: 0px; margin: 0px auto;"/>
图4所示为一个典型的12V、20A应用,可以处理?40V的反向输入。在满载电流下,正向压降仅为 56mV,这是由于 MOSFET 的导通电阻低至 2.8mΩ。
图4.具有反向输入?;さ?2V/20A理想二极管
在输入短路期间,输入、源极和输出引脚可能会出现潜在的破坏性瞬变。D1和D2通过将电压瞬变箝位至?40V以下来?;N和SOURCE。Q1是一款60V BVDSS MOSFET,雪崩额定值为50A,可吸收感性能量,并防止输入、源出和输出超过其绝对最大额定值。
DC/DC 转换器和线性稳压器等下游电路需要防止反向输入和错误连接的电池端子看到的电压。LTC4359 的输入引脚的额定电压为 ?40V。为了保持 MOSFET 关断,当源极引脚相对于 V 为负时,内部负 COMP 比较器进行检测党卫军至少 1.7V 电压,并下拉 GATE 引脚。当MOSFET关闭时,负电压无法到达负载。反向输入?;な芟抻?40V,受R1耗散的影响。
二极管作为负载开关
LTC4359 可用作一个开关来控制向负载输送功率。二极管,无论是肖特基二极管还是图4所示的电路,始终传导正向电流。在停机模式中,LTC4359 关断了 MOSFET,但其体二极管仍传导正向电流。
为了阻断正向电流,增加了一个额外的MOSFET Q2,如图5所示。/SHDN 引脚用作打开/关闭负载开关的控制信号。将 /SHDN 拉低关两个 MOSFET:Q2 阻断正向电流,而 Q1 可防止反向电流。MOSFET 体二极管指向相反的方向,从而阻止正向和反向电流流动。悬空或驱动 /SHDN 高电平可打开 IC,并在 MOSFET 中实现二极管行为。在导通期间,可通过利用栅极电容器 C1 和 LTC4359 的受控栅极电流来控制 GATE 引脚上的转换速率来限制浪涌电流。
图5.28V负载开关和带反向输入?;さ睦硐攵?/p>
对于多个电源,无论相对电源电压如何,复制图5都可以选择有源电源。这与无源选择方案形成鲜明对比,在无源选择方案中,严格的二极管行为只是选择具有最高电压电源的输入源。
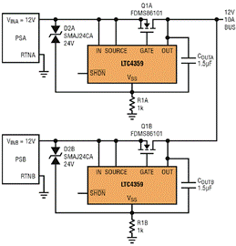
并联电源
多个LTC4359可用于组合两个或多个电源的输出以实现冗余或下垂共享,如图6所示。对于冗余电源,输出电压最高的电源提供大部分或全部负载电流。如果在提供负载电流时电源输出短路至地,则电流会暂时反转,反向流过 MOSFET。LTC4359 检测此反向电流并激活快速下拉比较器 (FPD COMP) 并在 500ns 内关断 MOSFET。
图6.冗余电源
如果另一个最初较低的电源在发生故障时未提供任何负载电流,则输出下降,直到其ORing MOSFET的体二极管导通。同时,LTC4359 以 10μA 电流对 MOSFET 栅极进行充电,直到正向压降减小至 30mV。如果该电源在发生故障时共享负载电流,则其相关的ORing MOSFET只是更努力地驱动MOSFET栅极,以保持30mV的压降。
如果电源输出电压和输出阻抗几乎相等,则可以实现压降共享。30mV 调节技术可确保输出之间平滑的负载均分,而不会发生振荡。共享程度是MOSFET R的函数DS(ON)、电源的输出阻抗及其初始输出电压,由欧姆定律规定。
扩展反向输入?;し段?br style="padding: 0px; margin: 0px auto;"/>
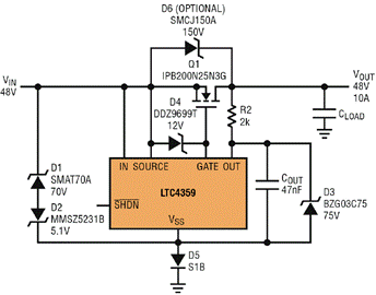
图 7 示出了配置为一个 4359V 理想二极管的 LTC48,可针对反向输入电压提供?;ぁL砑?R2 以扩展 V在–V外范围至?100VDC,可将正向调节降低10mV。在通过第二个电源或充电电容将输出保持在+48V的应用中,Q1将阻断反向的48V输入电源。在非冗余应用中,当输入电源被移除或意外反转时,输出可能会降至零,因此成功阻止高达?100VDC的输入到达输出。
图7.具有反向输入保护的48V理想二极管
R2 是脉冲额定组件,因此 V在–V外超过?100V的瞬变很容易被容忍。Q1因其250V BVDSS和极低R的组合而被选中DS(ON)20mΩ,但其雪崩额定值适中,为320mJ,最大雪崩电流为47A。如果反向电流超过MOSFET雪崩电流额定值,则可以增加D6,通过吸收任何雪崩能量来保护Q1,从而限制峰值V在–V外电压至?150V。超过此点,D6将发生故障并将瞬态电流脉冲传递到输出端。
结论
LTC?4359 理想二极管控制器取代了肖特基二极管,并且还可以驱动一个负载开关。在 1A–2A 或更高的电流下,LTC4359 优于肖特基二极管解决方案。凭借其 4V–80V 的宽工作范围和反向输入能力,LTC4359 在低电压应用中通过汽车冷启动保持低正向压降,并?;じ涸孛馐艿绯胤聪蛄拥挠跋?。?;J浇徊浇疽押艿偷木蔡缌鳎?55μA)降至 14μA,并可用作负载开关的开/关控制信号。LTC4359 非常适合汽车以及电信和冗余电源应用。
免责声明:本文为转载文章,转载此文目的在于传递更多信息,版权归原作者所有。本文所用视频、图片、文字如涉及作品版权问题,请联系小编进行处理。
推荐阅读:



