【导读】本文阐释1/f噪声是什么,以及在精密测量应用中如何降低或消除该噪声。1/f噪声无法被滤除,在精密测量应用中它可能是妨碍实现最佳性能的一个限制因素。
什么是1/f噪声?
1/f噪声是一种低频噪声,其噪声功率与频率成反比。人们不仅在电子装置中观测到1/f噪声,在音乐、生物学乃至经济学中也观察到这种噪声1。关于1/f噪声的来源仍存在很大争议,人们就此仍在开展研究2。
在图1所示ADA4622-2运算放大器的电压噪声频谱密度中,我们可以看到有两个不同的区域。图1左边是1/f噪声区,右边是宽带噪声区。1/f噪声和宽带噪声之间的交越点称为1/f转折频率。

图1.ADA4622-2电压噪声频谱密度
如何测量及规定1/f噪声?
比较若干运算放大器的噪声密度曲线之后,可以得知每种产品的1/f转折频率是不同的。为了便于比较器件,当测量各器件的噪声时,我们需要使用相同带宽。针对低频电压噪声,标准规格是0.1 Hz至10 Hz峰峰值噪声。对于运算放大器,0.1 Hz至10 Hz噪声可利用图2所示电路来测量。

图2.低频噪声测量
运算放大器放在为单位增益配置,同相输入端接地。运算放大器由双电源供电,这样输入端和输出端可以与地电位相同。
有源滤波器模块限制所测量的噪声带宽,同时为来自运算放大器的噪声提供1000倍增益,从而确保来自待测器件的噪声是主要噪声源。运算放大器的失调不重要,因为滤波器输入为交流耦合。
滤波器输出连接到示波器,并测量10秒的峰峰值电压,以确保捕捉到完整的0.1 Hz至10 Hz带宽(1/10秒 = 0.1 Hz)。示波器上显示的结果随后除以1000倍增益,以计算0.1 Hz至10 Hz噪声。图3显示了ADA4622-2的0.1 Hz至10 Hz噪声。ADA4622-2的0.1 Hz至10 Hz噪声非常低,典型值仅为0.75 μV p-p。

图3.0.1 Hz至10 Hz噪声,VSY = ±15 V,G = 1000
1/f噪声对电路有何影响?
系统的总噪声是系统中各器件的1/f噪声和宽带噪声之和。无源器件有1/f噪声,电流噪声也有1/f噪声成分。但对于低电阻,1/f噪声和电流噪声通常非常小,故不予以考虑。本文仅聚焦于电压噪声。
为了计算系统总噪声,我们先计算1/f噪声和宽带噪声,再将其合并。如果使用0.1 Hz至10 Hz噪声规格来计算1/f噪声,那么我们假定1/f转折频率低于10 Hz。如果1/f转折频率高于10 Hz,那么我们利用下式3估算1/f噪声:

其中:
en1Hz 为1 Hz时的噪声密度,
fh为1/f噪声转折频率,
fl为1/孔径时间。
例如,若要估算ADA4622-2的1/f噪声,则fh约为60 Hz。我们设置fl等于1/孔径时间。孔径时间为总测量时间。如果设置孔径时间或测量时间为10秒,则fl为0.1 Hz。1 Hz时的噪声密度en1Hz约为55 nV√Hz。因此,0.1 Hz到60 Hz的噪声结果为139 nVrms。为将此值转换为峰峰值,应乘以6.6,故峰峰值噪声约为0.92 μV p-p4。这比0.1 Hz至10 Hz规格高出约23%。
宽带噪声可用下式计算:
其中:
en 为1 kHz时的噪声密度,
NEBW 为噪声等效带宽
噪声等效带宽要考虑滤波器逐步滚降引起的超出滤波器截止频率的额外噪声。噪声等效带宽取决于滤波器极点数和滤波器类型。对于简单的单极点低通巴特沃兹滤波器,NEBW为1.57 x 滤波器截止频率。
ADA4622-2在1 kHz时的宽带均方根噪声仅为12 nv√Hz。输出端使用一个截止频率为1 kHz的简单RC滤波器,宽带均方根噪声约为475.5 nVrms,可计算如下:
注意,简单低通RC滤波器具有与单极点低通巴特沃兹滤波器相同的传递函数。
为了获得总噪声,我们必须将1/f噪声和宽带噪声相加。为此我们可以使用和方根方法,因为这些噪声源是不相关的。
利用此等式,我们可以计算ADA4622-2输出端采用一个简单1 kHz低通RC滤波器时的总均方根噪声为495.4 nVrms。此噪声仅比宽带噪声高出4%。从这个例子可以清楚地知道,1/f噪声仅影响测量频率从DC到极低带宽的系统。一旦比1/f转折频率高出大约10倍或更多,1/f噪声对总噪声的贡献就会变得微不足道。
噪声以和方根相加,如果较小噪声源比较大噪声源的大约1/5还低,那么我们可以决定忽略较小噪声源,因为低于1/5的噪声源对总噪声的贡献只有大约1%5。
如何消除或降低1/f噪声?
斩波稳定或斩波是一种降低放大器失调电压的技术。由于1/f噪声是接近DC的低频噪声,所以这种技术也能有效降低1/f噪声。斩波稳定的工作原理如下:对输入级的输入信号进行交替或斩波,然后再对输出级的信号进行斩波。这相当于利用正弦波进行调制。

图4.ADA4522架构框图
参考图4所示的ADA4522架构框图,输入信号在CHOPIN级调制到斩波频率。在CHOPOUT级,输入信号同步解调回到原始频率,同时放大器输入级的失调和1/f噪声被调制到斩波频率。除了降低初始失调电压之外,失调相对于共模电压的变化也会缩小,从而获得非常好的直流线性度和高共模抑制比(CMRR)。斩波还会降低失调电压温漂。因此,采用斩波技术的放大器常被称为零漂移放大器。需要注意的一点是,零漂移放大器仅消除了放大器的1/f噪声。任何其他来源(如传感器)的1/f噪声会不受影响地通过。
使用斩波的缺点是它会将开关伪像引入输出并提高输入偏置电流。在示波器上查看时,可以看到放大器输出上的毛刺和纹波;利用频谱分析仪查看时,可以在噪声频谱密度中看到噪声尖峰。ADI公司最新零漂移放大器(如ADA4522 55 V零漂移放大器系列)采用已获专利的失调和纹波校正环路,以最大程度减少开关伪像6。

图5.时域中的输出电压噪声6
斩波技术也可应用于仪表放大器和ADC。真正的轨到轨、零漂移仪表放大器AD8237,新型低噪声、低功耗、24位Σ-Δ型ADC AD7124-4,以及最近发布的超低噪声、32位Σ-Δ型ADC AD7177-2等产品,即利用斩波来消除1/f噪声并使温漂最小。
使用方波调制有一个缺点,那就是方波包含许多谐波。各谐波的噪声会被解调回到DC。如果使用正弦波调制,那么这种方法受噪声影响要小得多,可以在有大噪声或干扰的情况下还原非常小的信号。这是锁定放大器采用的方法7。

图6.使用锁定放大器测量表面污染程度7
在图6所示例子中,传感器输出由正弦波调制以控制光源。利用光电检测器电路检测信号。一旦信号通过信号调理级,便可进行解调。利用相同正弦波调制和解调信号。解调使传感器输出回到DC,但也将信号调理级的1/f噪声移至调制频率。解调既可在模拟域中完成,也可在ADC转换之后的数字域中完成。利用非常窄的低通滤波器(例如0.01 Hz)抑制DC以上的噪声,这样只剩下原始传感器输出和极低噪声。这要求传感器输出恰好在DC,因此正弦波的精度和保真度很重要。此方法可消除信号调理电路的1/f噪声,但不能消除传感器的1/f噪声。
如果传感器需要一个激励信号,那么可以利用交流激励消除传感器的1/f噪声。交流激励工作原理如下:交替改变传感器激励源以从传感器产生一个方波输出,然后从激励的各相中减去输出。利用这种方法,我们不仅能消除传感器的1/f噪声,还能消除传感器的失调漂移以及不良寄生热电偶效应8。

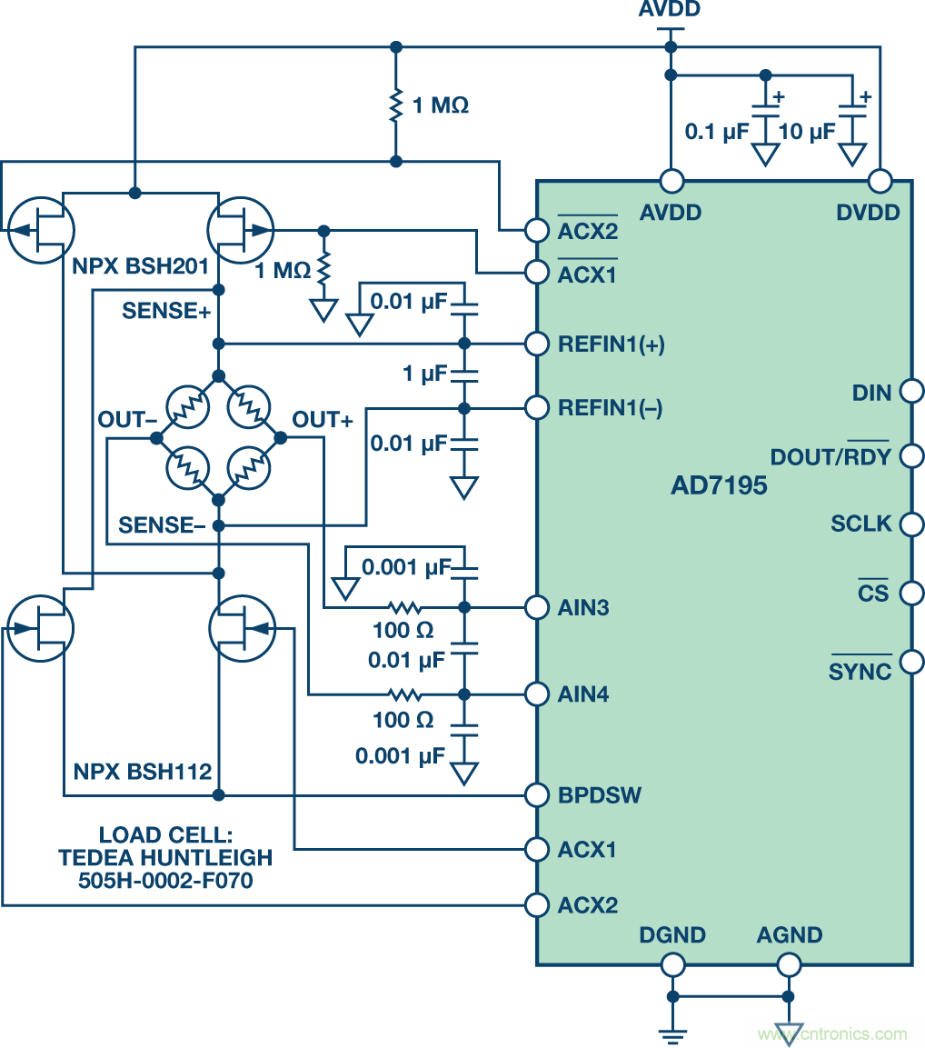
图7.桥式传感器的交流激励8。
交流激励可利用分立开关完成,并通过微控制器控制开关。内置PGA的低噪声、低漂移、24位Σ-Δ型ADC AD7195含有驱动器来实现对传感器的交流激励。ADC透明地管理交流激励,传感器激励与ADC转换同步,使交流激励更容易使用。

图8.CN-0155—利用内置PGA和交流激励的24位Σ-Δ型ADC实现精密电子秤设计
实现
使用零漂移放大器和零漂移ADC时,必须知道各器件的斩波频率,并清楚可能发生交调失真(IMD)。当两个信号结合时,所得波形不仅含有原先的两个信号,还有这两个信号频率的和与差。
例如,考虑一个采用 ADA4522-2 z零漂移放大器和 AD7177-2 Σ-Δ ADC的简单电路,各器件的斩波频率会混频,产生和与差信号。ADA4522-2的开关频率为800 kHz,而AD7177-2的开关频率为250 kHz。这两个开关频率的混频会在550 kHz和1050 kHz产生额外的开关伪像。这种情况下,AD7177-2数字滤波器的最大转折频率为2.6 kHz,远低于最低伪像,故将会滤除所有这些IMD伪像。然而,如果串联使用两个完全相同的零漂移放大器,那么产生的IMD将是器件内部时钟频率之差。此差值可能很小,所以IMD会出现在离DC近得多的地方,落在目标带宽之内的可能性更大。
任何情况下,当设计一个采用零漂移或斩波器件的系统时,必须考虑IMD。应当注意,大多数零漂移放大器的开关频率远低于ADA4522-2。事实上,设计精密信号链时,高开关频率是ADA4522系列的一项关键优势。
结语
1/f噪声会限制精密直流信号链的性能。然而,可以利用斩波和交流激励等技术来消除1/f噪声。采用这些技术需权衡利弊,但现代放大器和Σ-Δ型转换器已解决这些问题,使得零漂移产品更容易使用且终端应用范围更广。
参考电路
1. W. H. Press. ?天文学和其他领域中的闪烁噪声。" 天体物理学评论,1978年。
2. F.N. Hooge. ?1/f噪声源"。 IEEE电源电子会刊,第41卷第11期,1994年。
3. MT-048. ?运算放大器噪声关系:1/f噪声、RMS噪声和等效噪声带宽"。ADI公司,2009年。
4. Walt Jung. ?运算放大器应用手册"。Newnes, 2005年。
5. MT-047. ?运算放大器噪声"。ADI公司,2009年。
6. Kusuda Wong. ?零漂移放大器:现可轻松用于高精度电路中"。 模拟对话,第49卷,2015年。
7. Luis Orozco. ?同步检波器助力精密低电平测量"。 模拟对话,第48卷,2014年。
8. Albert O?Grady. ?传感器激励与测量技术"。 模拟对话,第34卷,2000年。
致谢
作者感谢Scott Hunt和Gustavo Castro先前就放大器噪声源所做的工作。
免责声明:本文为转载文章,转载此文目的在于传递更多信息,版权归原作者所有。本文所用视频、图片、文字如涉及作品版权问题,请联系小编进行处理。
推荐阅读:



