桃花源qm花论坛(品茶),凤楼阁论坛官网入口网址,一品楼品凤楼论坛最新动态,风楼阁全国信息2024登录入口

你的位置:首页 > 测试测量 > 正文

用了30年的电流反馈放大器错了?PSpice仿真来判定

发布时间:2017-11-27 来源:Sergio Franco 责任编辑:wenwei

【导读】电流反馈放大器(CFA)在大约三十年前就开始流行了,当时Comlinear、Elantec和ADI公司已能提供集成电路形式的产品。自那以后,大量专业技术被开发出来,电流反馈放大器在无数系统中得到应用。然而,至今仍有人对电流反馈放大器抱有误解。本设计实例将使用PSpice仿真方法来消除常见的误解,支持被广泛接受的电流反馈放大器知识。
 
首先,是一些潜在用户习惯于传统运放的两个输入端呈现高阻抗,对输入端采用低输出阻抗缓冲器的放大器感到不适应。还有些人仍然在质疑“电流反馈”这个字眼的正确性。一些自称为先知者的人不顾三十年来无数成功的应用事实,总是试图推翻数十年来已被广泛接受的结果。本文将尝试使用PSpice仿真方法来消除常见的误解,以支持三十年来被广泛接受的电流反馈放大器知识。
 
电流反馈放大器的基本工作原理
 
我在早前的博客中介绍过电流反馈放大器,在那篇文章中我展示了如何用基本电路??楣菇ǖ缌鞣蠢》糯笃?。图1再次显示了这个电路,其中包括:
 
(a)一个具有高输入阻抗和低输出阻抗的输入电压缓冲器(Q1到Q4); (b)一对电流反射镜(Q5到Q7,Q8到Q10); (c)一个输出电压缓冲器(Q11到Q14)。
 
在图2a所示的功能框图中,电流反馈放大器通过外部电阻RG和RF被配置为负反馈工作的同相放大器。(为了更加简单,威尔逊反射镜被当做基本反射镜,缓冲器被当做具有无限大输入阻抗和零输出阻抗的单位增益电压放大器)。增益节点是理解电流反馈放大器工作原理的关键,它的等效对地阻抗采用一个大电阻Req(105~106W)并联一个小电容Ceq(约1pF)进行建模。
 
用了30年的电流反馈放大器错了?PSpice仿真来判定
图1:简化后的电流反馈放大器(CFA)电路图。
 
用了30年的电流反馈放大器错了?PSpice仿真来判定
图2(a):电流反馈放大器的功能图;(b):其常用的电路符号。
 
在没有外部网络的条件下,图1中被Q1和Q2抽取的电流是相等的,即I1=I2。当存在如图2a所示的外部网络时,通过KCL可以得出I1=I2+In。电流反射镜在增益节点复制I1和I2,因此进入这个节点的净电流就是图中所示的In。增益节点对In进行响应,会产生电压z(jf)In,其中z(jf)=Req||(2πjfCeq)-1。该电压随即被缓冲到输出端,产生:
 
用了30年的电流反馈放大器错了?PSpice仿真来判定
 
表明我们可以将电流反馈放大器简化为图2b。在Vn节点应用KCL可以得到:
 
用了30年的电流反馈放大器错了?PSpice仿真来判定
 
令Vn=Vp=Vi,将In代入公式(1),然后进行归集,就能巧妙地表达闭环增益A:
 
用了30年的电流反馈放大器错了?PSpice仿真来判定
 
其中:
 
用了30年的电流反馈放大器错了?PSpice仿真来判定
 
是环路增益,而:
 
用了30年的电流反馈放大器错了?PSpice仿真来判定
 
是理想极限T→∞时的A值。顺便提一下,Aideal也叫噪声增益。
 
用了30年的电流反馈放大器错了?PSpice仿真来判定
图3:发现源zIn的返回系数。
 
让我们通过返回系数分析来研究T的物理意义。如图3所示,为了应用这种技术,需要:
 
(a)将信号输入接地,使得电路处于休眠状态; (b)在从属源的输出端断开环路; (c)将测试信号Vf注入反馈网络; (d)找到被从属源返回的信号Vr,然后令:
 
用了30年的电流反馈放大器错了?PSpice仿真来判定
 
由于输入缓冲器保持Vn=0,RG不抽取电流,因此一定有In=(0–Vf)/RF=–(1/RF)Vf,表明从Vf回来的仅是电流,而非电压。因此将这种反馈称为电流反馈是合情合理的。通过检查发现,Vr=zIn=z[–(1/RF)Vf],因此应用公式(5)得到公式(3)。现在可以作出以下考虑:
 
• 基本的电流反馈放大器是一种互阻抗型放大器,它根据对电流In的响应产生电压Vo,其开环增益为:
 
用了30年的电流反馈放大器错了?PSpice仿真来判定
 
单位为V/A。在负反馈工作时,In是误差信号。该电流源自I1和I2之间的失衡,与这种失衡是如何产生的无关。
 
• 令If代表In从输出端反馈回来那部分电流,表达式为If=–βVo,那么就有:
 
用了30年的电流反馈放大器错了?PSpice仿真来判定
 
其中β被称为反馈系数,单位是A/V。很明显,T=aβ。也就是说,由于Vo使信号围绕反馈环路传输,首先被RF相除产生电流,然后与z(jf)相乘再产生电压。这就是环路增益的由来。
 
• 在直流时,Ceq当作开路,环路增益值为:
 
用了30年的电流反馈放大器错了?PSpice仿真来判定
 
这个值一般很大,因为在精心设计的电流反馈放大器应用中,RF<< Req。
 
• 随着频率的提高,Ceq开始起作用,造成|z(jf)|随着频率发生滚降,直到达到频率点ft,在该频率点|z(jft)|=RF,或者忽略Req,(2πftCeq)-1=RF。求解ft得到:
 
用了30年的电流反馈放大器错了?PSpice仿真来判定
 
换句话说,ft是|T(jf)|下降到单位1或0dB时的频率。因此根据公式(2),ft代表闭环增益的-3dB频率,也称为闭环带宽。
 
• 在应用电流反馈放大器时,我们可以用RF来建立想要的闭环带宽,用RG来建立想要的独立于带宽的闭环直流增益。与传统运放相比,这是电流反馈放大器的一个独特优势。
 
为了研究其瞬态行为,可以将电流反馈放大器看作一个纯粹的R-C网络(R=RF,C=Ceq),其中的电阻电流(Vi–Vo)/RF不是“直接”通过RF本身传输到Ceq,而是通过电流反射镜“间接地”完成。只要与时间常数:
 
用了30年的电流反馈放大器错了?PSpice仿真来判定
 
相比通过反射镜的延时可以忽略,那么对输入阶跃的响应将是受τ支配的指数瞬变,不存在摆率限制,这是电流反馈放大器的另一个独特优势。当RF约为103Ω、Ceq约为10–12F时,τ将处于纳秒范围内,表明非??斓亩浠?/div>
 
我们发现,除了增益节点外,电流反馈放大器中的每个节点都呈现出低的电阻(约为1/gm),因此以其自己的杂散电容形成的极点和与增益节点相关的极点相比发生在高得多的频率点;只要满足条件RF >> 1/gm。电流反馈放大器的数据手册中规定了RF的最佳值。根据公式(7b),增加RF将直接减小闭环带宽。然而,RF减小到推荐值以下会使增益节点的极点更加靠近其它高频极点,从而减小相位余量,降低电路的稳定性。尤其要注意,当我们用传统运放实现积分器时,在电流反馈放大器的反馈路径中放入电容可是个坏主意。由于电容的阻抗随频率增加而减小,进而降低电路的稳定度,因此必须使用其它类型积分器,比如Deboo积分器。
 
示例
 
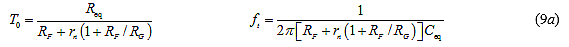
我们希望使用图4所示的PSpice电路来验证上述论点。该电路基于一种假想的电流反馈放大器,这种放大器被配置为增益为10的同相放大器。当我们断开实际电路中的环路时,必须避免破坏它的直流偏置条件。如果将测试电压直接串在输出节点和反馈网络之间就能巧妙地满足这个约束条件,如图所示。我们先验证电路的开环互阻抗增益z(jf)、反馈系数β(jf)和环路增益T(jf)。为了使T(jf)可视化,我们可以绘制–V(R)/V(F)曲线;为了使|z|可视化,我们可以绘制V(R)/I(Vsense)曲线。如果采用1/β(而不是β) ,就可以将1/|β|和|z|显示在一张图中,然后清晰地看出|T|是两张图的对数差。我们可以通过绘制|z/T|或–V(F)/I(Vsense)来查看|1/β|。
 
用了30年的电流反馈放大器错了?PSpice仿真来判定
图4:示例的测试电路。
 
用了30年的电流反馈放大器错了?PSpice仿真来判定
图5:根据图4所示电路得到的曲线图:T0=400,ft=100MHz。
 
参考图5,我们使用光标测量方法证实直流跨导增益等于Req(500k V/A),|1/β|等于RF(1.25k V/A),因此直流环路增益是T0=500/1.25=400,这与光标测量结果是一致的。|z|和|1/β|曲线在100MHz点相交,这个点也是|T|下降到单位1的频率。这个频率与通过公式(7b)计算得到的ft是一致的。
 
下面使用图6所示的电路来验证针对单位交流电压的闭环响应,并且(在用单位电压步距代替输入源之后)验证瞬态响应。响应结果如图7所示。光标测量表明,交流响应峰值在9.975V(而不是理想的10.0V)。这与公式(2)预测的约–1/T0(=–1/400或–0.25%)的误差一致。此外,交流响应在ft(=100MHz)时下降到一半的功率值。
 
将上述误差以物理的方式显示出来是一件有意思的事:为了维持Vo=9.975V,反射镜必须给Req提供9.975/(500x103≅20µA的电流。通过反射镜动作,这个电流必须与In相符,表明图2a所示的由RF抽取的电流和由RG抽取的电流之间存在20uA的失衡。具体地说,RF抽取的电流要比RG小20uA,因此当RG下降1.0V时,RF将下降9.0-1.25x103x20x10-6=9.0-0.025V=8.975V。最终KVL确认Vo=1.0+8.975=9.975V或-25mV的误差。
 
用了30年的电流反馈放大器错了?PSpice仿真来判定
图6:研究闭环交流响应。
 
用了30年的电流反馈放大器错了?PSpice仿真来判定
图7:图6电路对单位交流和单位阶跃输入的交流和瞬态响应。
 
另一种观点?
 
有人可能仍然不喜欢电流反馈放大器输入端之间的缓冲器,甚至认为电流反馈这个名称不够好。如果能够使用输入端之间呈现很高阻抗的电流反馈放大器模型是最好的,这样我们就能以大家熟悉的分压型运放电路来表达反馈系数。
 
用了30年的电流反馈放大器错了?PSpice仿真来判定
 
要让这种替代模型起作用,需要以这样的方式来控制开环增益:确保替代模型维持与公式(3)相同的环路增益。我们可以通过下列表达式达到这个目的:
 
用了30年的电流反馈放大器错了?PSpice仿真来判定
 
其中β与公式(8a)中的相同,开环增益现在就是电压增益:
 
用了30年的电流反馈放大器错了?PSpice仿真来判定
 
用了30年的电流反馈放大器错了?PSpice仿真来判定
图8:尝试采用具有以下开环增益的电压反馈放大器(VFA)建立电流反馈放大器模型 a=z/(RG||RF)。
 
这就是图8所示的替代电流反馈放大器模型,是串联-并联反馈的经典例子。事实上,我们本来也可以通过双端口分析开发这种模型,方法是将整个电路分解为两个虚构的子电路,一个是β=1/Aideal的反馈网络,一个是基本放大器,但需要做一些修改,将反馈网络的加载因素考虑进去。参考图2a,我们将基本电路视为使用输入缓冲执行类型Ix=–Vx/(RG||RF)的V-I转换,使用反射镜执行电流极性反转Iy=–Ix,最终使用增益节点执行类型Vy=zIy的I-V转换,进而获得公式(8b)中的整体增益a=Vy/Vx。
 
鉴于环路增益T等于图2b的增益,因此没必要为了这个电压反馈放大器电路重复PSpice仿真,因为它会产生与电流反馈放大器相同的输出图形。举例来说,在直流输入Vi=1.0V时,两种电路都会产生Vo=9.975V的直流输出,见图7。但内部电路是怎么工作的?下面的比较揭露了真相:
 
• 我们已经知道,当Vi=1.0V时,图6所示的电流反馈放大器电路需要20μA的输入误差电流才能维持Vo=9.975V。结果,RG抽取1.0/138.89=7.200mA,而RF抽取7.200–0.0020=7.180mA。
 
• 我们立马注意到,在图8所示的电压反馈放大器电路中,RG和RF抽取相同的电流9.975/(138.89+1250)=7.182mA,因此电压反馈放大器模型不能如实代表实际的电流反馈放大器!另外,根据公式(8b),电压反馈放大器的开环直流增益a0=500x103/(138.89||1.25x103)=4000V/V,反馈系数β=0.1,因此为了维持Vo=9.975V,电压反馈放大器需要的输入误差电压Vd=9.975/4000≅2.5mV。2.5mV从哪儿来?通过检查,我们发现Vd=Vi–Vn=1.0–0.1x9.975=2.5mV。同样,电压反馈放大器电路无法匹配由电流反馈放大器的输入缓冲器建立的条件Vn=Vi!
 
为什么内部电压和电流存在差异呢?因为负反馈系统的双端口描述是不精确的,只是近似,虽然这通常很好,而且在许多情况下甚至很精确,但如果我们在实验室建立电流反馈放大器电路,并且测量其反馈网络的实际电压和电流,就会得到电流反馈放大器电路的数据,而不是电压反馈放大器电路的数据!结果就是,使用(不精确的)电压反馈放大器模型验证(精确的)电流反馈放大器模型的无效性是错误的!电压反馈放大器模型是一种抽象,可以方便环路增益T的手工计算,但无法精确地反映电流反馈放大器的实际物理工作。
 
输入缓冲器的输出电阻效应
 
上述分析是假设使用理想的缓冲器,但实际上缓冲器具有一定的局限性。影响电流反馈放大器工作最主要的因素是输入缓冲器的非零输出阻抗,这个阻抗我们在图9a中用电阻rn进行了建模。下面将通过rn进行扩展分析,记住,新的结果必须在rn→0时匹配上述结果。(实际上rn不必达到0,它只需小到产生的效应可以忽略即可。)
 
我们发现,rn的存在并不影响z,因此只需要研究反馈系数β,方法是将输入接地(Vi=0),在电流反馈放大器的输出端断开环路,将外部测试电压Vo注入反馈网络,找出反馈电流If,然后让If=–βVo。从图9b可以看到,当rn→0时,RF抽取的所有电流都将来自输入缓冲器。但是当n≠0时,RF的电流将在RG和rn之间分流,If值将下降,造成β值减小。
 
用了30年的电流反馈放大器错了?PSpice仿真来判定
图9:用于研究输入缓冲器输出电阻rn影响的电路。
 
为了找出If,我们综合一下Vo-RG-RF网络,然后让If=(0–VTh)/(rn+RTh),其中RTh=RG||RF,VTh=VoRG/(RG+RF)。通过代入和归集后得到:
 
用了30年的电流反馈放大器错了?PSpice仿真来判定
 
表明在图5a所示的图形中,rn≠0将导致1/|β|曲线上升,而直流增益T0和交叉频率ft都下降,变成:
 
用了30年的电流反馈放大器错了?PSpice仿真来判定
 
同样,时间常数增加到:
 
用了30年的电流反馈放大器错了?PSpice仿真来判定
 
(顺便提一下,如果继续使用“不精确的”电压反馈放大器模型,rn≠0会将输入缓冲器的V-I转换改变为Ix=–Vx/(rn+RG||RF),进而使|a|曲线向下,同时1/|β|曲线保持不变,最终维持与电流反馈放大器模型相同的T。)
 
图10显示了rn=25Ω对我们所讨论的电路的影响。正如预期的那样,|z|曲线保持不变,而1/|β|曲线向上转移,从1250V/A到1250+25x10=1500V/A。因此现在T0=500/1.5=333.3,ft=83.33MHz,τ=1.91ns。当直流输入为1.0V时,根据公式(2),直流输出变成10/(1+1/333.3)=9.970V。所有这些数据都得到了PSpice光标测量的确认。
 
rn的一个不良影响是使闭环带宽一定程度上依赖于噪声增益1+RF/RG,见公式(9a)。因此如果将例子中的电流反馈放大器配置为电压跟随器(RG=∞),可以得到ft=1/(2πx1275x1.2732x10–12)≅98MHz,但如果把它配置为增益10,其带宽将下降到接近83MHz。这个数据与传统运放相比还是很有优势的,因为后者的噪声增益增加到10倍将导致带宽减小至十分之一,从100MHz减小到10MHz。为了达到带宽独立于噪声增益的理想条件,电流反馈放大器的集成电路设计师需要努力让rn尽可能小。事实上,一些电流反馈放大器在输入缓冲器周边使用局部反馈来将rn减小到只有几个欧姆。
 
用了30年的电流反馈放大器错了?PSpice仿真来判定
图10:使用PSpice研究rn的影响。
 
电流反馈还是电压反?。?/strong>
 
有人可能会说,只要rn≠0,输入引脚之间就会出现电压下降Vp–Vn=rnIn。这意味着反馈从电流类型变成电压类型了吗?如果是这样,rn该选什么值?1Ω,1mΩ?,或是1fΩ?为了解决这个问题,可以在Vn节点处应用R.D.Middlebrook的双注入技术,这个节点也称为反馈环节中的求和节点。这种技术要求,在将电路置于休眠状态之后,在同一节点注入两个单独的激励,分别称为串联测试电压和并联测试电流。每个测试信号都将导致前向干扰(分别是Vf和If),同时伴随着来自相反方向的干扰返回(Vr和Ir)。如果我们定义:
 
用了30年的电流反馈放大器错了?PSpice仿真来判定
 
环路增益T就变成:
 
用了30年的电流反馈放大器错了?PSpice仿真来判定
 
将公式(10)代入公式(11a),经归集后求解T得到:
 
用了30年的电流反馈放大器错了?PSpice仿真来判定
 
图11a显示了本例要求的测试电路。图11b表明,T的构成中确实包含了电流和电压分量,但主要是电流分量,因为与Tv相比,T更接近于Ti。因此,在rn≠0的条件下精心设计的电流反馈放大器在其求和节点主要呈现电压反?。ǜ挥盟低耆实缪狗蠢×耍┑乃捣ㄏ匀皇谴砦蟮摹T谖颐堑睦又?,光标测量给出的直流值是Ti0≅400,Tv0≅2000,T0=333.3,完全满足公式(11a)。再次运行相同的电路,但将rn从25Ω降低到0.025Ω以仿真趋于理想的输入缓冲器,可以得到Tv0≅2x106,T0≅Ti0=333.33,这种情形几乎完全是电流反馈。事实上,由于1/(1+2x106)+1/(1+333)≅1/(1+333),在这种情况下我们可以跳过电压注入测试,只进行电流注入测试来节省时间和工作量。
 
用了30年的电流反馈放大器错了?PSpice仿真来判定
图11:使用PSpice研究求和节点处的反馈类型(这种仿真已由Walt Jung独立完成验证)。
 
如果我们现在对图8所示的另一种模型进行电流注入测试,仍然会得到相同的Ti吗?考虑到这种模型具有无限大输入阻抗,If→0,因此Ir→Itest,Ti→∞,这很难说是一个真的电流反馈放大器!(事实上,图8的电路要求电压类型注入才能获得正确的T,从而确认其电压反馈放大器之名。)总之,电流反馈放大器不是电压反馈放大器——电流反馈放大器就只是电流反馈放大器!
 
我们想知道反馈路径上某给定点的电流和电压反馈组成是由什么决定的。答案是,Ti和Tv满足条件:
 
用了30年的电流反馈放大器错了?PSpice仿真来判定
 
其中的Zf和Zr分别是从信号注入点正向和反向看过去的阻抗。举例来说,在图11a所示的电路中,Zf=rn=25Ω,Zr=RG||RF=125Ω,这就确认了在直流时(1+400)/(1+2000)≅25/125。显然,对rn=RG||RF(本例中为125Ω)来说,求和节点处的电流和电压反馈刚好是50对50(通过设定Ti=Tv=400,PSpice可以确认这点)。
 
但电流反馈放大器电路在设计时要很好地充分满足条件rn << RG||RF,确保电流类型反馈占据主导。如前所述,一些电流反馈放大器使用输入缓冲器周边的局部反馈取得真正小的rn值。
 
结论
 
在精心设计的电流反馈放大器应用中,电流反馈名符其实,它显示了反馈给求和节点的信号的主要性质,暗示了内部电路(增益节点除外)以固有的快速电流模式工作。
 
使用双端口技术将电流反馈放大器改为串-并联配置是替代人工计算环路增益T的一种流行方法,但它不能解决其它重要问题,比如正确呈现真实的反馈类型。(如果也考虑输出缓冲器的非零输出阻抗,那么电流反馈放大器将呈现从输入经过反馈网络和增益节点到输出的直通情况;双端口分析没有考虑到这种情况,而返回系数分析提供了准确的结果。)
 
本文转载自电子技术设计。
 
 
 
 
 
 
 
 
推荐阅读:



 
 
 

关闭

?

关闭