桃花源qm花论坛(品茶),凤楼阁论坛官网入口网址,一品楼品凤楼论坛最新动态,风楼阁全国信息2024登录入口

你的位置:首页 > 测试测量 > 正文

电路精?。捍笮图矣玫缙鞯奈奚缍ぞ叩缏飞杓?/h2>

发布时间:2017-01-19 责任编辑:sherry

【导读】风扇和泵广泛用于楼宇基础设施和大型家用电器的电机控制中,由电网供电,提供中高额定功率。连接电网的电动工具同样如此。本文主要解析此电动工具的电路设计,请赏析。

电源原理图
电源原理图
 系统输入电压范围为6-24 V.使用低压差稳压器IFX27001TFV50将所提供的电压降至+5 V. 该+5 V电压用于为MCU,霍尔传感器,温度传感器供电,并作为升压转换器的电源电压。
电源原理图
用于栅极驱动器2EDL05N06PF和LM324运算放大器的12 V_boost电压由基于Q13的升压转换器生成。

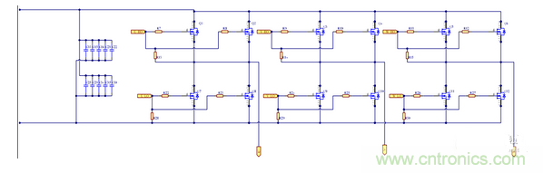
3相逆变器原理图
3相逆变器原理图
 功率级设计为使用两个并联的BSC010N04LSI MOSFET驱动BLDC电机高达1 kW。栅极电阻的值为100欧姆,可根据所需性能进一步修改。 较高的栅极电阻值将增加开关损耗,因为MOSFET开关较慢,但同时,较慢的开关将产生较低的电压过冲并需要较低的滤波电容值。

如果栅极电阻值减小,可以减少高侧MOSFET和低侧MOSFET之间的死区时间,从而导致更快的开关和更低的开关损耗,但另一方面,电池的寄生电感和电路寄生电感将具有 更多的效果和产生更高的电压过冲。

多层陶瓷帽(10 x 2.2 F/ 50 V MLCC)放置在PCB的顶部,可以滤除高频电流。 可以根据系统要求进一步优化MLCC的数量。

3相门驱动器电路原理图
3相门驱动器电路原理图
XMC1302微控制器原理图
XMC1302微控制器原理图
XMC1300器件是基于ARM®Cortex™-M0处理器内核的XMC1000系列微控制器的成员。 XMC1300系列适用于BLDC电机的实时控制需求。它还控制电动工具操作所需的所有输入和输出信号。
要采购开关么,点这里了解一下价格!
特别推荐
技术文章更多>>
技术白皮书下载更多>>
热门搜索

关闭

?

关闭