桃花源qm花论坛(品茶),凤楼阁论坛官网入口网址,一品楼品凤楼论坛最新动态,风楼阁全国信息2024登录入口

你的位置:首页 > 测试测量 > 正文

电路攻略:机械手视觉系统外围电路设计

发布时间:2015-01-03 责任编辑:echolady

【导读】本文主要探讨机械手的视觉系统的设计,本次系统设计采用三块控制器的控制芯片,有人可能会问,三块控制器实现的功能不同,但在硬件电路中,设计的方案主要依据管脚功能。下面请看机械手视觉系统的设计方案。

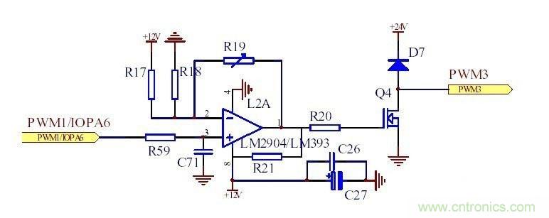
PWM 管脚:DSP 的每个事件管理器都有与比较单元相关的PWM 电路,能够产生六路带可编程死区和输出极性的PWM 输出,但是都是成对输出的,对于本控制器需要的独立的输出,每个事件管理器只有3 路,一个DSP 有两个事件管理器,可以独立的输出6 路PWM 波。液压控制器需要6 路PWM 波驱动电业比例阀,而伺服电机控制器需要4 路0-5V 的加速器信号调节电机转速,在设计电路时将这两种电路设计在一起,并制成印刷电路板,焊板时按每板的功能焊接即可,液压控制器需要输出PWM 波形,芯片用LM393 做比较器,此时电阻R19 和电容C71 不焊即可,但要有R21 上拉电阻,R17 和R18 将2 脚电压分在1.7V 左右比较合适。

伺服控制器需要输出0-5V 电压芯片用LM2904 做运放用,焊电阻R19 和电容C17不用MOS 管、R21 和外接电源,也不用焊R17,直接将DSP 输出0-3.3V 电压放大到0-5V 输出。PWM/电压输出电路图见图:

电路攻略:机械手视觉系统外围电路设计
图1
 
IO 口:DSP 的数字I/O 口??榫哂锌刂谱ㄓ肐/O 和复用引脚的功能,可以输出输入高低电平信号,根据其功能将其设计成开关量输出,输入,并用其控制继电器,作为控的开关??亓渴淙胫灰玫缱璺盅辜纯桑亓渴涑鍪褂霉怦罡衾?,本设计用的光耦PC817,比较适合DSP 使用。当DSP 输出高电平时继电器吸合,CNETA1 和CNETA2 两脚导通继电器电路图见图:

电路攻略:机械手视觉系统外围电路设计
图2 继电器电路图
 
QEP 电路:DSP 的每个时间管理器都有一个正交编码器脉冲(QEP)电路。当QEP电路被使能时可以对CAP1/QEP1 和CAP2/QEP2(对于EVA 模块)引脚上的正交编码输入脉冲进行解码和计数。正交编码脉冲电路可用于连接光电编码器以获得旋转机械的位置和速率。伺服电机控制器需要使用QEP 电路,由于一个伺服电机控制器需要控制4 台伺服电机,所以码盘信号使用74153 芯片选择输入,同时码盘的每路信号都有正负两根线通过运放放大后再到74153 选择后输入DSP,码盘选择电路见图:

电路攻略:机械手视觉系统外围电路设计
图3 码盘选择电路
 
本文介绍了机器视觉系统中PWM/电压输出电路、IO 口电路与QEP 电路设计,使得开发人员可以通过电路介绍将数字技术与摄像头、传感器、电机和其他外设集成来轻松构建 3D 点云。整个机器人车现在可以完成所需功能,同时也完全符合视觉设计要求,达到了相应技术指标,为将来的批量生产奠定了坚实的基础,市场潜力巨大。

相关阅读:

节能健康的室内环境光采集电路设计
电路普及:高分辨率压电陶瓷D/A电路设计
黑暗里的一盏灯:全自动智能照明电路设计

要采购继电器么,点这里了解一下价格!
特别推荐
技术文章更多>>
技术白皮书下载更多>>
热门搜索

关闭

?

关闭