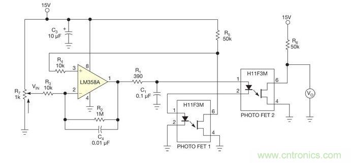
光电FET光耦是一个可变电阻,与固定电阻连在一起,就成了一个电位器。H11F3M光电FET有7.5kV的隔离电压,能安全地控制高压电路参数。但非线性传输特性可能有问题。为了校正这种非线性,我们采用一种反馈机制,使电位器产生线性响应,本电路使用了两只光电FET,一只作反馈,另一只则用于需要隔离电位器的应用。将两只光电FET的输入端串联,就可以保证输入LED有相同数量的电流。

图 光电FET光耦和电阻连起来做一个电位器
FET输出端放50kΩ的电阻,以模拟电位器的响应。电路对设定输入电压(用电位器R7调节)和光电FET1的反馈之间的差值做放大。得到的输出控制光电FET LED中的电流,直到反馈电压等于输入电压时为止。输出电压以线性方式跟随输入电压(图3)。也许你会认为相同器件号的光电FET没什么区别,但实际上还是表现出了微小的制造差异。五只H11F3M器件的偏差在3%以内。
相关阅读:
电位器旋钮 电位器的原理
http://m.5r3h.cn/gptech-art/80018494
微调模拟输出:数/模转换器or数字电位器?
http://m.5r3h.cn/power-art/80018048
数字电位器在DC-DC变换器中的应用
http://m.5r3h.cn/power-art/80014770


