如果要用室内现有的电线线路进行网络通信,一般会采用电力线载波的方式,在强电线路上进行数据传输。现在想出了个更简单便宜可靠的办法,只要几个分立器件和两个IC,通过弱电电路通信(比如电话线)。让电力猫见鬼去吧。

在弱电线路上传输数据
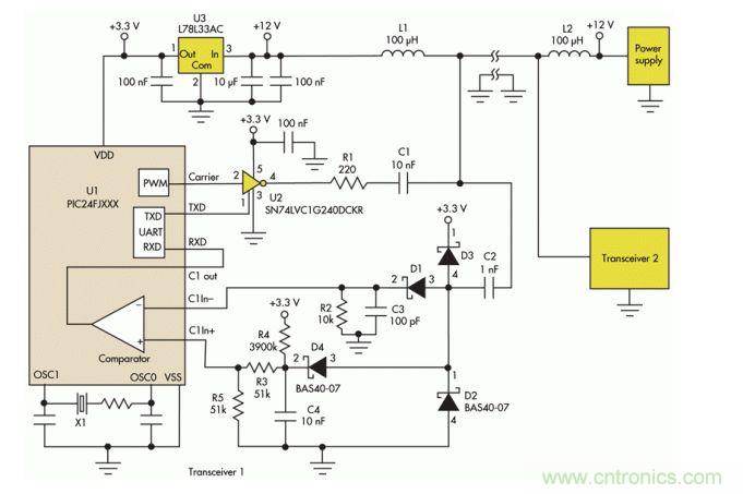
这个电路的传输速率至少可以达到32kbit/s, 如果载波更高,速度还可以更快。为简单起见,我们用的键面开关,没有减噪功能,如果要的话可以用软件实现。U1是个PIC单片机,配几个外围器件,一个PWM模块。
需要注意的是,这个电路只能用在低电压的弱电环境中,不能接入高压。
相关阅读:
大咖秀:教你只用白炽灯来控制马达电流大小
http://m.5r3h.cn/motor-art/80022230
一款超敏感的煤气泄漏报警器电路设计
http://m.5r3h.cn/sensor-art/80022224
分享:DIY功放+耳放合二为一的电路图设计
http://m.5r3h.cn/motor-art/80022209




