桃花源qm花论坛(品茶),凤楼阁论坛官网入口网址,一品楼品凤楼论坛最新动态,风楼阁全国信息2024登录入口

你的位置:首页 > 测试测量 > 正文

第四讲:基于GaN的高能效设计

发布时间:2013-05-22 责任编辑:felixsong

【导读】根据Yole Development公司的研究报告预测,氮化镓器件全球市场份额在2011年至2015年间年同比增长率为250%,而碳化硅器件在同期的年同比增长率则只有35%。氮化镓目前被推荐为极具潜力的材料,可以应用于广阔的领域,包括无线电源传送、射频直流-直流波峰追踪及高能量脉冲激光等应用。本文将为大家介绍氮化镓的知识。

作为第三代半导体材料的典型代表,宽禁带半导体氮化镓(GaN)具有许多硅材料所不具备的优异性能,是高频、高压、高温和大功率应用的优良半导体材料,在民用和军事领域具有广阔的应用前景。随着GaN技术的进步,特别是大直径硅(Si)基GaN外延技术的逐步成熟并商用化,GaN功率半导体技术有望成为高性能低成本功率技术解决方案,从而受到国际著名半导体厂商和研究单位的关注。

氮化镓原理:


GaN功率元器件是指电流流通路径为GaN的元器件。“GaN”曾被作为发光材料进行过研究,现在仍然作为已普及的发光二极管(LED)照明的核心部件蓝色LED用材料广为使用。

GaN与Si和SiC元件的不同之处在于元件的基本“形状”。图1为使用GaN的电子元器件的一般构造。晶体管有源极、栅极、漏极3个电极,Si和SiC功率元器件称为“纵向型”,一般结构是源极和栅极在同一面,漏极电极在基板侧。GaN为源极、栅极、漏极所有电极都在同一面的“横向型”结构。在以产业化为目的的研究中,几乎都采用这种横向型结构。

之所以采用横向型结构,是因为希望将存在于AlGaN/GaN界面的二维电子气(2DEG)作为电流路径使用。GaN既是具有自发电介质极化(自发极化)的晶体,也是给晶体施加压力即会重新产生压电极化(极化失真)的压电材料。AlGaN与GaN在自发极化存在差别,由于晶格常数不同,如果形成如图1中的AlGaN/GaN异质结,为了匹配晶格常数,晶体畸变,还会发生极化失真。因这种无意中产生的电介质极化之差,如图2所示,GaN的禁带向AlGaN下方自然弯曲。因此,其弯曲部分产生2DEG。由于这种2DEG具有较高的电子迁移率(1500cm2/Vs左右),因此可进行非??斓目囟鳌5?,其另外一面,相反,由于电子流动的路径常时存在,因此成为栅极电压即使为0V电流也会流过的称为“常开型(normally-on)”的元件。

图1:GaN晶体管的单元晶体管基本结构
图1:GaN晶体管的单元晶体管基本结构
 
图2:AlGaN GaN异质节能带结构
图2:AlGaN GaN异质节能带结构

正如之前所提及的,对WBG材料的最大期待是提高耐压性能。由于SiC基本可以实现与Si相同的纵向型结构,因此发挥材料特性的耐压性能得以提升。但是,GaN则情况不同。图1所示的横向型结构较难提升耐压性能,这一点通过Si元件既已明了,只要GaN也采用图1的结构,物理特性上本应实现的耐压性能就很难发挥出来。但是,本来对WBG材料的期待就是耐压特性,因此,发布的GaN元器件多为耐压提升产品。但是,提升耐压性能的方法基本上只能通过增加栅极/漏极间的距离,而这样芯片就会增大,芯片增大就意味着成本上升。

只要采用图1的结构,GaN功率元器件的特点不仅是耐压性能,还有使用2DEG的高速电子迁移率而来的高频动作性能。

基于原型eGaN FET的PSE转换器

针对48V至53V基于eGaN FET的半砖供电设备转换器,可以选择采用全桥同步整流器(FBSR)拓扑的相移全桥(PSFB)转换器(如图3所示)。由于功率较高,在半砖体积中构建了两个交错式转换器,而不是采用并联器件的单个转换器。这样做不仅避免了并联器件所产生的复杂性,而且使用两个独立的转换器理论上允许通过切相来提高轻载时的效率。图4显示了一相和两相工作时的效率结果,其中采用简单切相时的轻载效率提高了至少2%。

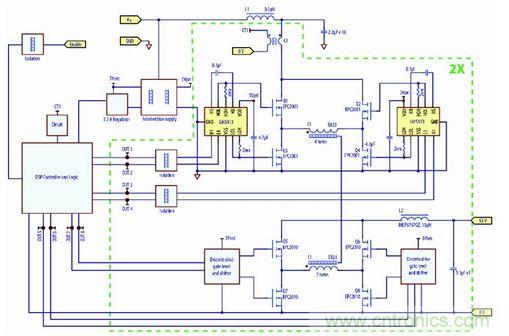
每个转换器的工作频率为250kHz,其输出纹波频率为1MHz。图5显示了更完整的原理图。其目的是要显示由于开关频率的提高和氮化镓器件的尺寸相对较小,可以在有限的体积中构建两个这样的转换器。选择4:7的变压器匝比意味着,当VIN为60V时,副边绕组电压(不包括开关尖峰)大约为105V,因此,副边可以使用200V的器件,原边则可以使用100V的器件。

基于eGaN FET的实际原型见图6。从图中可以看出,与传统砖式设计不同,磁性元件没有集成在主印刷电路板上,而是安放在几个独立的印刷电路板上。这样不仅能够减少主印刷电路板所需的层数,而且允许输出滤波器使用传统的表面贴装电感。转换器使用八层、每层两盎司铜的印刷电路板。变压器绕组是通过在绕组窗口层叠两个八层电路板(并联)而创建的。
图3:使用eGaN FET实现全桥同步整流(FBSR)(两个半砖、交错式250kHz转换器)的350W全稳压的相移全桥(PSFB)拓扑。
图3:使用eGaN FET实现全桥同步整流(FBSR)(两个半砖、交错式250kHz转换器)的350W全稳压的相移全桥(PSFB)拓扑。

图4:采用基于eGaN FET原型设计的半砖PSE转换器在单相(一半转换器断电)和正常两相工作时的效率数据。
图4:采用基于eGaN FET原型设计的半砖PSE转换器在单相(一半转换器断电)和正常两相工作时的效率数据。
 
图5:采用eGaN FET设计、工作在250kHz开关频率的八分之一砖式、38 V-60 V至53 V 70W转换器的原理图。
图5:采用eGaN FET设计、工作在250kHz开关频率的八分之一砖式、38V~60V至53V/70W转换器的原理图。
 
图6:采用eGaN FET设计的48V至53V半砖PSE转换器的顶视图和底视图(单位为英寸)。
图6:采用eGaN FET设计的48V至53V半砖PSE转换器的顶视图和底视图(单位为英寸)。

相关阅读:

孰优孰劣:氮化镓场效应晶体管VS硅功率器件?
http://m.5r3h.cn/power-art/80020886
从直流到18 GHz氮化镓产品选择
http://m.5r3h.cn/rf-art/80018576

[page]
PSE转换器的比较

采用eGaN FET设计的半砖PSE转换器可以与类似的48V至(约)53V全稳压商用半砖转换器来进行比较。如前所述,这些商用转换器覆盖了表1所列出的各种拓扑和配置。为了重点说明基于eGaN FET的原型与这些转换器是如何比较的,本文选择了两种产品(图7中的B和D转换器)来展示全面结果。

图7:商用半砖PSE转换器的比较。
图7:商用半砖PSE转换器的比较。

D转换器是一种传统的单级、单变压器的单转换器,它具有与原型相似的拓扑(虽然eGaN FET的原型含有两个并联转换器)。图8和图9所示的效率比较表明,使用较低开关频率可以实现轻载效率的优势,并且通过仔细设计磁芯损耗和漏电感则有可能实现轻载优化。相比之下,eGaN FET转换器的磁芯仅是为了实现最小的漏电感和在75%更高的开关频率下审慎切换。这样,虽然轻载时的效率较低,但在大约50%负载时,eGaN FET原型在相似的转换器总损耗及满负载条件下将最终产生高出25%的功率(损耗比较见图8)。

用作比较的第二个商用的半砖式转换器(B转换器)采用的是两级方案。虽然两级方案与原型方案不同,但二者都把输出功率分布到两个独立且并联工作的转换器。两级方案的优势是支持未调节隔离级转换器的效率优化,因为它工作在固定的占空比和电压,与转换器输入电压无关,同时,这种受控的输入/输出电压允许使用具 有更好品质因素的更低额定电压的器件。其缺点是两级电路所带来的额外导通损耗,以及复杂性和器件数量的增加。

eGaN FET原型和两级转换器之间的效率比较如图10所示。它显示了产品最优化的过程,因为在标称48V输入时达到了峰值效率。拓扑间的差异可以通过比较38V(低压线)输入电压的结果来描述:由于两级转换器采用了升压调节电路,低压线电压实际上是最差的情况(导通损耗增加,开关损耗没有明显的降低),而对传统的单级方案来说,低压线是最好的情况,因为其开关损耗最小。

两级转换器在低压线处的功耗几乎接近50W(在相同条件下几乎是eGaN FET转换器的两倍)(见图11),而在75V(高压线)输入损耗在工作电压高出25%时,则比基于eGaN FET的转换器高出15%。

图8:eGaN FET原型半砖PSE转换器与D转换器(商用MOSFET解决方案)半砖PSE转换器的效率比较。
图8:eGaN FET原型半砖PSE转换器与D转换器(商用MOSFET解决方案)半砖PSE转换器的效率比较。
 
图9:eGaN FET原型与D转换器半砖PSE转换器的功耗比较。
图9:eGaN FET原型与D转换器半砖PSE转换器的功耗比较。
 
图10:eGaN FET原型与B转换器半砖PSE转换器的效率比较。
图10:eGaN FET原型与B转换器半砖PSE转换器的效率比较。
 
图11:eGaN FET原型与B转换器半砖PSE转换器的功耗比较。
图11:eGaN FET原型与B转换器半砖PSE转换器的功耗比较。

对采用eGaN FET原型设计的全稳压半砖式供电设备转换器与类似的MOSFET转换器进行了比较。与可比的先进商用转换器相比,eGaN FET原型工作在约高出两倍的开关频率时,性能可以得以充分发挥。与最接近的商用转换器相比,其输出功率可以高出100W。

值得注意的是,在砖式转换器设计中,拓扑的选择和器件的优化与选择最佳功率器件同样重要。所有擅长于这些工艺的工程师应该能够进一步改善本文所讨论的eGaN FET原型的性能。
相关阅读:

孰优孰劣:氮化镓场效应晶体管VS硅功率器件?
http://m.5r3h.cn/power-art/80020886
从直流到18 GHz氮化镓产品选择
http://m.5r3h.cn/rf-art/80018576

要采购转换器么,点这里了解一下价格!
特别推荐
技术文章更多>>
技术白皮书下载更多>>
热门搜索

关闭

?

关闭