产品特性:
- 具有绝佳充电运算能加速充电效率
- 0.6A~1.3A间具有八段峰值电流恒流可调节
- 具备了误触发?;?输出电压过充?;さ裙δ?/strong>
- 内建了47V的MOS
应用范围:
- 数字相机
- 照相手机应用
数字相机一般配备的闪光灯, 随着数字相机精巧化, 也不可避免朝向更精简的设计, 在尺寸外观上辎铢必较。通嘉新款闪光灯充电IC便是一款非常精巧而兼具多种功能的产品。 具有绝佳充电运算能加速充电效率。0.6A~1.3A间具有八段峰值电流恒流可调节,只需利用CHARGE 脚位, 依所需条件设定, 是非常理想的设计。
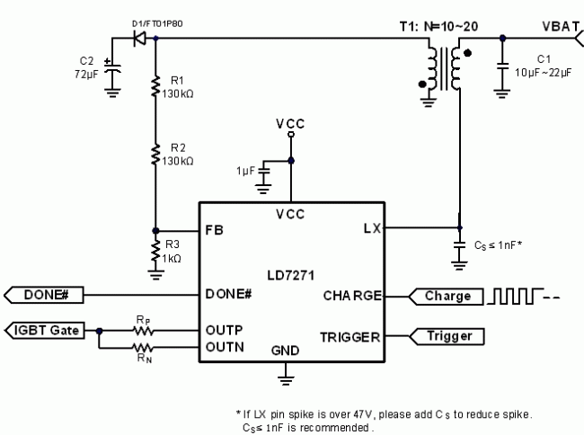
该产品具有软激活功能, 可调充电电流及输出电压, 并且内建了47V的MOS, 仅需少数外围线路及零件, LD7271还具备了误触发?;? 输出电压过充?;さ裙δ? 防止失误并增加充电效率, 实在是一款性价比极高的产品。
LD7271 为WDFN-8L 2mm x 2mm封装, 精巧体积适用在数字相机, 也适合照相手机应用。






