- 蓄电池现有的均衡充电方法
- 蓄电池无损均充电路
- 电压检测阶段,主电源对电池组充电,同时检测单体电池电压
- 在均充阶段,由计算所得的占空比来控制被触发的MOSFET,对相应的电池均充
蓄电池的使用寿命是由多方面的因素所决定,其中最重要的是蓄电池本身的物理性能。
此外,电池管理技术的低下和不合理的充放电制度也是造成电池寿命缩短的重要原因。对蓄电池组来说,除去上述原因,单体电池间的不一致性也是个重要因素。针对蓄电池充放电过程中存在的单体电池不均衡的现象,本文分析比较了目前的几种均充方法,结合实际提出了无损均充方法,并进行了试验验证。
现有的均衡充电方法
实现对串联蓄电池组的各单体电池进行均充,目前主要有以下几种方法。
1.在电池组的各单体电池上附加一个并联均衡电路,以达到分流的作用。在这种模式下,当某个电池首先达到满充时,均衡装置能阻止其过充并将多余的能量转化成热能,继续对未充满的电池充电。该方法简单,但会带来能量的损耗,不适合快充系统。
2.在充电前对每个单体逐一通过同一负载放电至同一水平,然后再进行恒流充电,以此保证各个单体之间较为准确的均衡状态。但对蓄电池组,由于个体间的物理差异,各单体深度放电后难以达到完全一致的理想效果。即使放电后达到同一效果,在充电过程中也会出现新的不均衡现象。
3.定时、定序、单独对蓄电池组中的单体蓄电池进行检测及均匀充电。在对蓄电池组进行充电时,能保证蓄电池组中的每一个不会发生过充电或过放电的情况,因而就保证了蓄电池组中的每个蓄电池均处于正常的工作状态。
4.运用分时原理,通过开关组件的控制和切换,使额外的电流流入电压相对较低的电池中以达到均衡充电的目的。该方法效率比较高,但控制比较复杂。

图1分时控制均充原理图
5.以各电池的电压参数为均衡对象,使各电池的电压恢复一致。如图2所示,均衡充电时,电容通过控制开关交替地与相邻的两个电池连接,接受高电压电池的充电,再向低电压电池放电,直到两电池的电压趋于一致。
该种均衡方法较好的解决了电池组电压不平衡的问题,但该方法主要用在电池数量较少的场合。

图2均衡电压充电原理示意图
6.整个系统由单片机控制,单体电池都有独立的一套???。模块根据设定程序,对各单体电池分别进行充电管理,充电完成后自动断开。
该方法比较简单,但在单体电池数多时会使成本大大增加,也不利于系统体积的减小。
[page]
无损均充电路
本文提出了一种无损均充电路。均充??槠舳?,过充的电池会将多余的电量转移到没有充满的电池中,实现动态均衡。其效率高损失少,所有的电池电压都由均充模块全程监控。
电路设计
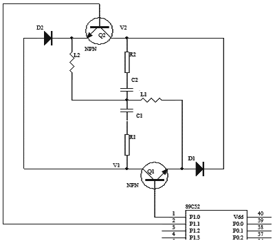
N节电池串联组成的电池组,主回路电流是Ich。各串联电池都接有一个均衡旁路,如图3所示。图中BTi是单体电池,Si是MOSFET,电感Li是储能元件。Si、Li、Di构成一个分流??镸i。
在一个充电周期中,电路工作过程分为两个阶段:电压检测阶段(时间为Tv)和均充阶段(时间为Tc)。在电压检测阶段,均衡旁路电路不工作,主电源对电池组充电,同时检测电池组中的单体电池电压,并根据控制算法计算MOSFET的占空比。在均充阶段,旁路中被触发的MOSFET由计算所得的占空比来控制开关状态,对相应的电池进行均充处理。在这个阶段中,流经各单体电池的电流是不断变化的,也是各不相同的。

图3均充电路
除去连接在B1两端的M1,所有的旁路分流??樽槌啥际且谎?。在均充旁路中,由于二极管Di的单向导通作用,所有的分流??槎蓟峤嘤嗟牡缌看酉嘤Φ牡绯刈频缴嫌蔚绯刂校鳰1则把多余的电量转移到下游的电池中。
开关管占空比的计算
充电时电池的荷电状态SOC(stateofcharge)可由下面的经验公式来得出,其中V是电池的端电压。

通过把电压检测阶段末期检测到的电池电压转化为荷电状态,而单节电池的储存容量Qest,n与SOC存在相应的关系,Qest,n可以被估算出来。
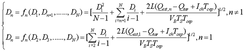
在充电平衡阶段,从主充器充入单节电池的电量是IchTcep。其中,Tcep为一个充电周期内均充阶段的时间。为使在均充阶段达到单节电池储存容量的平衡,均充的目标Qtar应为:
(2)但是,在被激发的旁路和其他电池之间的充电转换是相互影响的,单体电池经旁路输出给其他电池的电流和接收的充电电流很难用一个简单的公式进行计算。不过,Gauss-Seidel迭代法可以解决这个问题。
期望的储存容量Qn可以用下式来计算:
其中,Idis,n是一个开关周期中的平均电流,Iobt,n是从其他被触发的旁路中获得的电流。Qtar是理想状态下电池经充电周期Ts达到均充时的电荷量,Qn是期望的储存容量,取Qtar=Qn,即(2)、(3)相等。通过相应换算,得到占空比的计算公式:
(4)这里的函数fN只是一个示意函数,表示Dn和D2...D3存在一定关系。
[page]
实验设计
为了验证本文的均衡充电方法,以两节单体电池组成的蓄电池组为例进行实验和分析,主要验证旁路中开关管对电压的调节作用。控制流程见图4。

图4控制流程
由于没有现成的蓄电池,需用替代电池来进行实验。充电过程中蓄电池内阻和端电压都在不断变化,并且充电过程中电池蓄积能量,根据对蓄电池的物理性质的分析和相关资料,采用“电阻串联电容”来替代蓄电池来进行实验。
本实验中,选用两个小功率NPN管C1815(Q1、Q2)来替代开关管,用89C51芯片的P1.0和P1.1脚控制Q1、Q2的开关。同时,蓄电池的端电压V1和V2由差动放大电路采集,经A/D转换送到CPU。在整个过程中,电压每20ms采样一次,每隔1s上传上位机并保存并自动绘制曲线。图5为试验电路图。

图5实验电路原理图

图6为根据采样数值绘制的曲线。
通过实验结果可以看出,充电开始时电压相差为1.98V,在经过充电140s后,电压相差值约为0.2V;在均充过程中,电池电压有趋向一致的趋势。均充方法能根据单体电池的差异,缩短蓄电池组之间的不一致性,使蓄电池组的整体性能得到提高,寿命延长。
同时,从实验结果来看,该方法也有效果不理想的地方,那就是两节电池端电压差值较大。究其原因:
一是本实验中用“电阻串联电容”来替代蓄电池,这和真实的蓄电池存在差别,无法达到理想的模拟状态;
二是本实验主要是检验开关管的开关对电压的均衡影响,在很多环节上进行了简化处理,忽略了一些次要因素,而这些因素也对实验结果有一定的影响。
但总的来说,本实验达到了预定的目的,证明了无损均充法的可行性。



