- 如何应对D类音频应用中的EMI问题
解决方案:
- 天线的EMI分析
- 常用的天线设计
- D类音频放大器
- 对抗EMI
电磁干扰(EMI)是指电路受到了来自外部的非预期性电磁辐射干扰。这种干扰可以中断、阻碍或降低电路的性能表现。在现今的便携式消费电子设备设计中,空间已跃升为第一要素。设计师经常需要移除外壳或屏罩,并且通过更加严谨的电路隔离来抑制EMI和噪声。毫无疑问,较小的空间和更多的功能增加了电路板的密度,此外还需要考虑圆片级封装和微型电路设计规范,因此EMI问题更加值得关注。
天线的EMI分析
EMI包含有两个方面:放射和电磁耐受性。放射是指哪些设备会产生辐射噪声。电磁耐受性是指哪些设备会受到其它设备的电磁波影响。在稍候的篇幅中,我们将会多讨论一些有关电磁耐受性的问题。因为如果能有效地控制电磁放射,那么处理后续的电磁耐受性就变得相对容易了。放射一般来说大体分为辐射性放射和传导性放射两类。辐射性放射来自电路板、走线或电线,以电磁波的形态经大气传播影响附近的接收器。需要注意的是“接收器”可泛指任何因外来电磁能量干扰而影响其运行的电路。例如,PCB走线或IC的引线。传导性放射是指能量经电线或电缆逃脱或传导出来。传导性放射可以直接影响电路性能,或者转化为辐射性放射。

图1:波长和频率之间的物理关系
要了解两种放射,我们必须对天线有一定的了解。图1所示波长和频率之间的物理关系。一根天线的有效长度必须达到波长的四份之一。如果在大气中,其介电特性为1。那么在FR4或玻璃环氧电路板中,其介电特性便会降低至4.8。因此信号一旦到达FR4的电介质梯度,其传播走线就会变慢。于是会引起“波长缩减”效应。例如,一个200MHz的信号在大气中的四分之一波长为16.7cm,如果在内层的电路板走线,那么波长就变为16.7/4.8(1/2)=7.6cm。
常用的天线设计
即使PCB走线的长度短于波长的四分之一,仍可以是有效的天线,能够同时增强放射性和电磁耐受性。除了内层外,表面的走线也可表现出波长缩减效应。因为电介质的一面已足可改变传递的整个介电特性。
PCB走线等非意愿天线(unintended antenna),可以说是数字系统中辐射噪声背后的黑手。从辐射性放射的角度考虑,我们可发现D类音频放大器本质上可被看作成一个数字系统。电磁学中一个关键原理是电磁互易(reciprocity),因为电流的流动可产生一个电场,并且电通量的变化可引发电流的流动。按照这个原理,一条天线既可以用来接收电磁信号也可以用来发送电磁信号。假如非意愿天线受到噪声电流的刺激,而其长度接近波长的四分一接近时,此时便会产生辐射性放射。

图2:常用的天线设计[page]
如图2所示,常用的天线设计有两种:偶极天线和鞭形天线。一个有趣的事实是鞭形天线本身就是半条偶极天线,水平接地经感应后,鞭形天线可成为另外的半条偶极天线。众所周知,天线的作用是通过电气能量的辐射来发送和接收信号。不过,如图3所示,PCB中的非意愿天线可包括:长走线;通路;元件的引线和接脚;无载电路板的连接器和插座。

图3:PCB中的非意愿天线
PCB上一些没有端接的表面走线或埋在下面的走线可以变成非意愿鞭形天线。在不同电位势下的走线片段可以因不良布局而变成振子天线。同时,PCB的导电层可作为双极天线的另一条腿,而板子本身会被耦合到电场中。
D类音频放大器
由于自身的效率很高,D类音频放大器很快就在消费电子设备中获得了广泛的应用。D类音频放大器通过输入的模拟信号来调制一个高频方波,该方波的频率可以是固定的也可以是可变的,甚至可以是随机脉冲。低通滤波器用来过滤信号中的高频内容以及恢复原始音频信号。在没有滤波器的拓朴中,扬声器本身的电感会被合并成滤波器的一部份。脉冲宽度调制(PWM)是一种普遍的D类拓朴技术,它采用固定频率的波形,并通过改变工作周期在低通滤波器后面产生出一个移动平均信号(图4)。

图4:PWM是一种普遍的D类拓朴技术
采用开关拓朴的好处很明显,例如:高效率、低功耗和易散热。不过,增加效率并不是没有代价的。为了提升效率,需要采用一个锐利且变换迅速的方波。但由于光谱能量高度集中在方波的边沿,这会导致数字系统中的问题再现。同时,可能会出现一些过激,使波形在短时间超越最高和最低的电压。过激使在输出光谱产生出额外的高频量,并对EMI和音频性能造成不良影响。
对抗EMI
要消除EMI,需要在电路设计时整合电气工程师、电路板布局工程师和制造工程师的力量,合力研发出一个最佳的PCB设计。要处理好EMI的问题,通常应在PCB设计时注意:
1. 在会出现电压波动的电源和接地间放置去耦电容器。如果随便放置电容器会恶化EMI问题;
2. 电源层应与电路板的边沿保持一定距离;
3. 避免在接地或电源层内切断走线,否则可能会造成非意愿针孔;
4. 对所有的高频时钟线路提供足够的端接;
5. 为电路板连接器提供适当滤波;
6. 良好的PCB设计可避免出现环路天线?;仿诽煜呖梢允拐蚝头聪虻牡缌鞫荚诙ㄒ搴玫穆肪渡洗?。
另外,还可以通过抑制天线的电流来制止辐射。
[page]
对于音频设计人员来说,必须考虑下列两点:
1. 把由音频放大器到扬声器的走线长度缩到最短。因为一旦走线达到波长的四分之一,就会出现明显的辐射,走线或电线便会变成天线。
2. 对于无滤波器的D类系统,连接着放大器输出和扬声器的走线或电缆将会是RF放射的最大来源。

图5:在放大器附近放置铁氧体磁珠是有效抑制EMI的方法
在放大器附近放置铁氧体磁珠并与扬声器串列,可以是很有效的抑制EMI的方法。为了进一步理解铁氧体磁珠的抑制方法,我们将铁氧体磁珠分成频变电阻和电感元件,如图5所示。要抑制EMI,铁氧体磁珠需要作为电阻器,但因为Rdc=0,该处没有直流电压降。对于频率低于1 MHz的应用,采用这种方法很有效。此外,如图所示,还需要考虑二元分压器。Z1和Z2都是频率相关的,为了达到所需的低通滤波器功能,以下的关系必须成立:在要求的频率下Z2>>Z1,在噪声频率下Z1>>Z2。
铁氧体通?;嵊美醋魑?,电容便作为分流元素。 这里的电容可以是物理电容,也可以是集中电容。传递函数表示Z1和Z2将会分别随着频率(1/jωC)增加和减少。而系统将会有某程度的阻尼明显地消减共振效应。
从图中可见,在处理D类固有的周期性方波时,最基本的难题是谐振间隔时出现的集中能量。为了设计一个“安静”的低EMI D类放大器,一个方法是将频率来回抖动,或扩展开关的频谱,降低频谱内所有点上的能量。与传统的D类放大器相比,扩频调制方案有几个重要的优点:除了可保持高效效率和低THD+N外,更重要的是大幅削减了辐射噪声和EMI,如图6中所示。

图6:扩频调制方案除了可保持高效效率和低THD+N外,还能大幅削减了辐射噪声和EMI
LM48511是一个扩频调制式D类音频放大器,内部集成了一个内置式升压稳压器,可把电压提升至7V,从而增强放大器的输出功率和音频声压级。此外,该升压稳压器即使在电池衰减的情况下也可使放大器维持一个固定的输出水平。
[page]
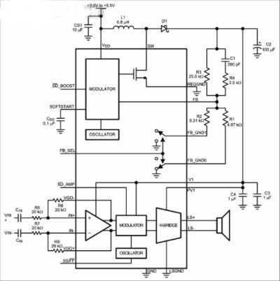
LM48511特设有一个逻辑可选扩频调制器,可削减EMI并且可免除使用输出滤波器或扼流圈。如图7所示,扩频调制器会供给一个标准的H-桥,该H-桥负责驱动桥接式负载扬声器。在扩频模式中,开关频率会在约330kHz频率处随机发生10%的变化,从而减少由扬声器、相关的电线和走线所产生的辐射性EMI放射。在这个模式下,一个固定频率的D类放大器会展现出比开关频率高几倍的频谱能量,而LM48511的扩频体系结构将会把这些能量扩展到一个较大的频宽,从而减少电路中的峰值噪声功率。

图7:扩频调制器供给一个标准的H-桥,该H-桥负责驱动桥接式负载扬声器
电磁性干扰是一个系统级的问题。对于音频设计人员来说,在进行设计规划以及选择器件、材料时都必须考虑到EMI问题。




