【导读】本实验将借助ADALM2000平台深入探索有源混频器的核心原理与应用特性。作为具备频率转换功能的三端口电路,有源混频器通过内置晶体管等有源元件,在实现射频与中频信号变换的同时提供显著的转换增益,这一特性使其在通信收发系统中具有关键价值。
目标
本实验的目标是帮助理解有源混频器的基本概念。
背景知识
本实验将借助ADALM2000平台深入探索有源混频器的核心原理与应用特性。作为具备频率转换功能的三端口电路,有源混频器通过内置晶体管等有源元件,在实现射频与中频信号变换的同时提供显著的转换增益,这一特性使其在通信收发系统中具有关键价值。

图1.混频器的符号表示
如图1所示,混频器的输出有两种形式?;炱灯鹘邮樟礁霾煌德实氖淙胄藕牛涑鲆桓銎德市藕?;从图中可见,输出频率既可以是两个输入频率的和频,也可以是两者的差频。这些频率分别与如下之一对应:本地振荡器频率(LO)、射频频率(RF)和中频频率(IF)。
混频器的主要用途是实现频率转换,转换过程可分为上变频和下变频两类。其中,LO端口始终为输入端口;而RF端口和IF端口的角色则取决于具体应用场景,既可作为输入端口,也可作为输出端口。在下变频混频器中,另一个输入端口为RF端口,输出则是频率更低的IF信号(如图2a所示)。

图2.(a)下变频混频器示意图;(b)上变频混频器示意图
在上变频混频器中,另一个输入是IF,输出则是RF信号,如图2b所示。
材料
?ADALM2000主动学习???/p>
?无焊试验板和跳线套件
?两个1 kΩ电阻
?两个6.8 kΩ电阻
?一个OP37精密运算放大器
?一个LTC1043精密开关电容???/p>
?三个N通道MOSFET(2-ZVN3310,1-ZVN2210A)
单平衡有源混频器
混频器还可分为单平衡混频器与双平衡混频器,两者各有优缺点。
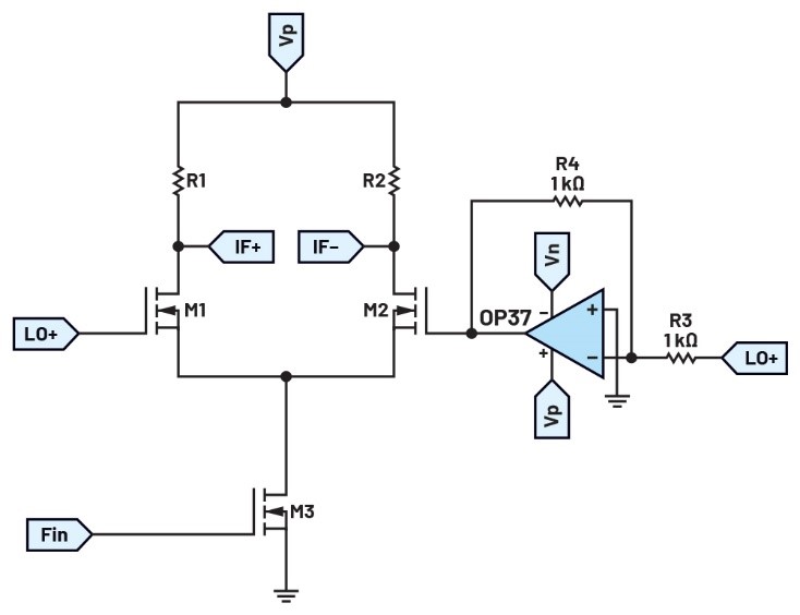
单平衡混频器常称为“平衡混频器”,这种混频器类型仅能抑制LO信号或RF信号中的一种,而非同时抑制这两种信号。这种混频器的应用较为少见,因为它对输入LO信号中的噪声较为敏感。主要缺点是存在IF-LO串扰现象,即当IF信号频率与LO信号频率相差不大时,LO信号可能会泄漏到IF信号中。单平衡混频器的简易电路如图3所示。

图3.单平衡混频器
硬件设置
按照图4所示,构建以下试验板连接。
程序步骤
使用信号发生器W1和W2作为混频器的频率输入。对于LO频率,使用W1并将其设置为5 V、210 kHz的正弦波。对于RF输入,则使用W2。在进行上变频混频时,

图4.单平衡混频器试验板连接
W2的频率应低于LO频率,因此将W2设置为5 V、25 kHz的正弦波。预期输出频率为185 kHz和235 kHz。模拟通道Ch2用于监测RF输入信号W2,而Ch1则通过频谱分析仪监测IF输出信号。结果如图5a所示。

图5.(a)上变频频谱图;(b)下变频频谱图
进行下变频混频时,将W2设置为5 V、260 kHz的正弦波;这将作为混频器的RF输入。预期输出频率为50 kHz,频谱结果应类似于如图5b所示。
基于LTC1043实现的单平衡有源混频器
背景知识
理想情况下,若要实现混频器低噪声、高线性度的目标,需要设计一个能响应LO输入信号、实现极性切换功能的电路。因此,混频器可以简化为图6所示形式:RF信号被分为同相(0°)分量与反相(180°)分量;一个由LO信号驱动的转换开关,会交替选择同相信号与反相信号输出。因此,从本质上简化来看,理想的混频器可建模为一个符号开关。

图6.理想的开关混频器
仿真
为演示混频原理,可采用图6所示的理想开关混频器。该混频器可通过LTC1043 CMOS模拟开关构建,这是一款单芯片、电荷平衡的双通道开关电容仪表级构建??椤F淠诓康囊欢钥鼗峤惶嬷葱辛礁龆鳎合冉獠康缛萘又潦淙氲缪?,再将充好电的电容连接至输出端口?;炱灯髂谥昧艘桓鍪敝樱淦德士赏ü饨拥缛莸鹘冢喝粑丛谝臗osc连接电容,内部振荡器频率将为210 kHz;若外接39 pF电容(元件套件中最小容量的电容),LTC1043内部振荡器频率则会变为80 kHz。本次仿真基于“Cosc引脚未接电容”的结构进行。

图7.基于LTC1043的开关混频器
图7展示了LTspice?中的电路,该电路也可通过硬件元件在试验板上实现。我们使用LTC1043第一组开关的输入端。输入信号将由信号发生器的通道1生成,并连接至引脚S1A。为获取该输入信号的反相版本,我们构建了一个简单的单位增益反相放大器,并将其输出连接至引脚S2A。输出可在引脚CA+处观测,需通过示波器的通道2正极进行监测。若要实现下变频混频器,需将信号发生器通道1的频率设置为高于振荡器的频率(例如250 kHz)。此时输出频率为这两个频率的差值,即40 kHz。参见图8。

图8.下变频混频器的FFT分析图
若将信号发生器通道1的频率设置为60 kHz,混频器输出将包含两个频率分量:一个为和频(fLo + fin = 270 kHz),另一个为差频(fLo–fin = 150 kHz)。上变频混频器的FFT分析图可参见图9。

图9.上变频混频器的FFT分析图
双平衡混频器或吉尔伯特单元
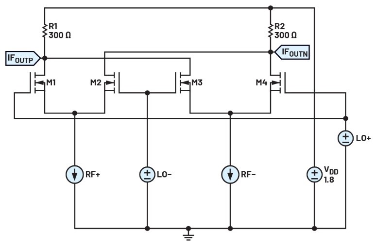
双平衡混频器主要用于避免输出信号中出现LO产物。这种结构需包含两个单平衡混频器电路,配备两个并联连接的差分RF晶体管,形成一对反向并联的开关对。LO产物项会被抵消,且输出信号中的RF信号幅度也会加倍。这种结构的LO与IF之间具有高隔离度,有助于降低混频后信号滤波环节的性能要求。在噪声方面,由于采用了差分RF信号,这类混频器比单平衡混频器的抗噪声能力更强。该类型混频器也被称为吉尔伯特单元。参见图10。

图10.吉尔伯特单元结构
从电路中可观察到,吉尔伯特单元混频器具有高度对称性。这种对称性不仅能实现电路平衡,还能在输出端抑制LO和RF信号。在使用分立元件的系统中,吉尔伯特单元的应用并不广泛,原因是其所需的元件数量较多;但对于集成电路而言,吉尔伯特单元混频器是理想之选。因为在集成电路中,元件数量并非关键考量因素,且这种混频器无需变压器或其他电感器等绕制元件,同时还能提供高水平的性能。
LTspice仿真
由于元件套件中提供的元件数量不足以构建该电路,因此我们转而在LTspice软件中对电路进行仿真。仿真所需的LTspice文件可从GitHub上的LTspice教育工具下载。图11展示了该电路的IF输出信号,此结果由IF正、负输出差值计算得出。

图11.吉尔伯特单元的LTspice仿真图。
基于LTC1043实现的双平衡有源混频器。
双平衡混频器结构需要两个单平衡电路。我们可以利用LTC1043构建这种结构,因为它包含多个开关,能够提供所需的反向并联开关对。图12所示为该电路的原理图。电路及其连接方式基本相同,仅第二组开关(S3A、S4A)的输入端与第一组开关(S1A、S2A)的输入端反向连接。在这种情况下,可通过示波器的通道2正极(连接至CA+引脚)和通道2负极(连接至CA–引脚)观测输出信号。

图12.基于LTC1043的双平衡混频器
为分析下变频结构,需将信号发生器通道1设置为频率250 kHz、峰峰值1 V的正弦波。下变频的FFT分析结果如图13所示。

图13.下变频FFT分析图
对于上变频,信号发生器通道1生成的正弦波频率需低于LTC1043内部振荡器的频率(例如50 kHz)。该频率下的FFT分析结果如图14所示。

图14.上变频FFT分析图
推荐阅读:
技术双雄联手!逐点半导体与数字光芯共推Micro LED投影芯片升级
威世科技再传捷报,Ametherm系列NTC热敏电阻成功通过UL认证
再获认证!兆易创新GD32F5/G5系列STL测试库通过IEC 61508 SIL 2/3安全标准
荣耀Magic 8系列亮出“护眼王牌”:首发艾迈斯欧司朗新技术,打造极致视觉安全体验






