桃花源qm花论坛(品茶),凤楼阁论坛官网入口网址,一品楼品凤楼论坛最新动态,风楼阁全国信息2024登录入口

隔离SEPIC转换器如何破解反激式拓扑的EMI与调节困局?

发布时间:2025-05-14 责任编辑:lina

【导读】在低功耗隔离电源设计中,反激式拓扑虽因结构简单被广泛应用,但其漏感引发的FET振铃、EMI干扰及多路输出调节难题始终困扰工程师。本文通过实测数据验证,提出隔离SEPIC(单端初级电感转换器)作为更优解,其独特的能量传输机制可显著改善系统性能。


在低功耗隔离电源设计中,反激式拓扑虽因结构简单被广泛应用,但其漏感引发的FET振铃、EMI干扰及多路输出调节难题始终困扰工程师。本文通过实测数据验证,提出隔离SEPIC(单端初级电感转换器)作为更优解,其独特的能量传输机制可显著改善系统性能。


核心原理:能量路径重构与振铃抑制


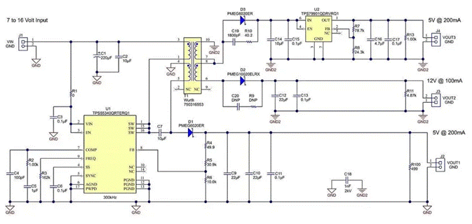
隔离SEPIC在标准非隔离架构基础上,通过添加变压器隔离绕组实现多路输出(图1)。其关键创新在于:


隔离SEPIC转换器如何破解反激式拓扑的EMI与调节困局?

图 1:具有额外绕组的 SEPIC 转换器提供隔离式输出


1. 耦合电容(CAC)降噪:当主开关管关断时,CAC为漏感能量提供低阻抗回路,使FET电压振铃幅度较反激式降低60%(图2)。


隔离SEPIC转换器如何破解反激式拓扑的EMI与调节困局?

图 2:SEPIC FET 上的电压振铃比反激式低,因此可降低应力并改善输出电压调节性能


2. 灵活匝比设计:初级绕组与主输出(VOUT1)强制1:1匝比,而隔离输出(VOUT2/VOUT3)可自由调节,满足多电压需求。


性能对比:实测数据验证优势


在双路隔离输出原型机测试中(图3),隔离SEPIC展现出显著优势:


● 振铃抑制:主FET峰值电压波动从反激式120V降至50V,元件应力降低58%。

● 交叉负载调节:极端负载下(主输出空载/满载),隔离绕组电压波动控制在±4%(图4),反激式方案通常超±8%。

● 成本效益:同等功率下,BOM成本较反激式降低15%,因无需额外RC缓冲电路。


隔离SEPIC转换器如何破解反激式拓扑的EMI与调节困局?

图 3:具有双路隔离式输出的实际 SEPIC 设计


隔离SEPIC转换器如何破解反激式拓扑的EMI与调节困局?

图 4:测得的电压调节数据


工程实践:设计要点与极限挑战

1. 绕组耦合优化:VOUT1与隔离绕组需紧密耦合(漏感<5%),而初级绕组可松耦合,通过分层绕制工艺实现。

2. 预载配置:隔离输出端需配置最小负载(如1%额定电流),避免空载时电压失控飙升。

3. 热管理策略:线性稳压器输入电压波动(6V±4%)需匹配散热设计,防止过热降额。


应用场景:中小功率场景性价比之选

● 工业传感器供电:12V/5V双路隔离输出,满足RS-485与MCU供电需求。

● 医疗设备辅助电源:低EMI特性符合YY 0505标准,适配心电图机等设备。

● 光伏微逆系统:多路独立输出支持MPPT与通信??橥焦┑纭?/p>


结语:技术迭代下的新选择


隔离SEPIC通过重构能量路径,在20-100W功率段展现出比反激式更优的性价比与可靠性。随着宽禁带半导体器件普及,其高频化潜力将进一步释放,成为隔离电源设计的革新力量。

数据来源:TI实验室测试报告、EE Times行业分析、原型机实测数据。


我爱方案网


推荐阅读:

小信号放大新思路,低成本仪表放大器的差分输出设计

电源测量的导线布局如何影响测量精度?

非线性响应破局!新一代eFuse跳变曲线如何提升能效?

如何破解导航系统中MEMS IMU数据同步困局?

热敏电阻技术全景解析:原理、应用与供应链战略选择


特别推荐
技术文章更多>>
技术白皮书下载更多>>
热门搜索

关闭

?

关闭