【导读】正如我们在上一组实验中了解到的,二阶LC谐振电路通常用作放大器级中的调谐元件。如图1所示,简单的并联LC谐振电路可以产生电压增益,但需要消耗电流来驱动阻性负载?;撼宸糯笃鳎ㄈ缟浼嫫鳎┛梢蕴峁┧璧牡缌鳎ɑ蚬β剩┰鲆胬辞涸亍?/span>
目标
本实验活动的目标是延续“ADALM2000实验:调谐放大器级”中开始的调谐放大器级研究。
背景知识
正如我们在上一组实验中了解到的,二阶LC谐振电路通常用作放大器级中的调谐元件。如图1所示,简单的并联LC谐振电路可以产生电压增益,但需要消耗电流来驱动阻性负载。缓冲放大器(如射极跟随器)可以提供所需的电流(或功率)增益来驱动负载。
图1.并联LC谐振电路。
谐振频率的计算必须考虑第二个耦合电容C2。公式1给出了图1中电路的谐振频率:
实验前仿真
构建调谐射极跟随放大器的仿真原理图如图1所示。计算发射极电阻RL的值,使得NPN晶体管Q1中的电流约为5 mA。假设电路由±5 V电源(总共10 V)供电。提示:Q1基极的直流电压由经过L1到地的直流路径设置。计算C1和C2的值,确保当L1设置为100 μH时,谐振频率接近350 kHz。一般来说,C1和C2的值相等。在输入端口执行小信号交流扫描,并绘制在输出处看到的幅度和相位曲线。保存这些结果,将它们与实际电路的测量结果进行比较并将比较结果随附在实验报告中。
材料
? ADALM2000主动学习???br style="padding: 0px; margin: 0px auto; font-family: Arial, 微软雅黑; font-size: 15px; text-wrap-mode: wrap; background-color: rgb(247, 247, 247);"/>? 无焊试验板和跳线套件
? 一个2N3904 NPN晶体管
? 一个100 μH电感器(各种具有其他值的电感器)
? 两个1.0 nF电容(标记为102)
? 两个1 kΩ电阻
? 一个2.2 kΩ电阻
? 所需的其他电阻和电容
说明
在无焊试验板上构建图2所示的电路。L1使用100 μH电感,C1和C2使用1 nF电容。此调谐放大器在谐振频率时的峰值增益可能非常高。我们需要使用电阻分压器RS和R1稍微衰减AWG1的输出信号。
图2.射极跟随调谐放大器。
绿色区域表示连接ADALM2000??锳WG、示波器通道和电源的位置。确保在反复检查接线之后,再打开电源。
硬件设置
打开电源控制窗口,打开再关闭+5V和-5V电源。在主Scopy窗口打开网络分析仪软件工具。配置扫描范围,起始频率为10 kHz,停止频率为10 MHz。将幅度设置为200 mV,偏置设置为0 V。使用波特图显示,将可显示的最大幅度设置为40 dB,最小幅度设置为-40 dB。将最大相位设置为180°,最小相位设置为–180°。在示波器通道下,点击“使用通道1”,将其作为参考通道。将步数设为500。
程序步骤
重新打开电源,并运行单次频率扫描。您应该会看到,幅度和相位与频率的关系曲线和仿真结果相似。一旦确定放大器的最大增益出现在350 kHz附近,就可以缩小频率扫描范围,使其从100 kHz开始,到1 MHz停止。
图3.射极跟随调谐放大器试验板电路。
说明
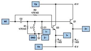
修改无焊试验板上的电路,添加第二个射极跟随级Q2,如图5所示。对电路进行任何更改之前,务必关闭电源并停止AWG。
为使增益降低至1,R1的确切值可能与图中建议的470 Ω有所不同。您可以尝试不同的值来获得适当的增益量,以匹配Q2发射极处看到的幅度。
图4.射极跟随器调谐放大器曲线。
正交输出调谐放大器
如果添加第二个常规射极跟随级作为非调谐并联路径,我们将得到一个具有两个输出的放大器;在谐振频率时,两个输出之间将具有恰好90°的相位差。通过在谐振电路L1、C1上并联一个电阻,我们可以将谐振频率时的增益降低至1 (0 dB),这样从输入到Q1发射极的增益将与常规射极跟随器级Q2的非调谐单位增益相同。
附加材料
? 一个2N3904 NPN晶体管
? 两个470 Ω电阻
? 一个1 kΩ电阻
图5.正交输出放大器。
蓝色区域表示连接ADALM2000模块AWG、示波器通道和电源的位置。确保在反复检查接线之后,再打开电源。
硬件设置
构建图6所示的试验板电路。
图6.正交输出放大器试验板电路。
程序步骤
由于我们通过添加R1降低了增益,因此将网络分析仪中的AWG幅度设置为2 V。重新打开电源,并运行单次频率扫描。您应该会看到,幅度和相位与频率的关系曲线和仿真结果非常相似。
图7.正交输出放大器曲线。
使用示波器和函数发生器软件仪器(在时域中),将AWG频率设置为谐振频率,幅度设置为2 V。观察两个输出的相对幅度和相位。
问题
能否说出射极跟随器调谐放大器电路和正交输出放大器电路的几种应用?
您可以在学子专区论坛上找到问题答案。
免责声明:本文为转载文章,转载此文目的在于传递更多信息,版权归原作者所有。本文所用视频、图片、文字如涉及作品版权问题,请联系小编进行处理。
推荐阅读:
Qorvo? 将在 CES? 2025 呈现“智能生活进化论”




