桃花源qm花论坛(品茶),凤楼阁论坛官网入口网址,一品楼品凤楼论坛最新动态,风楼阁全国信息2024登录入口

我的热插拔控制器电路为何会振荡?

发布时间:2024-11-04 来源:ADI公司 责任编辑:lina

【导读】使用高端N沟道MOSFET (NFET)的热插拔控制器,浪涌抑制器、电子保险丝和理想二极管控制器,在启动和电压/电流调节期间可能会发生振荡。数据手册通?;峒蛞岬秸飧鑫侍?,并建议添加一个小栅极电阻来解决。然而,如果不清楚振荡的根本原因,设计人员就可能难以在布局中妥善放置栅极电阻,使电路容易受到振荡的影响。本文将讨论寄生振荡的原理,以帮助设计人员避免不必要的电路板修改。


使用高端N沟道MOSFET (NFET)的热插拔控制器,浪涌抑制器、电子保险丝和理想二极管控制器,在启动和电压/电流调节期间可能会发生振荡。数据手册通?;峒蛞岬秸飧鑫侍猓⒔ㄒ樘砑右桓鲂≌ぜ缱枥唇饩?。然而,如果不清楚振荡的根本原因,设计人员就可能难以在布局中妥善放置栅极电阻,使电路容易受到振荡的影响。本文将讨论寄生振荡的原理,以帮助设计人员避免不必要的电路板修改。


最初,添加栅极电阻可能没什么必要,因为看起来NFET栅极的电阻为无穷大。用户可能会忽略这个步骤,并且不会出现问题,进而会质疑栅极电阻是否有必要。但10 Ω栅极电阻可以有效抑制栅极节点上振铃。栅极节点含有谐振电路的元件,包括栅极走线本身。较长PCB走线会将寄生电感和分布电容引入附近的接地平面,从而形成通向地的高频路径。针对高安全工作区(SOA)优化的功率FET具有数纳法拉的栅极电容,为增加电流处理能力而并联更多FET时,此问题会加剧。用于钳位FET的 VGS的齐纳二极管也会带来寄生电容,不过功率FET的 CISS影响较大。


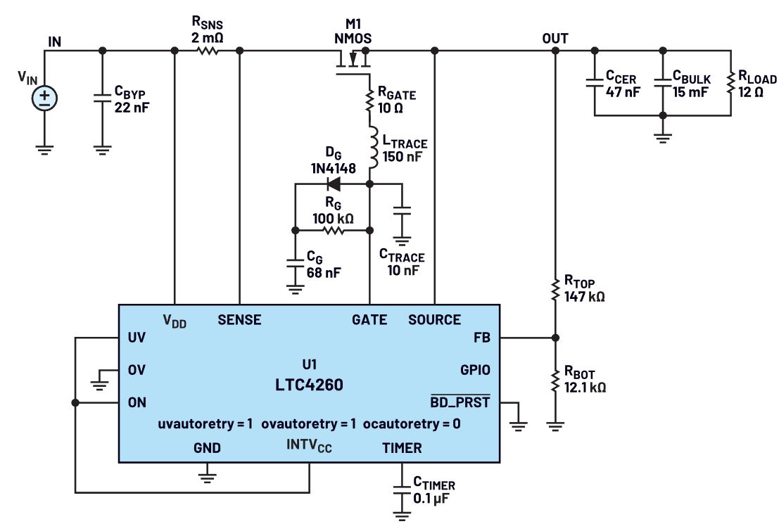
图1为带寄生效应的通用 PowerPath?控制器。

我的热插拔控制器电路为何会振荡?

图1. 通用PowerPath控制器。


旋转电路后(见图2),其与Colpitts振荡器的相似性就非常明显了(见图3)。这是一个具有附加增益的谐振电路,能够产生持续振荡,使用N沟道FET的PowerPath控制器可能会采用这种配置。



我的热插拔控制器电路为何会振荡?

图2. 旋转后的PowerPath控制器。


我的热插拔控制器电路为何会振荡?

图3. Colpitts振荡器。


Colpitts振荡器使用缓冲器通过容性分压器提供正反馈。在PowerPath控制器中,这是由FET实现的。它处于共漏极/源极跟随器配置中,因此可充当交流缓冲器,在更高漏极电流下性能更好。容性分压器顶部的信号被注入分压器的中间,导致分压器顶部的信号上升,然后重复这一过程。


振荡常发生在以下FET未完全导通的情况中:

  1. 初始启动期间,当栅极电压上升且输出电容充电时。

  2. 正在调节电流时(如果控制器使用有源限流功能)。

  3. 正在调节电压时(如在浪涌抑制器中所见)。


为了验证开关FET在Colpitts振荡器拓扑中的作用,我们构建了一个没有栅极驱动器IC的基本电路(见图5)。FET的 CGS(图4中未显示为分立元件)与C2构成分压器。


我的热插拔控制器电路为何会振荡?

图4. NFET作为Colpitts振荡器的测试电路。


我的热插拔控制器电路为何会振荡?

图5. 电路原型。


图6中观察到了振荡,这表明高端NFET开关处于Colpitts拓扑中。


我的热插拔控制器电路为何会振荡?

图6. 示波器图显示施加直流电时出现振荡。


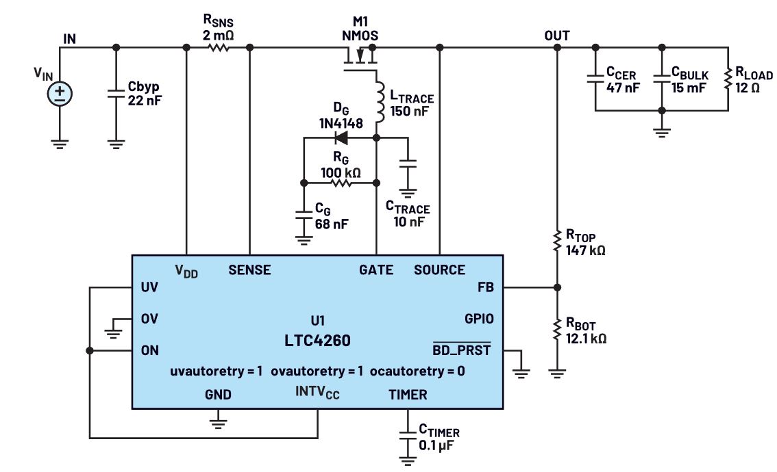
现在我们转到热插拔控制器,看看是否进行调整以引起振荡。演示板用于启动容性负载测试。在启动期间,栅极电压按照设定的dV/dt上升,输出也随之上升。根据公式 IINRUSH = CLOAD × dV/dt,进入输出电容的冲击电流由dV/dt控制。为了提高FET的跨导 (gm),冲击电流设置为相对较高的值3 A。

测试设置(见图7):


  • UV和OV功能禁用。

  • CTRACE代表走线电容,是10 nF分立陶瓷电容。

  • LTRACE 是150 nH分立电感,位于 LTC4260的GATE引脚和NFET的栅极之间,代表走线电感。

  • 2 mΩ检测电阻将折返电流限制为10A。

  • 68 nF栅极电容将启动时间延长至数十毫秒,在此期间FET容易受到振荡的影响。

  • 15 mF输出电容会在启动期间吸收数安培的冲击电流,从而提高FET的 gm。

  • 12 Ω负载为FET的 gm提供额外电流。



我的热插拔控制器电路为何会振荡?

图7. 简化测试电路。



注意图8中的波形,一旦栅极电压上升到FET的阈值电压,GATE和OUT波形就出现振铃,这是由GATE波形突然阶跃导致冲击电流过冲而引起的。随后振铃逐渐消退。


我的热插拔控制器电路为何会振荡?

图8. 示波器图显示了启动期间逐渐衰减的振荡


为使瞬态振铃进入连续振荡状态,必须增加FET的增益。将 VIN 从12 V提升至18 V,负载电流和 gm 都会增加。这会将正反馈放大到足以维持振荡的水平,如图9中的示波器图所示。


我的热插拔控制器电路为何会振荡?

图9. 示波器图显示提高 VIN产生连续振荡。


现在问题已经重现,我们可以实施众所周知的解决方案:将一个10 Ω栅极电阻与电感串联(见图10)。增加栅极电阻后有效抑制了振荡,使系统能够平稳启动(见图11)。


我的热插拔控制器电路为何会振荡?

图10. 添加栅极电阻的演示板测试电路。


我的热插拔控制器电路为何会振荡?

图11. 示波器图显示,添加栅极电阻后,启动时无振荡。


回到基本的NFET Colpitts振荡器,引入可切换栅极电阻后,可观察到 RGATE的阻尼效应(见图12)。当从0 Ω逐步增至10 Ω时,振荡会衰减,如图13所示。


我的热插拔控制器电路为何会振荡?

图12. 基本NFET Colpitts振荡器,添加了可切换 RGATE。


我的热插拔控制器电路为何会振荡?

图13. 示波器图显示,随着 RGATE 逐步增加,振荡逐渐消失。



结论


本文介绍了寄生FET振荡的理论,通过工作台实验验证了Colpitts模型,在演示板上再现了振荡问题,并使用大家熟悉的解决方案解决了该问题。将10 Ω栅极电阻尽可能靠近FET栅极引脚放置,可将PCB走线的寄生电感与FET的输入电容分开。只需一个表贴电阻就能消除栅极振铃或振荡的可能性,用户不再需要耗时费力地排除故障和重新设计电路板。

文章来源:ADI



免责声明:本文为转载文章,转载此文目的在于传递更多信息,版权归原作者所有。本文所用视频、图片、文字如涉及作品版权问题,请联系小编进行处理。


推荐阅读:

为恶劣工业环境中的以太网安装保驾护航

第8讲:SiC外延生长技术

二极管的单向导电性和伏安特性曲线说明

如何使用GaNFET设计四开关降压-升压DC-DC转换器?

优化SPI驱动程序的几种不同方法


特别推荐
技术文章更多>>
技术白皮书下载更多>>
热门搜索

关闭

?

关闭