【导读】Littelfuse P沟道功率MOSFETs,虽不及广泛使用的N沟道MOSFETs出名,在传统的应用范围也较有限,然而,随着低压(LV)应用需求的增加, P沟道功率MOSFET的应用范围得到拓展。高端侧(HS)应用P沟道的简易性使其对低压变换器(<120V)和非隔离的负载点更具吸引力。
Littelfuse P沟道功率MOSFETs,虽不及广泛使用的N沟道MOSFETs出名,在传统的应用范围也较有限,然而,随着低压(LV)应用需求的增加, P沟道功率MOSFET的应用范围得到拓展。高端侧(HS)应用P沟道的简易性使其对低压变换器(<120V)和非隔离的负载点更具吸引力。
因为无需电荷泵或额外的电压源,高端侧(HS)P沟道MOSFET易于驱动,具有设计简单、节省空间,零件数量少等特点,提升了成本效率。本文通过对N沟道和P沟道MOSFETs进行比较,介绍Littelfuse P沟道功率MOSFETs,探究其目标应用。
N沟道和P沟道功率MOSFET的比较分析
MOSFET截面图(如图1)表明N沟道和P沟道功率MOSFETs之间的差异。N沟道MOSFET需要栅极和源极(Vgs)间施加正电压才能导通,而P沟道MOSFET则需要负Vgs电压。两者的主要区别在于反向掺杂物质:P沟道MOSFETs依赖空穴为主要电荷载流子而产生空穴电流,而N沟道器件利用电子产生电子流。由于N沟道的电子迁移率大约是空穴的2~3倍,因此,在P沟道器件中移动空穴比在N沟道器件中移动电子,更具挑战性。这也是P沟道MOSFET具有更高通态电阻的原因。因此,对于和N沟道相同芯片尺寸的P沟道MOSFETs而言,实现相同的通态电阻(RDS(on)),是不太现实。

图1:N沟道和P沟道功率MOSFETs横截面及其符号标示
为实现与N沟道MOSFET相同的通态电阻RDS(on),P沟道则需要2~3倍的晶圆尺寸,因此,在低导通损耗至关重要的大电流应用场景中,具有较低RDS(on)的大晶圆面积P沟道MOSFET并非理想选择。另外,虽然具有较大芯片尺寸P沟道器件提供了更好的热性能,但表现出更大的固有电容,从而导致更高的开关损耗。当系统工作在高开关频率时,这一缺点显著影响了器件的开关损耗。
在更关注导通损耗的低频应用中,若P沟道MOSFET与N沟道MOSFET的RDS(on)相匹配,则需要更大的芯片面积。相反,在高频应用中优先考虑开关损耗,P沟道MOSFET应该与N沟道对应的总栅极电荷一致,通常具有相似的芯片大小但额定电流较低。因此,选择合适的P沟道MOSFET需要仔细考虑器件的RDS(on)、栅极电荷(Qg)规格及热性能。
P沟道功率MOSFETs
Littelfuse经过验证的多系列工业级P沟道功率MOSFETs,具有多种优异特性:业界最高的P MOSFETs电压等级、最低的RDS(on)和Qg、高雪崩能量额定值、卓越的开关性能和优越的安全工作区域(SOA),在标准工业和独特隔离封装方面具有业界一流的性能。Littelfuse P沟道MOSFETs保留了类似N沟道MOSFETs的基本特性:高速开关、有效的栅极电压控制和良好的温度稳定性。

图2:Littelfuse提供的P沟道功率MOSFET产品组合
图2示出了Littelfuse P沟道功率MOSFET的关键指标。StandardP和PolarP?平面器件的额定电压值为-100V~-600V,额定电流为-2A~-170A。Polar P?提供了优化的单元结构,具有低通态电阻和改进的开关性能,而StandardP受益于更好的SOA性能。TrenchP采用了更紧密的沟槽栅极单元结构,提供极低的RDS(on)、低栅极电荷、快速体二极管和更快的开关频率,额定电压范围为-50V~-200V,额定电流为-10A~-210A。最新发布的IXTY2P50P0PA(-500V,-2A,4.2Ω)产品,是适用于汽车应用的首款车规级P沟道功率MOSFET。
P沟道功率MOSFETs应用
Littelfuse P沟道功率MOSFETs在工业和汽车驱动中有着广泛的应用,如电池、反极性?;ぁS负载开关、DC-DC转换器、车载充电器和低压逆变器。
P沟道功率MOSFETs半桥应用
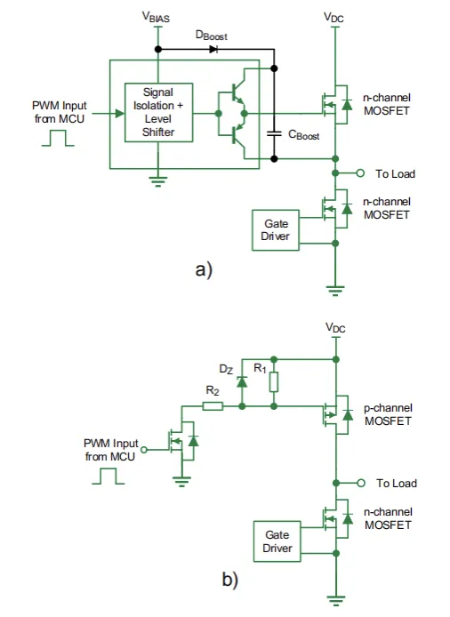
典型半桥(HB)应用中,N沟道MOSFETs通常应用于功率级电路。然而,N沟道HS开关需要自举电路产生栅极电压,参考于HS MOSFET源极电压的浮动电压或导通HS MOSFET的隔离电源,如图3a)所示。因此,在半桥高端使用N沟道器件是以增加栅极驱动设计的复杂性为代价。图3对比了使用互补MOSFETs和N沟道MOSFETs的电路。当P沟道MOSFET作为HS开关管(图3b)),极大简化了驱动器设计。这种结构去除了驱动HS开关管的电荷泵,且P沟道MOSFET可以轻松地通过简单的电平转移器被单片机控制。该电路不仅降低了设计难度,减少了器件数量,同时实现成本和空间的最优化利用。

图3:HB应用中简化了HS驱动,HS开关管由 a) N沟道MOSFET改变至 b) P沟道MOSFET
正负极反接?;?nbsp;
正负极反接保护作为系统的一种安全措施,防止电源反向连接造成潜在的火灾危险及损坏。图4a)为使用P沟道MOSFET实现的反接?;?。电池正确连接时,体二极管工作直至MOSFET导通;当电池反接时,体二极管反向偏置,此时栅极和源极电位相同,P沟道MOSFET关断。P沟道MOSFET栅极电压受制于齐纳二极管钳位,当电压过高时进行?;?。

图4:a) 反接?;ず?b) 使用P沟道MOSFET作为负载开关
负载开关
负载开关将电压轨与特定负载接通或关断,为系统管理电源提供一种经济而简单的方法。图4b)为使用P沟道功率MOSFET作为负载开关的电路。该电路通过逻辑使能(EN)信号驱动Q1(NMOSFET)来控制PMOSFET。当EN为低时,Q1关闭,P MOSFET栅极被拉至VBAT。相反,当EN为高时,Q1导通,P MOSFET栅极接地,负载开关导通。如果VBAT高于PMOSFET的阈值电压,则EN为高时导通,消除了对NMOSFET所必需的额外电压源来偏置栅极的需要。同时串联电阻以限制电路中的电流,并联齐纳二极管来钳位栅极电压。
DC-DC转换器
低功率DC-DC转换器中,图5a)所示的同步降压转换器使用PMOSFET器件作为HS开关管,该设计简化了电路,节省了空间,取消了外部栅极驱动电路,同时减少了材料清单(BOM),提高了效率。相同地,在同步升压转换器中,P沟道MOSFET器件可以作为输出同步整流器取代二极管,如图5b)所示。受益于P沟道MOSFET改进的FoM(FoM = RDS(on)* Qg),转换器效率得到了提高。

图5:使用互补MOSFETs的低功率 a) 同步降压转换器和 b) 同步升压转换器
结束语
随着现代低压应用的发展,Littelfuse P沟道功率MOSFET满足了当今电力电子不断发展所需的通用功能。Littelfuse P沟道MOSFETs的广泛应用,为工业和汽车应用设计工程师提供了更简单、更可靠和优化的电路设计。为了实现特定应用的最佳性能,设计工程师需要在选择P沟道功率MOSFET时在RDS(on)和Qg之间做出权衡。
参考:Littelfuse提供的P沟道MOSFETs(https://www.littelfuse.com/products/power-semiconductors/discrete-MOSFETs/p-channel.aspx)和栅极驱动器(https://www.littelfuse.com/products/integrated-circuits/gate-driver-ics.aspx)。
(文章来源:Littelfuse,作者:Littelfuse Sachin Shridhar Paradkar、Raymon Zhou、José Padilla)
免责声明:本文为转载文章,转载此文目的在于传递更多信息,版权归原作者所有。本文所用视频、图片、文字如涉及作品版权问题,请联系小编进行处理。
推荐阅读:
CITE2024即将拉开帷幕,抢先一睹电子信息产业的未来趋势





